Fig. 4: Neuroinflammation.
From: Interferon-driven brain phenotype in a mouse model of RNaseT2 deficient leukoencephalopathy

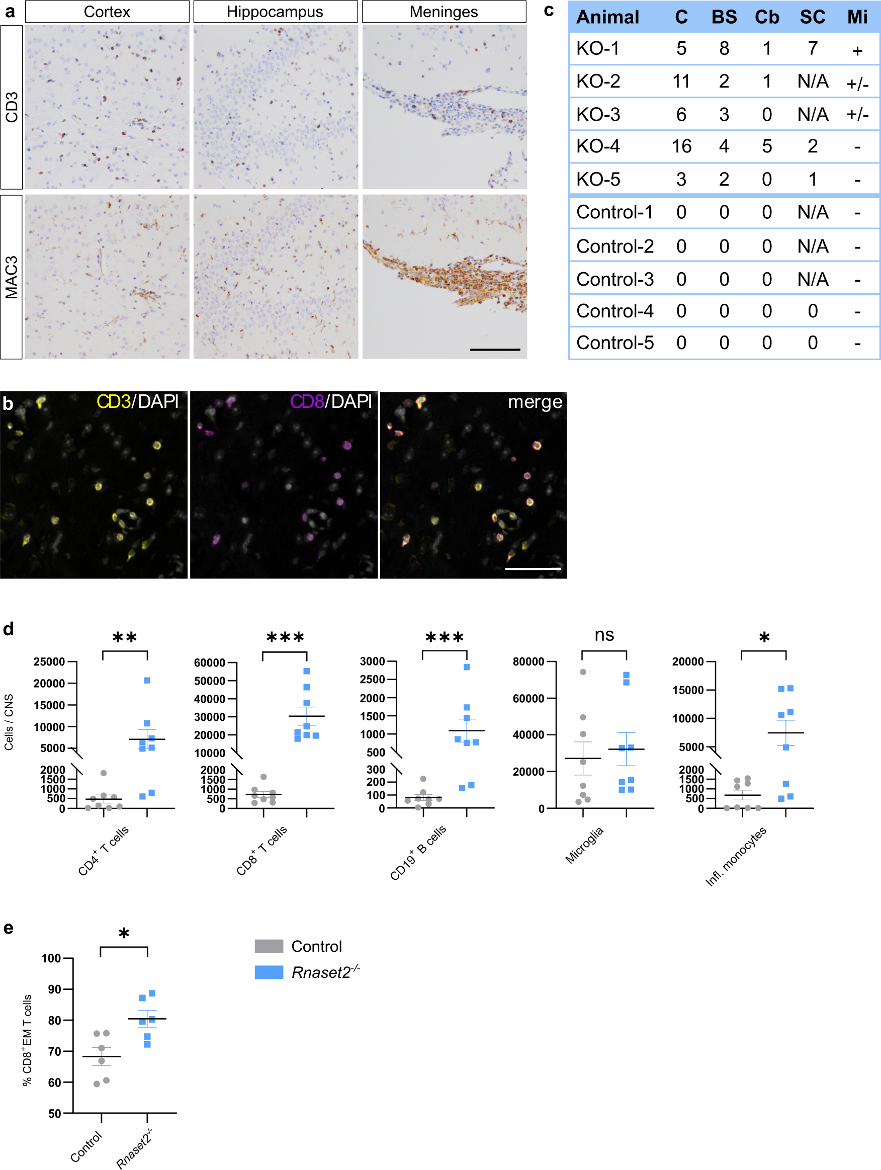
a Immunohistochemistry of T lymphocytes (CD3 positive, upper row) and macrophages/ activated microglia (MAC3 positive, lower row) in cortex, hippocampus and meninges of Rnaset2−/− mice revealed diffuse infiltration. Scale bar, 100 µm. b Co-immunostaining of CD3+ and CD8+ cells in white matter showed that most infiltrated T cells were CD8 positive. Scale bar, 50 µm. c Systematic evaluation of perivascular CD3+ cell infiltrations in standard slices from five Rnaset2−/− and control mice underline the involvement of the whole CNS. Of note, grey and white matter were involved in all regions. C = cerebrum, BS = brain stem, Cb = cerebellum, SC = spinal cord, Mi = meningeal inflammation, N/A = not analyzed. Images in a, b are representative of these five animals. d FACS analysis of total CNS (brain and spinal cord). Data depicted as the mean ± SEM. p values of two-tailed Mann–Whitney test and two-tailed Student’s t-test (only for microglia) are represented as *p < 0.05, **p < 0.01, ***p < 0.001 and not significant p ≥ 0.05 of Rnaset2−/− (n = 8) and control mice (n = 8). Rnaset2−/− mice revealed significantly increased numbers of CD4+ T-cells (CD45+ TCRβ+ CD4+, p = 0.0019), CD8+ T-cells (CD45+ TCRβ+ CD8+, p = 0.0002), B cells (CD45+ CD19+, p = 0.0006) and inflammatory monocytes (CD45+ CD11b+ Ly6Chi CCR2+, p = 0.0281) whereas microglia cells (CD45int CD11bint Ly6C− Ly6G−) were not significantly different (p = 0.7014); data pooled from three independent experiments. e Significant elevation (p = 0.0118) of CD8+ effector memory T cells (CD45+ TCRβ+ CD8+ CD44hi CD62L−) in Rnaset2−/− mice by FACS analysis, n = 6 Rnaset2−/− and control mice; data pooled from three independent experiments. Data presented as mean ± SEM. p values of two-tailed Student’s t-test is depicted *p < 0.05. The corresponding gating strategy is depicted in Supplementary Fig. 7. Source data are provided as a Source data file.