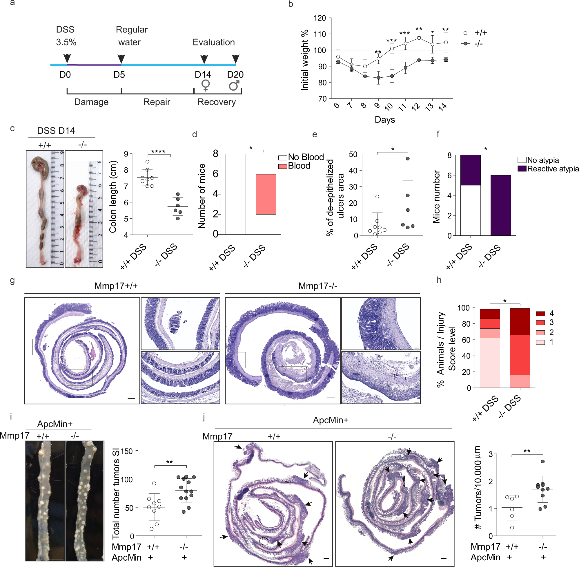
Fig. 6: MMP17 absence hinders long-term repair in mouse intestinal epithelia and leads to increased tumorigenesis.

a Timeline of DSS-long treatment. Mice were exposed to 3.5% DSS for 5 days followed by 14 (females) or 19 days (males) days of regular water to allow epithelial restoration. b Weight loss relative to % to initial weight. n = 3 KO and 4 WT mice per genotype. Represented one experiment with females. c Representative images showing colon length at end point and its quantification. d Graph shows the presence of blood in stool/colon lumen at end point. e Graph represents the percentage of unhealed areas (ulcers) in WT and KO colonic mucosa at end point. f Graph shows the incidence of reactive atypia (or reactive epithelial changes after DSS). g Representative H&E pictures of colon swiss rolls showing healed crypts in WT vs ulcered areas and reactive atypia in KO. Scale 500 µm. h Injury score representation of damaged colon evaluation. n = 6 KO and 8 WT mice per genotype in (c–h). i Representative pictures showing tumor incidence in a portion of the small intestine of ApcMin + Mmp17 WT and KO mice (Jejunum). Scale bar 1 cm. Graph shows total number of tumors counted in fresh tissue (small intestine complete length). n = 9 WT and 13KO mice per genotype. j H&E representative images of small intestine swiss rolls in transverse cut. Arrows highlight visible tumors. Scale bar 500 µm. Graph shows tumor quantification normalized to tissue length. n = 6 WT and 10 KO mice per genotype. Numerical data in (b) was analyzed by two-way ANOVA (F = 11.56, ***p < 0.001), followed by Bonferroni post-test, asterisks correspond to comparison between WT and KO in each time point (*p < 0.05, **p < 0.01, ***p < 0.001). Fisher’s exact test, one tailed was used in (b) and (f) (p = 0.0150 in (d) and p = 0.0280 in (f)). Numerical data in e and h were analyzed by Mann–Whitney t-test (two-sided) with p = 0.0296 in (e) and p = 0.0230 in (h). Data in (c), (i), (j) were analyzed by unpaired t-test (two-tailed, p < 0.0001 in (c), p = 0.0055 in (i) and p = 0.0075 in (j)). Source data are provided as a Source Data file.