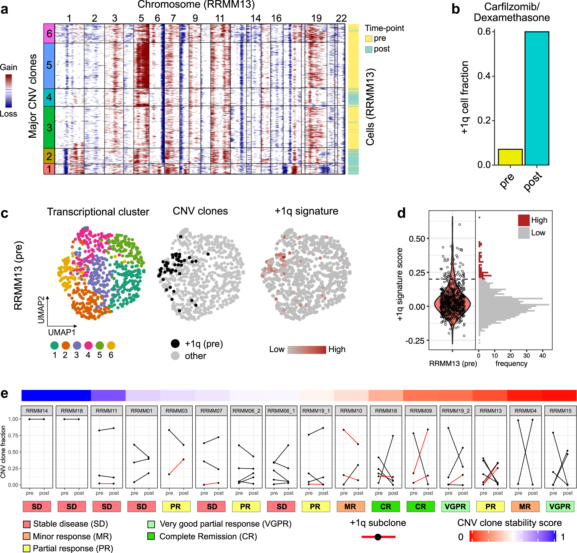
Fig. 3: Treatment response of +1q subclones.

a Heatmap of RRMM13 CNA signal (pre- and post-treatment data combined). Horizontal lines divide subclones. b Bar plot of fraction of +1q cells pre- and post-treatment for RRMM13. c UMAP embedding of RRMM13 tumor cells before treatment. Coloring depicts transcriptional cluster (left), +1q cells (middle) and +1q signature score (right). d Violin plot and associated histogram of +1q signature score of RRMM13 tumor cells’ pretreatment. The positive predictive value (PPV) = 0.076 for the score of 0.2 indicated by the dashed line. e Line plot of subclone fraction derived from the CNA analysis per patient pre/post treatment. Red lines mark +1q subclones. Top, CNA stability score per patient; bottom, best treatment response.