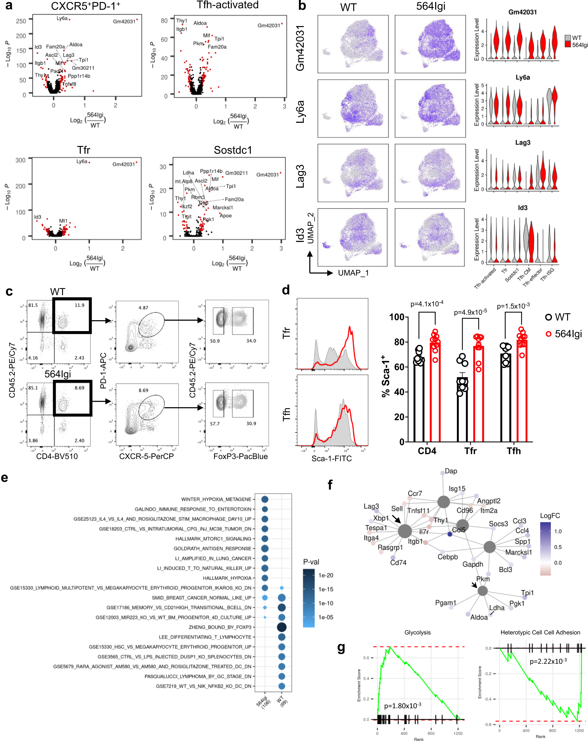
Fig. 2: Autoimmune follicular T cells express increased Sca-1 and glycolytic genes.

a Volcano plots of differentially expressed genes between mixed autoimmune (564Igi) versus wild type (WT) chimera follicular T cells (CXCR5+PD-1+, top left) or within assigned clusters. Adjusted P-value < 0.01 and absolute log2FC > 0.2 shown in red. Differential expression computed by MAST and adjusted for multiple comparison based on Bonferroni correction. b Expression level of select differentially expressed genes projected onto UMAP (left) or within individual clusters (right) between WT (gray) or mixed 564Igi (red) chimeras. c Gating strategy to identify T follicular helper (TFH) cells and T follicular regulatory (TFR) cells from bone marrow chimeras. d Flow cytometry histograms (left) and quantification (right) of Sca-1 expression in TFH and TFR cells from WT (black, n = 9) or mixed 564Igi (red, n = 10) chimeras. e Biological theme comparison of annotated gene sets between WT and mixed 564Igi chimera follicular T cells. Size represents gene ratio and color represents P-value. f Network plot of five most significant gene sets enriched in differentially expressed genes between mixed 564Igi versus WT chimera follicular T cells. Gray circles represent gene sets, colored dots represent genes colored by log fold change in mixed 564Igi compared to WT chimera follicular T cells. Arrow identifies leukocyte adhesion module (GO:0007159) and arrowhead identifies glycolytic module (M18792). g Gene set enrichment plot of indicated gene module against genes ranked by fold enrichment in mixed 564Igi chimera follicular T cells. Data are represented as mean ± SEM. P-value computed using two-tailed Student’s t-test. Source data are provided as a Source data file.