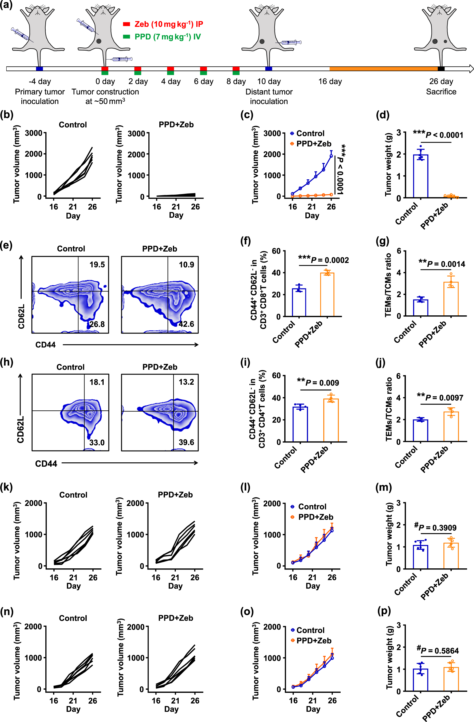
Fig. 5: PPD combined with Zeb inhibited tumour relapse and initiated tumour-specific immune memory effect.

a Therapeutic schedule for PPD plus Zeb-mediated inhibition of tumour relapse. b Individual and c average tumour growth kinetics in distant B16F10 tumour-bearing mice receiving PPD plus Zeb treatment. Age- and body-weight-matched healthy mice were used as control. d Average tumour weight of distant B16F10 tumour-bearing mice receiving PPD plus Zeb treatment. e Representative flow cytometric analysis of TEM (CD44+CD62L−) and TCM (CD44+ CD62L+) cells gating on CD8+ T cells in spleen of B16F10 tumour-bearing mice at the end of treatment. Relative quantification of f TEM (CD44+CD62L−) and g ratio of TEMs/TCMs gating on CD8+ T cells in the spleen of B16F10 tumour-bearing mice at the end of treatment. h Representative flow cytometric analysis of TEM (CD44+CD62L−) and TCM (CD44+CD62L+) cells gating on CD4+ T cells in the spleen of B16F10 tumour-bearing mice at the end of treatment. Relative quantification of i TEM and j ratio of TEMs/TCMs gating on CD4+ T cells in the spleen of B16F10 tumour-bearing mice at the end of treatment. k Individual and l average tumour growth kinetics in distant MC38 tumour-bearing mice receiving PPD plus Zeb treatment. Age- and body-weight-matched healthy mice were used as control. m Average tumour weight of distant MC38 tumour-bearing mice receiving PPD plus Zeb treatment. n Individual and o average tumour growth kinetics in distant LLC tumour-bearing mice receiving PPD plus Zeb treatment. Age- and body-weight-matched healthy mice were used as control. p Average tumour weight of distant LLC tumour-bearing mice receiving PPD plus Zeb treatment. Data in c, d, f, g, i, j, l, m, o, and p are presented as mean ± SD, n = 6 biologically independent samples in c, d, l, m, o, and p, n = 4 biologically independent samples in f, g, i, and j. P-values are calculated by the two-tailed Student’s t-test in c, d, f, g, i, j, l, m, o, and p as indicated in the figures. #P > 0.05, *P < 0.05, **P < 0.01, and ***P < 0.001.