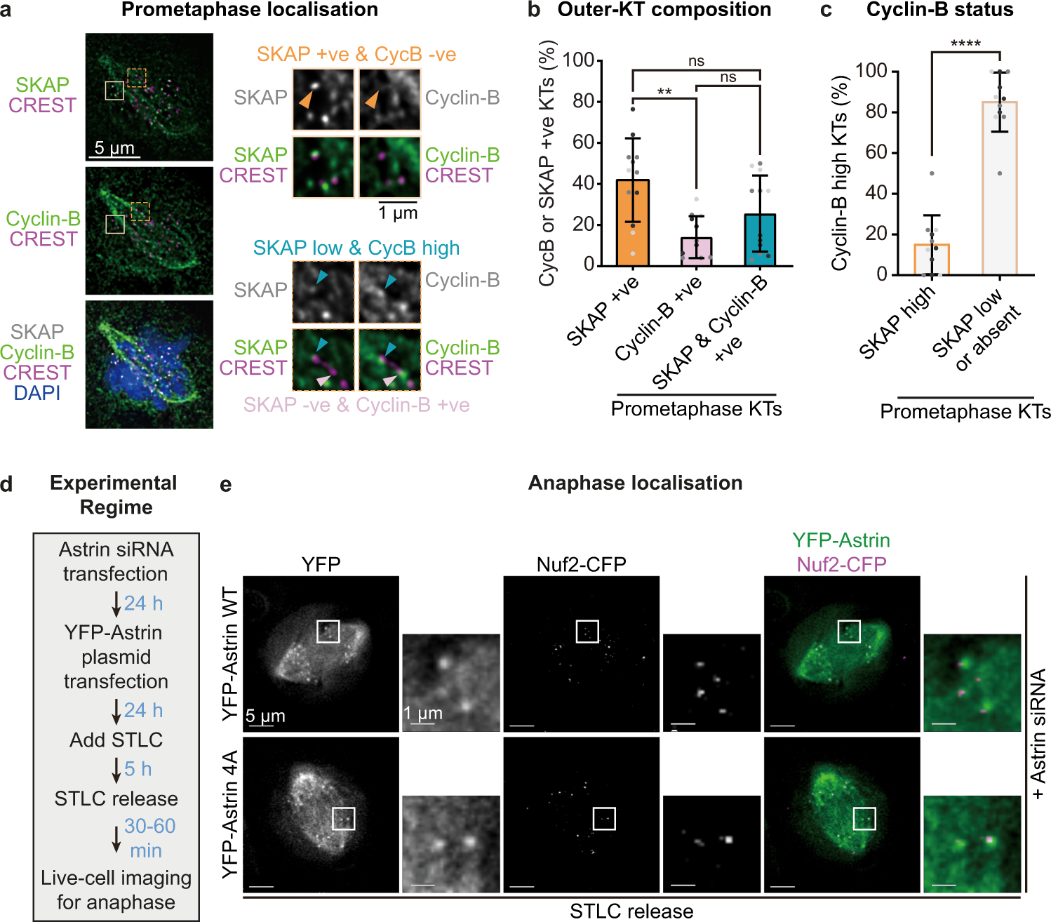
Fig. 6: CDK1 and Astrin-PP1 counteract each other at the outer-kinetochore.

a Images of RPE1 cells immunostained with antibodies against Cyclin-B and SKAP, and CREST anti-sera, and co-stained with DAPI for DNA. Arrowheads mark kinetochores with low SKAP and high Cyclin-B intensities (blue), SKAP-positive (+ve) and Cyclin-B-negative (−ve) kinetochore (orange), SKAP-negative (-ve) and Cyclin-B positive (+ve) kinetochore (pink). Scale bar as indicated. b Graph of the percentage of kinetochores enriched for either Cyclin-B or SKAP or both, ascertained using images as in a. ‘*’ and ‘ns’ indicates significant and insignificant statistical difference, respectively, determined using Non-parametric Kruskal-Wallis H test combined with Dunn’s multiple comparisons test. c Graph of percentage of Cyclin-B positive kinetochores with SKAP-high or −low intensities as in a. ‘*’ indicates statistical difference tested with two-tailed Mann Whitney test. Height of bars and whiskers (b and c) mark average value and standard deviation, respectively. Dots in the same shade of grey are from the same experimental repeat (n = 723 kinetochores, 12 cells and 3 independent experimental repeats). d Experimental regime to assess anaphase kinetochores: Astrin siRNA transfected cells coexpressing Nuf2-CFP (kinetochore marker) and either YFP-Astrin WT or YFP-Astrin 4A mutant were exposed to STLC for 5 h to synchronise monopolar spindles. After STLC was washed out to release cells into anaphase for live-cell imaging. e Representative anaphase live-cell images of mono-oriented kinetochores displaying YFP-Astrin WT or 4A crescents in cells treated as in d Sample size: WT (4 cells) and 4A (7 cells) from 2 independent experimental repeats. Scale as indicated.