Fig. 2: LSD1 depletion results in sustained tumor infiltration of CD8+ T cells.
From: LSD1 inhibition sustains T cell invigoration with a durable response to PD-1 blockade

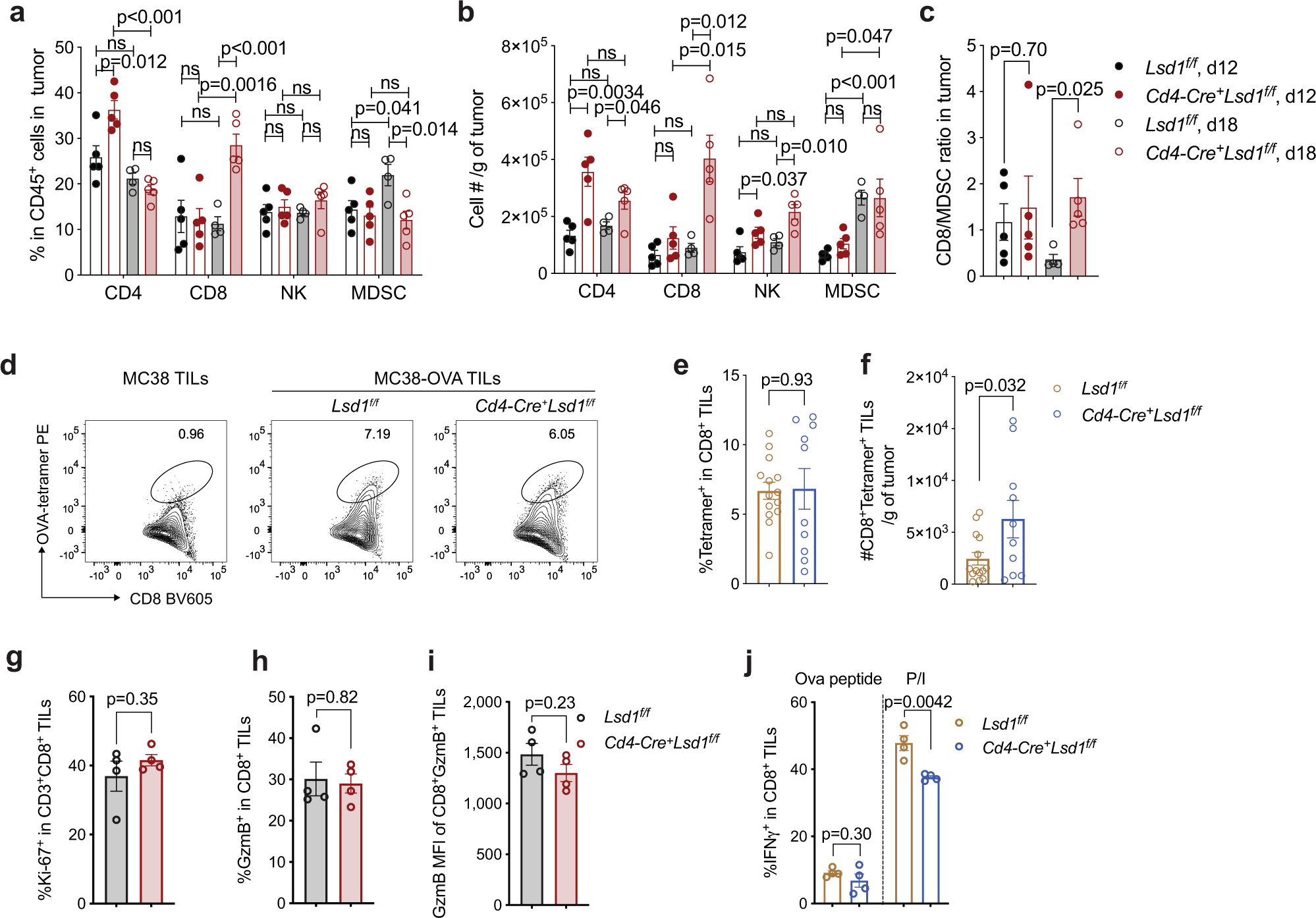
a, b Frequencies of tumor-infiltrating CD3+CD4+ T cells, CD3+CD8+ T cells, CD3-CD49b+ natural killer (NK) cells and CD11b+Gr1+ myeloid-derived suppressor cells (MDSCs) among gated CD45+ leukocytes (a) and cell numbers per gram of tumor (b) analyzed by flow cytometry on day 12 and 18 after MC38 tumor implantation in Lsd1f/f and Cd4-Cre+Lsd1f/f mice (Lsd1f/f d12 group, n = 5; Cd4-Cre+Lsd1f/f d12 group, n = 5; Lsd1f/f d18 group, n = 4; Cd4-Cre+Lsd1f/f d18 group, n = 5). c Calculated ratios of intratumoral CD8+ T cell number over MDSCs (n = 5, 5, 4, or 5, respectively). d–f Representative flow plots (d), percentages (e) and cell numbers (f) of CD8+Tetramer+ TILs in implanted MC38-OVA tumors analyzed by flow cytometry on day 18 (Lsd1f/f group, n = 14; Cd4-Cre+Lsd1f/f group, n = 10). g–i Frequencies of Ki-67-expressing CD8+ TILs (g), frequencies (h) and mean fluorescence intensity (MFI, i) of GzmB-expressing CD8+ TILs analyzed by flow cytometry on day 18 after MC38 tumor implantation (n = 4 per group). j IFN-γ expression by MC38-OVA tumor-infiltrating CD8+ TILs analyzed by flow cytometry after stimulation with OVA257-264 peptides or PMA/Ionomycin (P/I) in the presence of GolgiPlug (n = 4 per group). Data represent two independent experiments (a–c, g–j) or are pooled from three independent experiments (e, f) and are presented as mean ± SEM (a–j). Each dot on the graphs represents an individual mouse. Sample sizes are as indicated. Statistical significance was determined by two-sided unpaired t test; ns, not significant (a–j). Source data are provided as a Source data file.