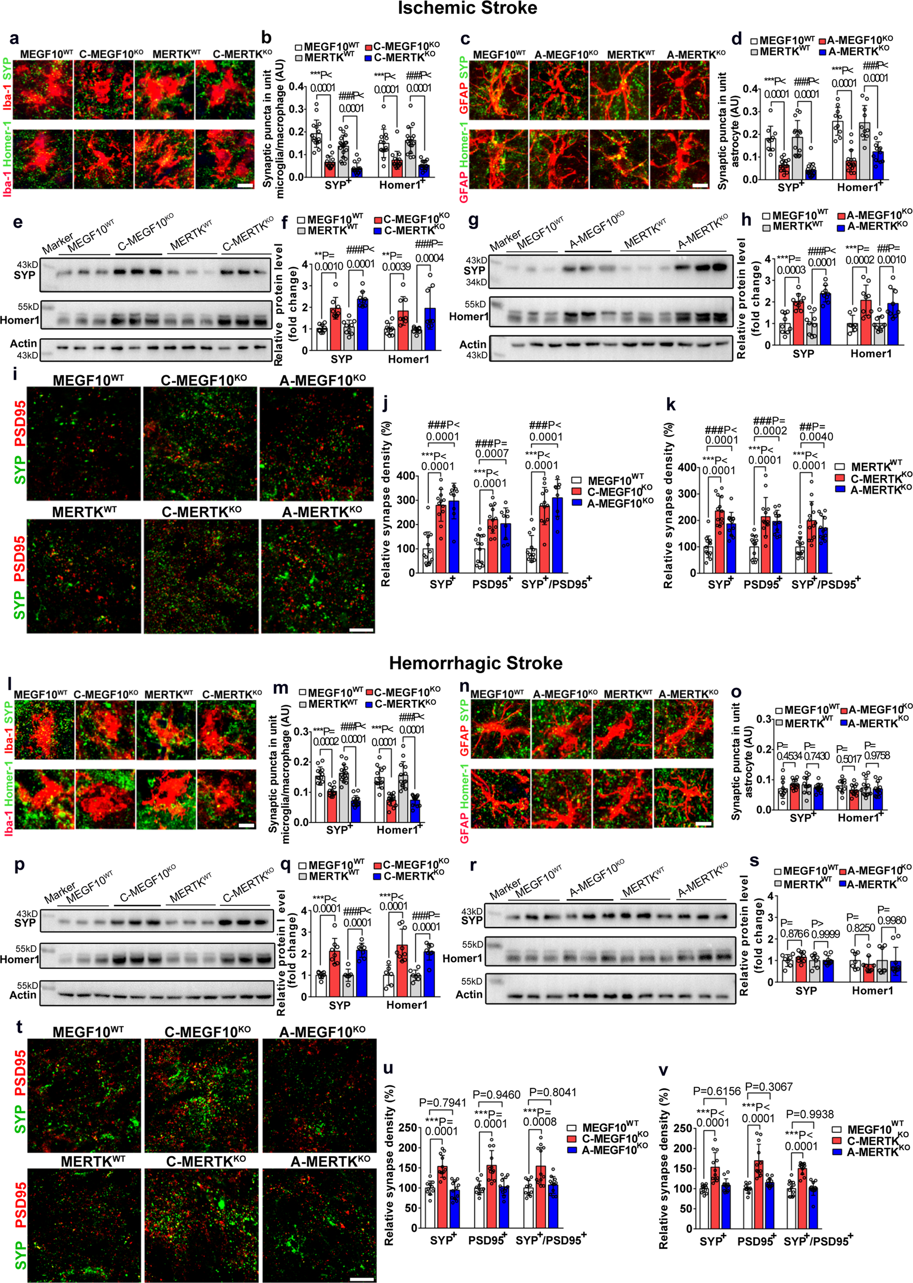
Fig. 5: Conditional MEGF10 or MERTK knockout increased both pre- and postsynaptic proteins in stroke mouse brain.
From: Stroke subtype-dependent synapse elimination by reactive gliosis in mice

a–d Representative images and quantification of the number of SYP+ (green) and Homer-1+ synapses (green) that engulfed by microglia/macrophages (red) or astrocytes (red) of MEGF10WT, MERTKWT, C-MEGF10KO, C-MERTKKO, A-MEGF10KO, and A-MERTKKO mice at 14 days of ischemic stroke, respectively. Bar = 10 µm. Statistics are from 15, 15, 20, 15, 15, 15, 17, 15 slices (b) and 10, 15, 14, 15, 10, 15, 10, 12 slices (d) (from left to right), n = 4 mice per group. e–h Western blotting and quantification of SYP and Homer-1 levels in control and knockout mice following MCAO. N = 9, 8, 9, 9, 9, 8, 9, 8 mice (f) and 9, 9, 9, 9, 8, 9, 9, 9 (h) mice (from left to right). i–k Representative images and quantification of the synapse density of SYP+ (green) and PSD95+ synapses (red) in ischemic brain. Bar = 10 µm. Statistics are from 13, 12, 9, 13, 12, 9, 13, 12, 9 slices (j) and 13, 13, 12, 13, 13, 12, 13, 13, 12 slices (k) (from left to right), n = 4 mice per group. l–o Representative images and quantification of the number of SYP+ (green) and Homer-1+ synapses (green) that engulfed by microglia/macrophages (red) or astrocytes (red) in MEGF10WT, MERTKWT, C-MEGF10KO, C-MERTKKO, A-MEGF10KO and A-MERTKKO mice at 14 days of hemorrhagic stroke, respectively. Bar = 10 µm. Statistics are derived from 13, 11, 15, 13, 13, 13, 13, 13 (m) and 10, 12, 12, 13, 10, 12, 13, 12 (o) (from left to right), n = 4 mice per group. p–s Western blotting and quantification of SYP and Homer-1 levels in control and knockout mice following hemorrhagic stroke. N = 7, 8, 7, 8, 6, 9, 7, 8 mice (q) and 7, 9, 7, 9, 7, 9, 7, 9 mice (s) (from left to right). t–v Representative images and quantification of the synapse density of SYP+ (green) and PSD95+ synapses (red) in hemorrhagic brain. Bar = 10 µm. Statistics are derived from 10, 12, 12, 10, 12, 12, 10, 12, 12 slices (u) and 11, 12, 12, 10, 12, 12, 12, 12, 12 slices (v) (from left to right), n = 4 mice per group. For all quantification data, two-way ANOVA followed by Tukey’s test. Data are mean ± SD.