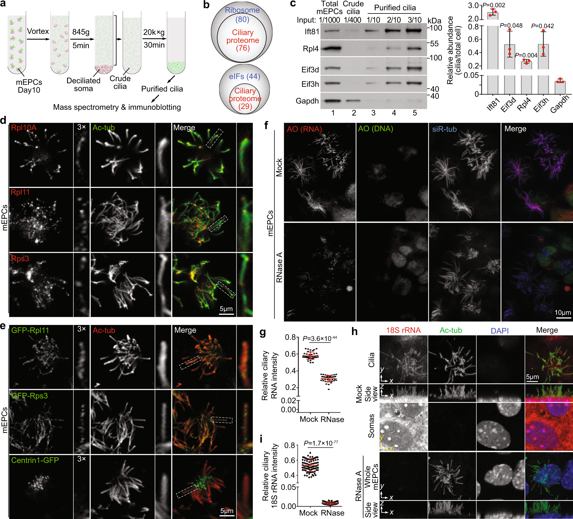
Fig. 1: Ependymal multicilia contain ribosomal components and RNA.
From: Cilia locally synthesize proteins to sustain their ultrastructure and functions

Pooled results are presented as mean ± s.d. Two-tailed student’s t-test. a Experimental scheme for cilia purification. b Venn diagrams showing that ciliary proteome contained most ribosomal and eIF components. Proteomics of purified multicilia identified 76 out of 80 known ribosomal proteins and 29 out of 44 eIF components as compared with AmiGo 2 open-source. c Rpl4, Eif3d, and Eif3h were enriched in purified multicilia. IFT81 and Gapdh served as ciliary and cytosolic markers, respectively. Band intensities of lane 4 relative to lane 1 were measured (n = 3 biologically independent experiments). Refer to Supplementary Fig. 1a for an additional set of results. d Endogenous Rpl10A, Rpl11, and Rps3 localized in multicilia of cultured mEPCs. Typical cilia were magnified to show details. Acetylated tubulin (Ac-tub) labeled ciliary axonemes. e GFP-tagged Rpl11 and Rps3 displayed ciliary localization. mEPCs were infected with lentivirus at 1 day before serum starvation (day −1) to express GFP-Rpl11, -Rps3, or Centrin1. f, g Multicilia were abundant in RNA. Cilia are marked with siR-tub and the cells were stained with acridine orange (AO) after mock or RNase A treatment. Representative z-projected images from cilia-containing z-stacks are shown (f). Refer to Supplementary Figure 1b for z-projected images for cell bodies of the same samples. Ciliary AO fluorescent intensity was normalized to that of siR-tub (g). 40 multiciliated mEPCs were quantified in each condition. h, i Ependymal cilia contained 18 S rRNA. mEPCs fixed at day 10 were treated with or without RNase A, followed by smFISH to detect 18 S rRNA. Ac-tub and DAPI, respectively, labeled cilia and nuclei. For the representative mock-treated sample, z-projected images from z-stacks above and below the dashed yellow line, respectively, are presented to show fluorescent signals in cilia and soma (h). For the representative RNase-treated sample, the z-projected images were from the entire z-stacks (h). Ciliary FISH fluorescent intensity was normalized to that of Ac-tub (n = 3 independent experiments). 30 multiciliated mEPCs were measured in each experiment and condition.