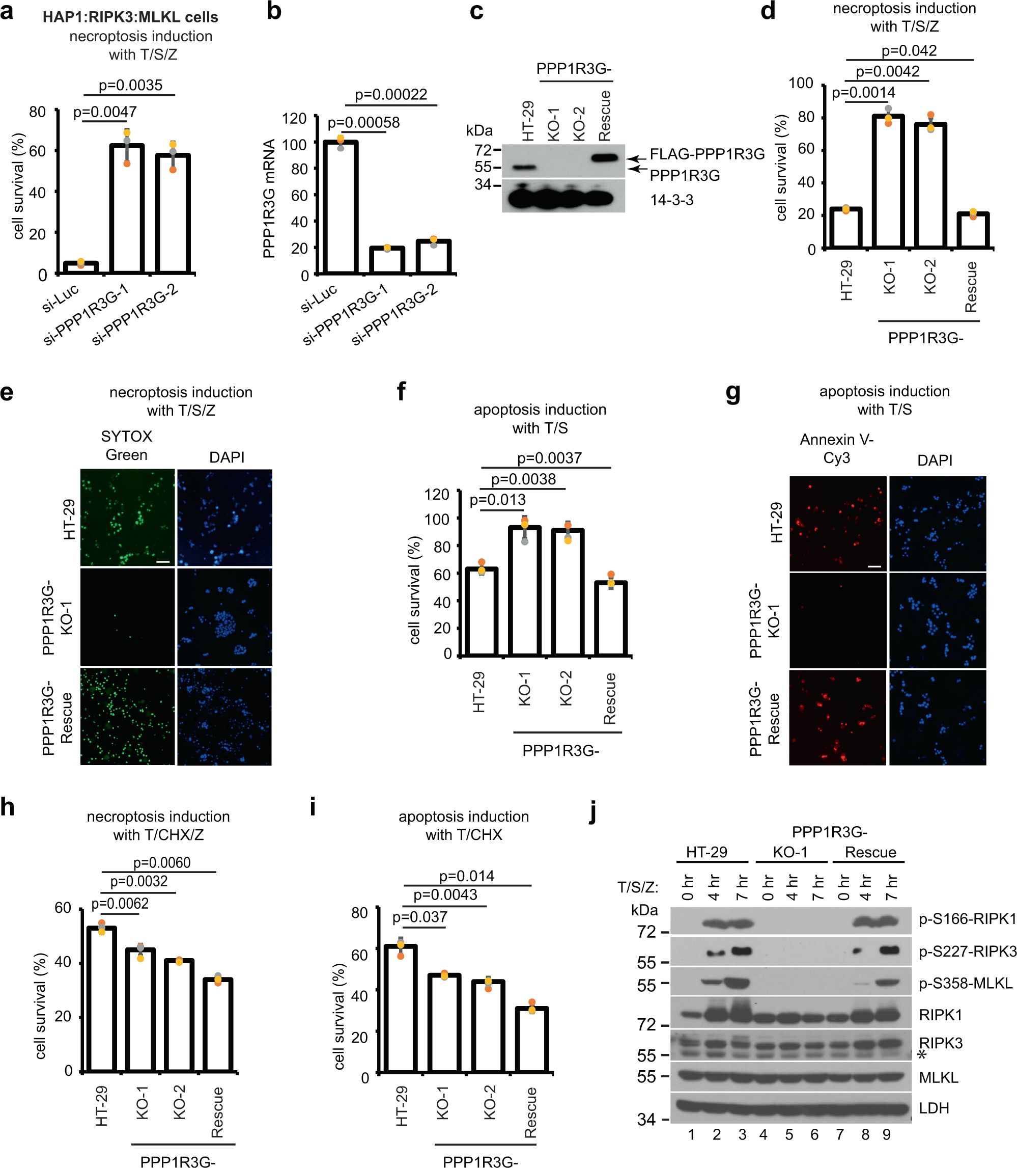
Fig. 2: Loss of PPP1R3G blocks T/S/Z-induced necroptosis and T/S-induced apoptosis.
From: RIPK1 dephosphorylation and kinase activation by PPP1R3G/PP1γ promote apoptosis and necroptosis

a Small interfering RNAs (siRNA) against luciferase control or PPP1R3G were transfected into HAP1:RIPK3:MLKL cells for 48 h followed by DMSO or T/S/Z treatment for 16 h. Cell survival was measured with CellTiter-Glo assay. Viable cells expressed as a percentage of DMSO-treated cells. b PPP1R3G mRNA level (normalized to GAPDH) was determined by RT-qPCR. Results are represented as mean ± SD of n = 3 biological independent samples. c PPP1R3G was inactivated by CRISPR-mediated knockout in HT-29 cells to generate PPP1R3G-KO cells. Two independent KO clones were examined. Lentiviruses expressing 3xFLAG-tagged PPP1R3G were transduced into the PPP1R3G-KO-1 cells to generate the PPP1R3G-Rescue cells. Western blotting was performed with PPP1R3G and 14-3-3 antibodies. Although PPP1R3G is a 358 amino acids protein with a predicted molecular weight of 37.8 KDa, it runs around 55 kDa on an SDS-PAGE gel45. d Cells were treated with T/S/Z for 16 h and cell survival was measured with CellTiter-Glo assay. Viable cells are expressed as a percentage of DMSO-treated cells. e Cells were treated with T/S/Z for 16 h followed by SYTOX Green and DAPI staining. Scale bar equals 20 µm. f Cells were treated with T/S for 16 h and cell survival was measured with CellTiter-Glo assay. Viable cells expressed as a percentage of DMSO-treated cells. For apoptosis induction, 100 ng/ml TNF and 100 nM Smac-mimetic were used for all experiments. g Cells were treated with T/S for 16 h followed by Annexin V-Cy3 and DAPI staining. Annexin V binds to externalized phosphoserine on the outer plasma membrane. Scale bar equals 20 µm. h Cells were treated with T/CHX/Z for 16 h and cell survival was measured with CellTiter-Glo assay. Viable cells expressed as a percentage of DMSO-treated cells. CHX, 10 μg/ml cycloheximide. i Cells were treated with T/CHX for 16 h and cell survival was measured with CellTiter-Glo assay. Viable cells expressed as a percentage of DMSO-treated cells. j Cells were treated with T/S/Z for 0, 4, or 7 h. Cell lysates were subjected to Western blotting with the indicated antibodies. p-S166-RIPK1 detects phosphorylated serine 166 of RIPK1, p-S227-RIPK3 detects phosphorylated serine 227 of RIPK3 and p-S358-MLKL detects phosphorylated serine 358 of MLKL. *denotes a non-specific band. CellTiter-Glo results for a, d, f, h, i are represented as mean ± SD of n = 3 biological independent samples.