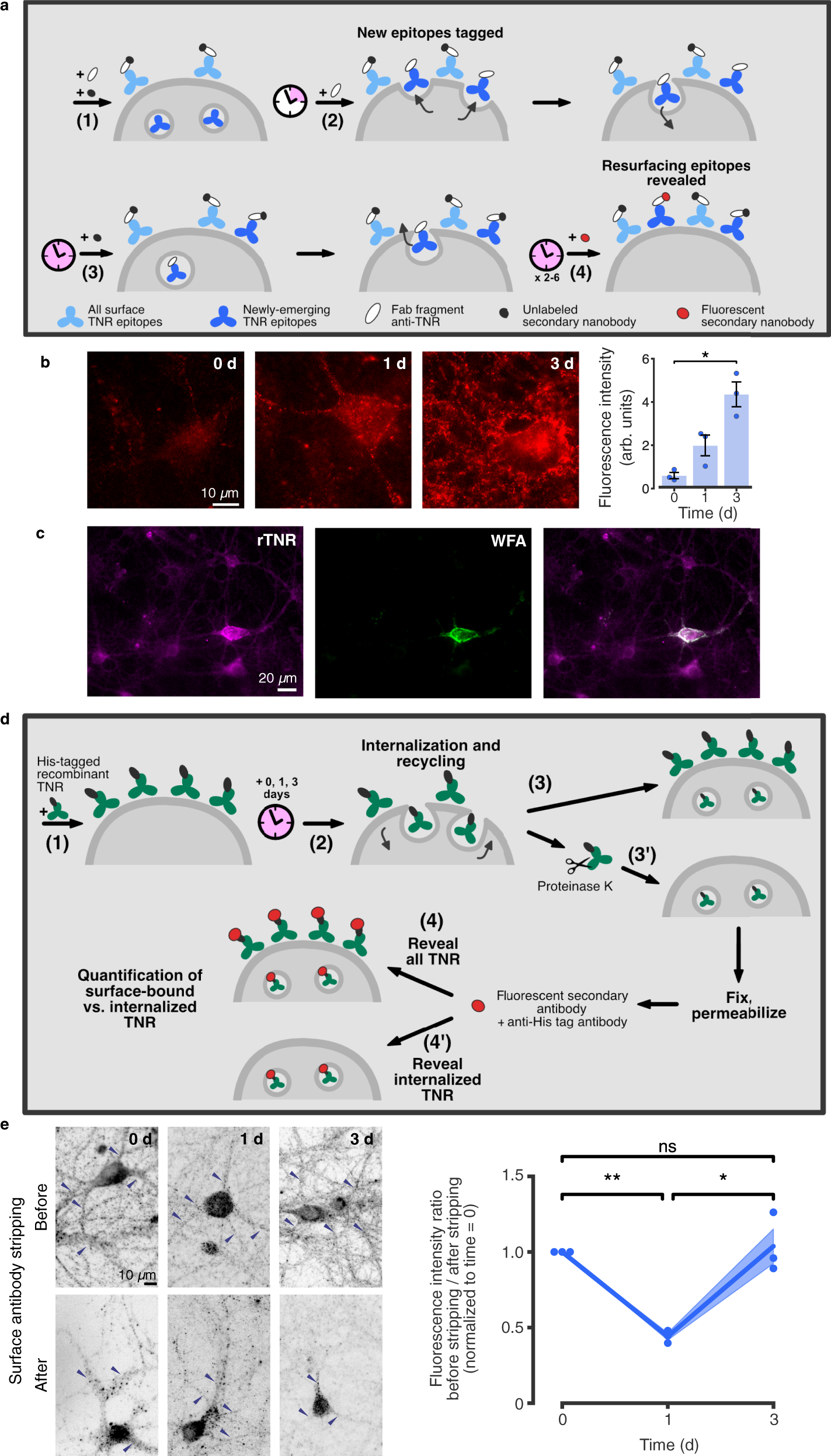
Fig. 5: The 3 day-long recycling observed by labeling with Fab fragments or His-tagged TNR.
From: Extracellular matrix remodeling through endocytosis and resurfacing of Tenascin-R

a Assay to label molecules completing a full endocytosis/resurfacing cycle. (1) Surface TNR epitopes are blocked with TNR Fab fragments and non-fluorescent secondary nanobodies. (2) 4 h later, newly-emerged epitopes are tagged with new Fab fragments, without secondary nanobodies. (3) Following a 12-h incubation, allowing for internalization, newly-emerged epitopes remaining at the surface are blocked with non-fluorescent nanobodies. (4) Immediately afterwards, or 1–3 days later, the newly-emerged and then internalized epitopes that resurfaced are revealed with fluorophore-conjugated secondary nanobodies. b Neurons were imaged in epifluorescence microscopy. Substantial fluorescence is visile at both the 1- and 3-day time points. N = 3 independent experiments, ≥15 neurons per datapoint. Kruskal-Wallis (H2 = 7.2, *p = 0.0273), followed by two-sided Dunn’s multiple comparisons test: ‘0 d’/‘3 d’: *p = 0.0199. Scale bar = 10 µm. Data represent mean ± SEM, dots indicate individual experiments. c–e Recycling of recombinant His-tagged TNR (rTNR). c rTNR distributes similarly to endogenous TNR, after pulsing neurons with rTNR for 1 h and staining with WFA to label PNNs (epifluorescence). Scale bar = 20 µm. N = 3 independent experiments. d rTNR recycling assay: (1) Neurons were pulsed with rTNR for 1 h, and then incubated for 0–3 days, allowing for internalization and recycling (2). Neurons were fixed immediately (3), or first incubated with proteinase K to remove surface-bound rTNR (3’). Neurons were permeabilized and immunostained with anti-His tag antibodies to reveal all rTNR (4), or internalized rTNR (4’). e At time = 0, rTNR staining was strongly reduced by stripping. At 1d, similar staining was observed in stripped/non-stripped cultures. At 3d, staining was again reduced after stripping. Scale bar = 10 µm. N = 3 independent experiments, 5 before/after images per datapoint. Repeated-measures one-way ANOVA (F1.044,2.088 = 28,6, *p = 0.03), followed by Fisher’s LSD (‘0 d’/‘1 d’: **p = 0.002; ‘1 d’/‘3 d’: *p = 0.027; ‘0 d’/‘3 d’: p = 0.775). Data represent mean (lines) ± SEM (shaded regions), dots indicate individual experiments. Source data are provided in Source Data file.