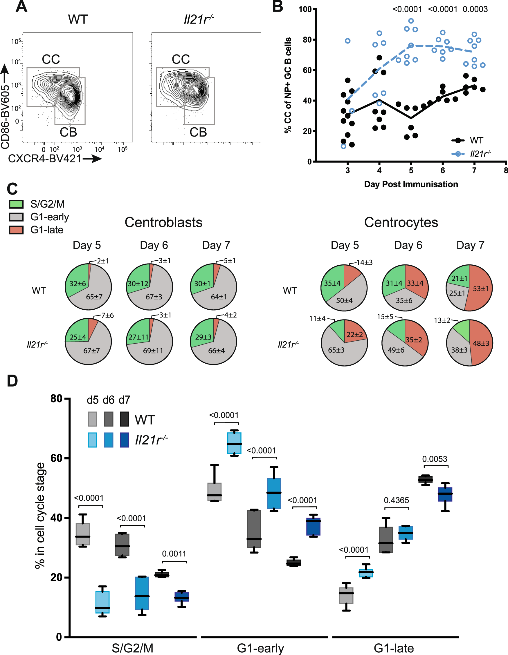
Fig. 2: GC zone development and composition is affected by IL-21.

A WT and Il21r−/− mice were immunized i.p. with NP-KLH in alum and spleen NP-binding GC B cells (CD138−CD19+NP+CD38−Fas+) analyzed for CD86 and CXCR4 expression to identify light zone centrocytes (CC; CD86hiCXCR4lo) and dark zone centroblasts (CB; CD86loCXCR4hi). Representative day 7 flow cytometric gating of GC zone division is shown for WT (left) and Il21r−/− (right) mice. B The frequency of antigen-specific GC B cells with light zone (CD86hiCXCR4lo) phenotype as a function of time after immunization. Pooled data represent n = 11, 3 (WT, Il21r−/−; Day 3), n = 8, 6 (WT, Il21r−/−; Day 4), n = 7, 8 (WT, Il21r−/−; Day 5), n = 6, 7 (WT, Il21r−/−; Day 6), and n = 6, 8 (WT, Il21r−/−; Day 7) mice examined over three independent experiments. Each circle represents an individual mouse, with solid for WT and open for Il21r−/−. Statistical significance determined by t-test and corrected for multiple comparison using the Holm–Sidak method. Exact p values are shown with those ≤0.05 considered significant. C Cell cycle phase distribution determined by FUCCI profiles as described in Fig. 1 and shown as the percentages of the total dark zone (CB; left) or light zone (CC; right) NP-specific GC B cells from WT and Il21r−/− splenocytes at time points post immunization indicated. Pie charts show mean ± SD at indicated days after immunization with green, gray and red depicting proportions of cells in S/G2/M, G1-early, and G1-late, respectively. D Statistical analysis light zone (CC) cell cycle phase distribution. C, D Data represent n = 7, 8 (WT, Il21r−/−; Day 5), n = 6, 7 (WT, Il21r−/−; Day 6), and n = 6, 8 (WT, Il21r−/−; Day 7) mice examined over three independent experiments. Only mice with ≥10 NP-binding light zone or dark zone GC B cells were considered for analysis and are not counted in n number stated here. Boxes depict 25th to 75th percentiles with the line showing the median. Whiskers show minimal and maximal values with gray boxes depicting data from WT and blue Il21r−/− mice, respectively. Statistical significance in D was determined by two-way ANOVA and Sidak’s multiple comparisons test. Exact p values are shown with those ≤0.05 considered significant. Source data are provided as a Source Data file.