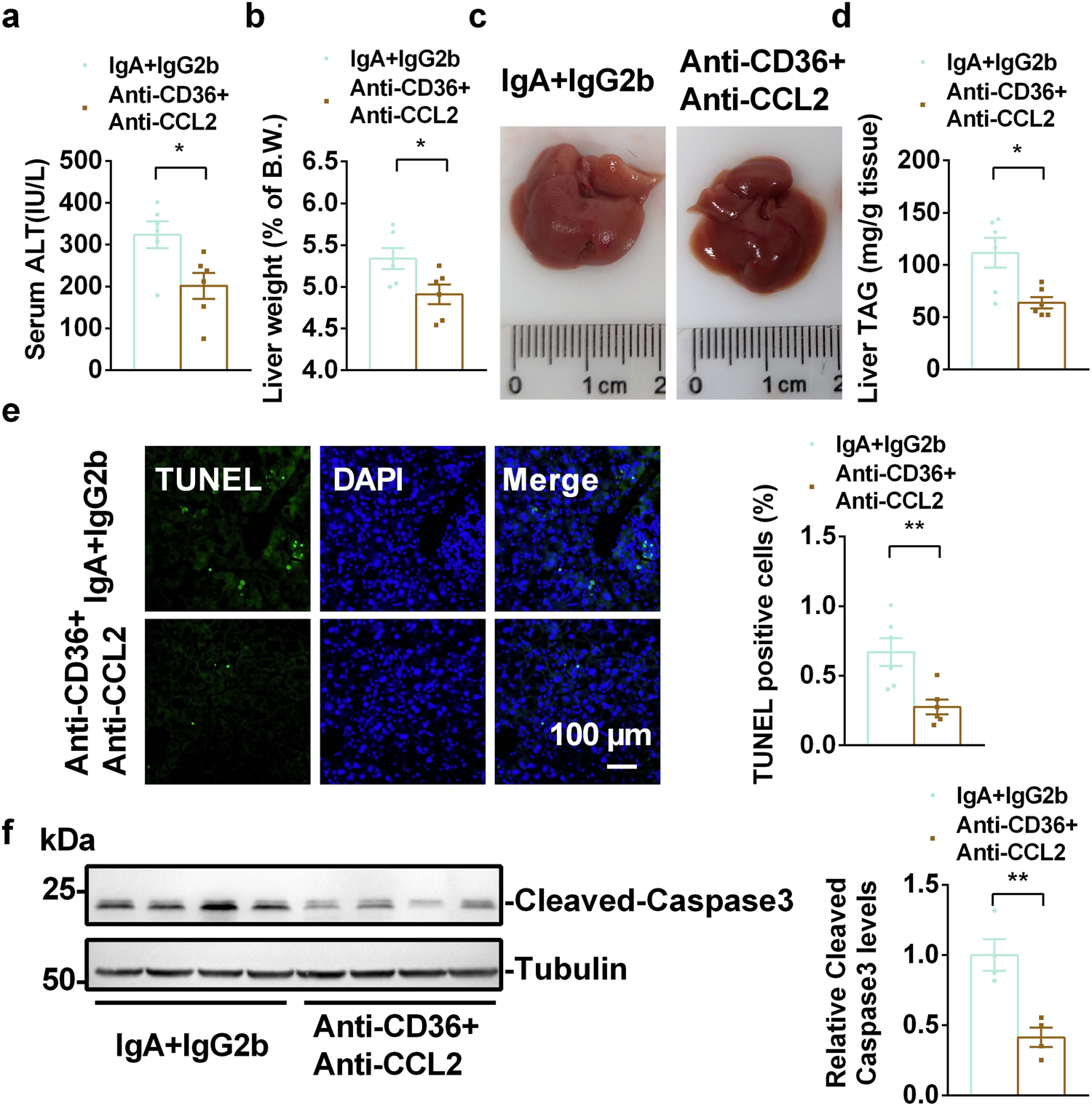
Fig. 6: Neutralization of CD36 and CCL2 ameliorates NASH progression in Mettl3-HKO mice.
From: The methyltransferase METTL3 negatively regulates nonalcoholic steatohepatitis (NASH) progression

Mettl3-HKO mice at 8 weeks old were treated with a combination of anti-CD36 and anti-CCL2 antibodies (4āμg/antibody/mouse, i.v.) or an equal amount of control antibodies (IgA and IgG2b) on day 1, 4, 7, and 8 after MCD feeding. Mice were killed on day 9 after MCD feeding. a Serum ALT activity (nā=ā6 for each group; pā=ā0.0204). b Liver weights (nā=ā6 for each group; Pā=ā0.0325). c Representative liver pictures. d Liver TAG levels (nā=ā6 for each group; Pā=ā0.0108). e TUNEL-positive cells (nā=ā6 for each group; Pā=ā0.0059). f The cleavage of caspase3 was measured by immunoblotting, quantified by ImageJ, and normalized to Tubulin (nā=ā4 for each group; Pā=ā0.0043). The samples were derived from the same experiment and the blots were processed in parallel. n was the number of biologically independent mice. Data represent the meanā±āSEM. Significance was determined by unpaired two-tailed Studentās t test analysis. *Pā<ā0.05. **Pā<ā0.01. Source data are provided as a Source Data file.