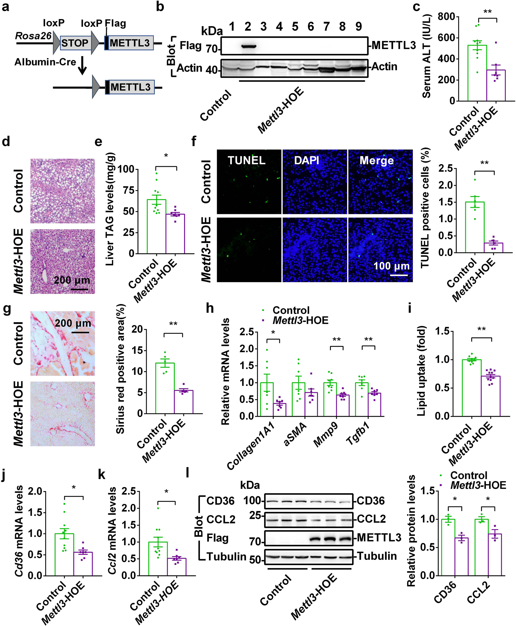
Fig. 7: Hepatic overexpression of Mettl3 ameliorates MCD-induced NASH.
From: The methyltransferase METTL3 negatively regulates nonalcoholic steatohepatitis (NASH) progression

a A schematic representation of the Rosa26-STOP-METTL3 targeting vector and generation of liver-specific overexpression of Mettl3 mice. b Tissue extracts from control and Mettl3-HOE mice were immunoblotted with antibodies to Flag and β-actin, respectively. Lane 1 Control liver; lane 2 HOE liver; lane 3 HOE White adipose tissue; lane 4 HOE Skeletal muscle; lane 5 HOE Brown adipose tissue; lane 6 HOE Heart; lane 7 HOE Spleen; lane 8 HOE Kidney, lane 9 HOE Brain. c Serum ALT activities (control, nā=ā10; Mettl3-HOE, nā=ā7; Pā=ā0.0024). d H&E staining of liver from control and Mettl3-HOE mice fed an MCD for 2 weeks. e Liver TAG levels (control, nā=ā10; Mettl3-HOE, nā=ā7; Pā=ā0.0243). f TUNEL-positive cells (nā=ā6 for each group; Pā=ā0.00003). g Sirius Red staining of livers from control and Mettl3-HOE mice fed an MCD for 2 weeks (nā=ā5 for each group). h Relative mRNA levels (control, nā=ā7ā8; Mettl3-HOE, nā=ā7ā8; collagen1A1, Pā=ā0.0365; αSMA, Pā=ā0.2169; Mmp9, Pā=ā0.0011; Tgfb1, Pā=ā0.0072). i The relative lipid uptake in control and Mettl3-HOE mice at 8 weeks old (control, nā=ā9; Mettl3-HOE, nā=ā11; Pā<ā0.0001). j, k Cd36 and Ccl2 mRNA levels (control, nā=ā10; Mettl3-HOE, nā=ā7; Cd36, Pā=ā0.0121; Ccl2, Pā=ā0.0178). l CD36 and CCL2 protein levels were measured by immunoblotting, quantified by ImageJ and normalized to Tubulin (nā=ā3 for each group; CD36, Pā=ā0.0101; CCL2, Pā=ā0.0427). n was the number of biologically independent mice. The samples were derived from the same experiment and the blots were processed in parallel. Data represent the meanā±āSEM. Significance was determined by unpaired two-tailed Studentās t test analysis. *Pā<ā0.05.ā**Pā<ā0.01. Source data are provided as a Source Data file.