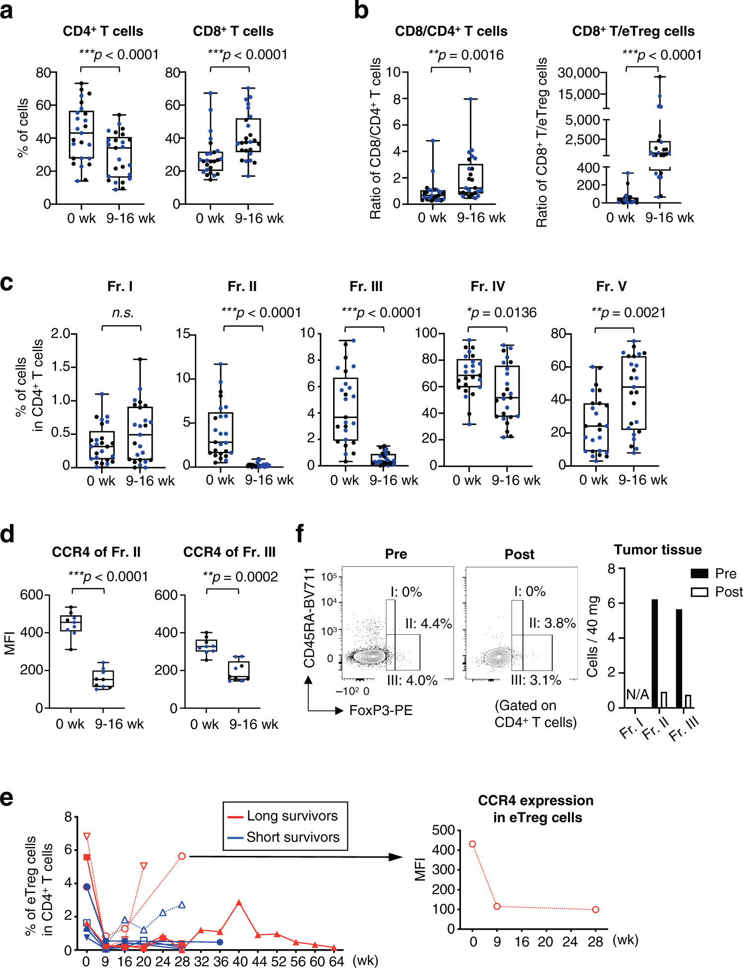
Fig. 3: Mogamulizumab efficiently depletes eTreg cells in both peripheral blood and tumor tissues.

a Summaries for the frequencies of CD4+ T cells (***p < 0.0001) and CD8+ T cells (***p < 0.0001) at pre- and post-mogamulizumab treatment are shown. PBMCs (n = 25) obtained from pre- and post-mogamulizumab treatment as in Fig. 2 and were subjected to flow cytometry. b The ratio of CD8+ T cells to CD4+ T cells (**p = 0.0016) or eTreg cells (***p < 0.0001) with the absolute number of the cells at pre- and post-mogamulizumab treatment is shown. c Summaries for the frequencies of each CD4+ T cell fraction (Fr. II, ***p < 0.0001; Fr. III, ***p < 0.0001; Fr. IV, *p = 0.0136 and Fr. V, **p = 0.0021) as depicted in Fig. 2c at pre- and post-mogamulizumab treatment are shown. PBMC samples (n = 25) as in (a) were subjected to flow cytometry in (b and c). d Changes in CCR4 expression levels of CCR4+CD4+ T cells (Fr. II, ***p < 0.0001 and Fr. III, **p = 0.0002) according to the mean fluorescence intensity (MFI) at pre- and post-mogamulizumab treatment are shown (n = 9). e Longitudinal changes in the frequencies of Treg cells (Fr. II) in CD4+ T cells at pre- and post-mogamulizumab treatment are shown (n = 9). Red lines, long survivors; blue lines, short survivors. f Fresh tumor samples (10 mg / approximately 4 ×4 x 4 mm3) obtained from a gastric cancer patient by endoscopic biopsy at pre- and post-mogamulizumab administration were subjected to flow cytometry. Flow cytometry staining for CD45RA and FoxP3 in CD4+ T cells (left) and changes of the absolute number of each FoxP3+ T cell fraction (right) are shown. In (a–d), black dots, patients who received 1.0 mg/kg mogamulizumab; blue dots, patients who received 0.1 mg/kg mogamulizumab and two-sided Mann–Whitney test was used. In a–d, the center line indicates the median, and the box limits indicate the 1st and 3rd quartiles. The whiskers go down to the smallest value and up to the largest. week: wk. *p < 0.05, **p < 0.005, ***p < 0.0001. Source data are provided as a Source Data file.