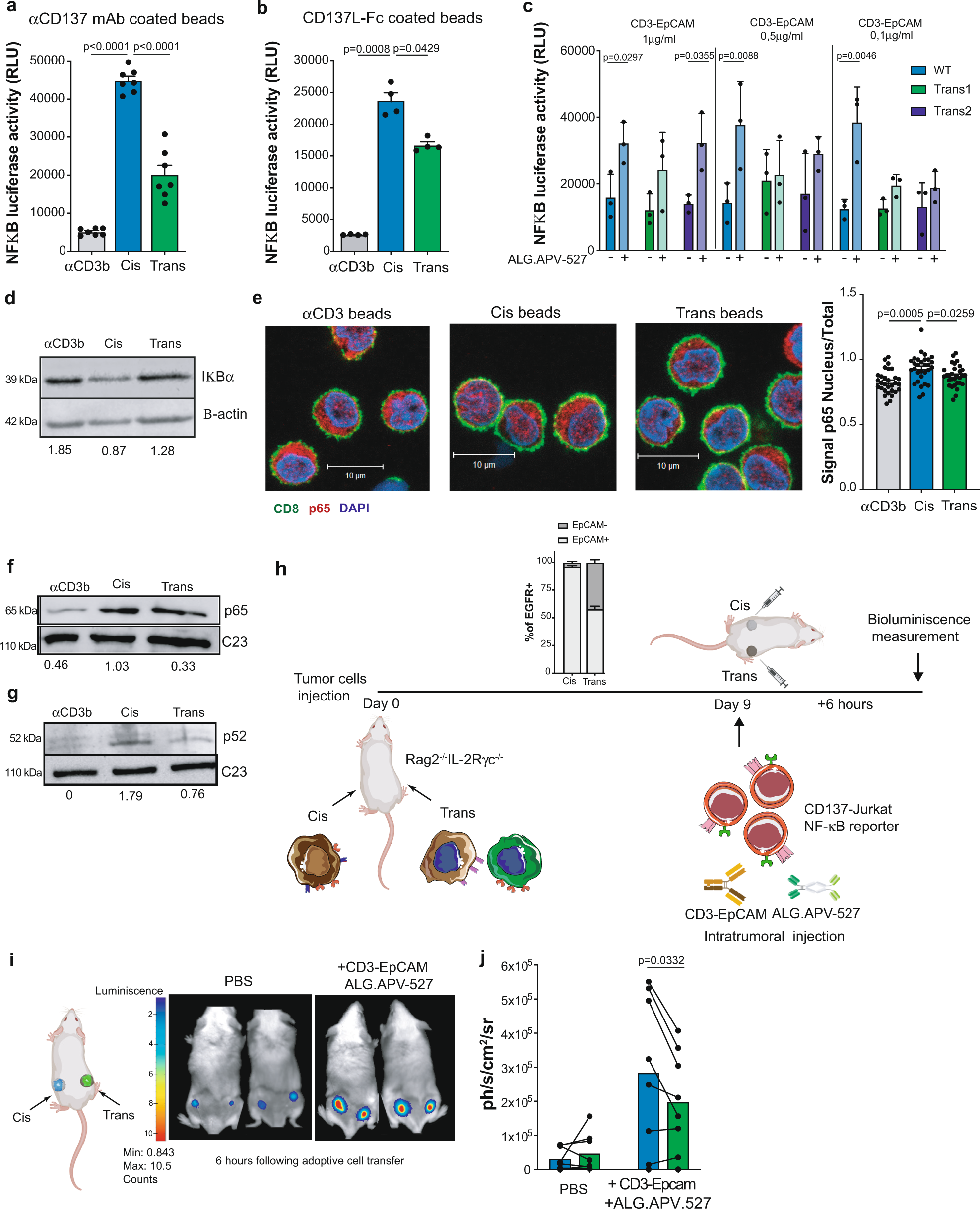
Fig. 4: Cis CD137-costimulation is superior at inducing NF-κB activation.

a, CD137-Jurkat NF-κB reporter cell line was incubated with CD137 antibody-coated microbeads (n = 7 technical replicates) or b, CD137Ligand-Fc coated microbeads (n = 4 technical replicates). Luciferase activity was measured after 6 h. Data are representative of at least three independent experiments. c, activity of CD137-Jurkat NF-κB reporter cell line was assessed by cis-costimulation with wild-type HCT116 cells or trans costimulation with combinations of the alternatively silenced variants in the presence of CD3-EpCAM and ALG.APV-527 BsAbs (n = 3). Data are representative of at least three independent experiments. Data are given as mean ± s.e.m. d, Western blot analyses of IκBα (representative of CD8+ T cells from two independent donors) on nuclear extracts from human primary human donors stimulated for 48 h with mAb coated beads. e, representative immunofluorescence images of p65 localization in human primary CD8+ T cells stimulated with mAb coated beads for 48 h. Cells are labeled with antibodies against p65 (red) and CD8 (green), DNA is visualized by Hoescht (scale 10 µm). Bars graph displays nuclear to total signal ratio (n = 30 cells each). Shown data are representative of two independent donors with similar results. Representative Western blot of p65 (f) and p52 (g) in nuclear extracts of human primary human donors stimulated for 48 h with mAb coated beads. Numbers below Western blot indicate relative expression normalized to the total expression of β-actin for d and to C23 for f and g as analysed by densitometry. Data are representative of at least two independent donors. h, schematic layout of the experiment in i and j. Wild-type HCT116 cells and a mixture of 1:1 ratio of HCT116 KO EpCAM (clon3) together with HCT116 KO 5T4 (clon1) were subcutaneously engrafted in the left flank or in the right flank of Rag2−/− IL-2Rγc−/−, respectively. Tumors were established for 9 days before intratumoral injection of CD137-Jurkat-4 NF-κB reporter cell line co-injected with CD3-EpCAM and ALG.APV-527 BsAbs. The relative presence of the tumor cell clones in the xenografted tumors are shown in an inset in the experimental layout. Photon emission was measured with a PhotonIMAGER from the anesthetized living animals. In vivo imaging (i) and quantification (j) (n = 8) of luciferase activity from CD137-Jurkat NF-κB reporter cell line intratumorally transferred into cis or trans HCT116 paired tumors of each mouse in the presence of CD3-EpCAM and ALG.APV-527 BsAbs 6 h postreporter cell injection. Summary data are given as the bioluminescence photon flux subtracted from the tumors prior to the experiment (background). As negative controls mice whose tumors were injected with the reporter CD137-Jurkat transfectants and PBS are shown. Each pair of dots represents a single mouse bearing a cis tumor and a trans tumor in the left and right flank, respectively. RLU relative luciferase units. Scale bars: 10 μM. In d and f-g samples derive from the same experiment and loading control gels were processed in parallel. Statistical significance was determined with one-way Anova with Tukey’s multiple comparison test for a, b and e (one-sided), the Friedman test with Dunn’s correction for c and paired t test for j (two-sided). Source data are provided as Source Data file.