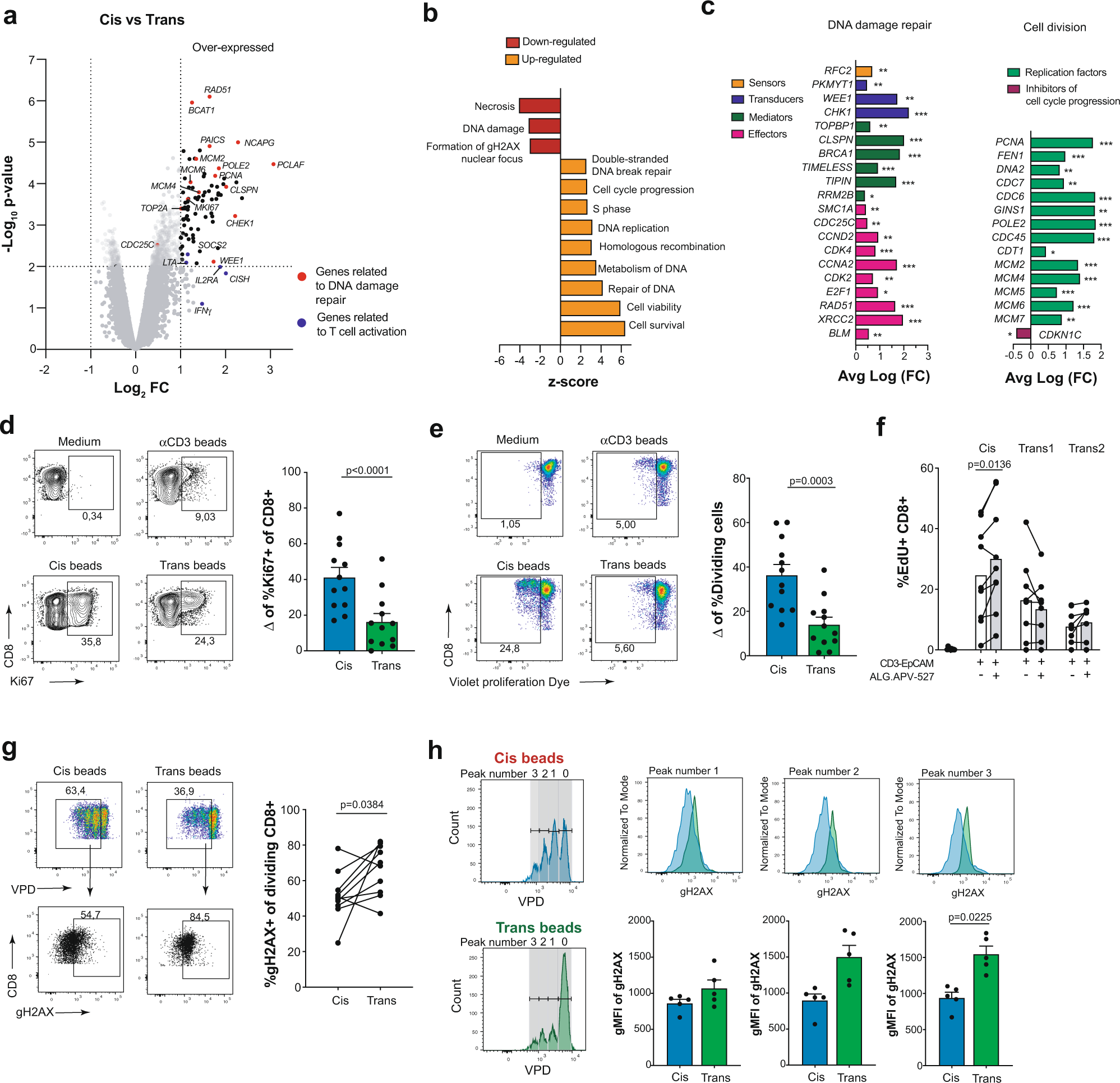
Fig. 5: Transcriptomic differences of cis versus trans CD137 costimulation have implications in T cell proliferation and DNA repair.

a, volcano plot of differentially expressed genes of cis-costimulated and trans-costimulated CD8+ T cells with mAb coated microbeads for 32 hours. Red dots indicate genes related to DNA damage/repair and blue dots indicate genes related to T cell activation. Dotted lines mark the t test p value cut-off of p < 0.01 and log2FC > 2. b, Top significantly affected pathways based on Ingenuity pathway analysis (IPA). The horizontal bars denote the different pathways based on the z-score. Orange color indicates upregulation, while red color indicates downregulation. c, top genes displaying altered expression in the DNA damage/repair pathway (left panel) and cell division (right panel) in cis- versus trans costimulation. d, representative dot plots of nuclear Ki67 expression in CD8+ T cells after costimulation with mAb coated beads. Cumulative data (n = 12) are shown as the difference between the value of cis and trans conditions to which the anti-CD3 background was subtracted in each case. e, CD8+ T cells were labeled with a violet proliferation dye (VPD) and stimulated with mAb coated beads for 96 h. Representative dot plot of proliferating CD8+ T cells and cumulative data (n = 12). Cumulative data are shown as the difference between the value of cis and trans conditions to which the anti-CD3 background was subtracted in each case. f, DNA synthesis was assessed in CD8+ T cells by cis-costimulation with wild-type HCT116 cells or trans costimulation with the alternatively EpCAM and 5T4 silenced variant combinations in the presence of CD3-EpCAM and ALG.APV-527 BsAbs (n = 9 for cis, n = 8 for trans1 and trans2). Co-cultures were treated with 10 μM EdU for 2 h and its incorporation to genomic DNA was detected according to the recommended staining protocol. VPD labeled CD8+ T cells were analyzed for DNA damage after stimulation with mAb coated beads. Intranuclear staining of phosphorylated gH2AX on total proliferating CD8+ T cells (g) (n = 10) and cells analyzed as per division cycle upon gating (h) (n = 5) was measured by flow cytometry. The division peaks are numbered from 1 to 3. Data are given as mean ± s.e.m. Statistical significance was determined with paired t test (two-sided) for d, e, g and h and one-way Anova (one-sided) with Holm-Sidak multiple comparison test for f. (*p < 0.05, **p < 0.01, ***p < 0.001). Source data can be retrieved under accession number GSE158041 and as Source Data file.