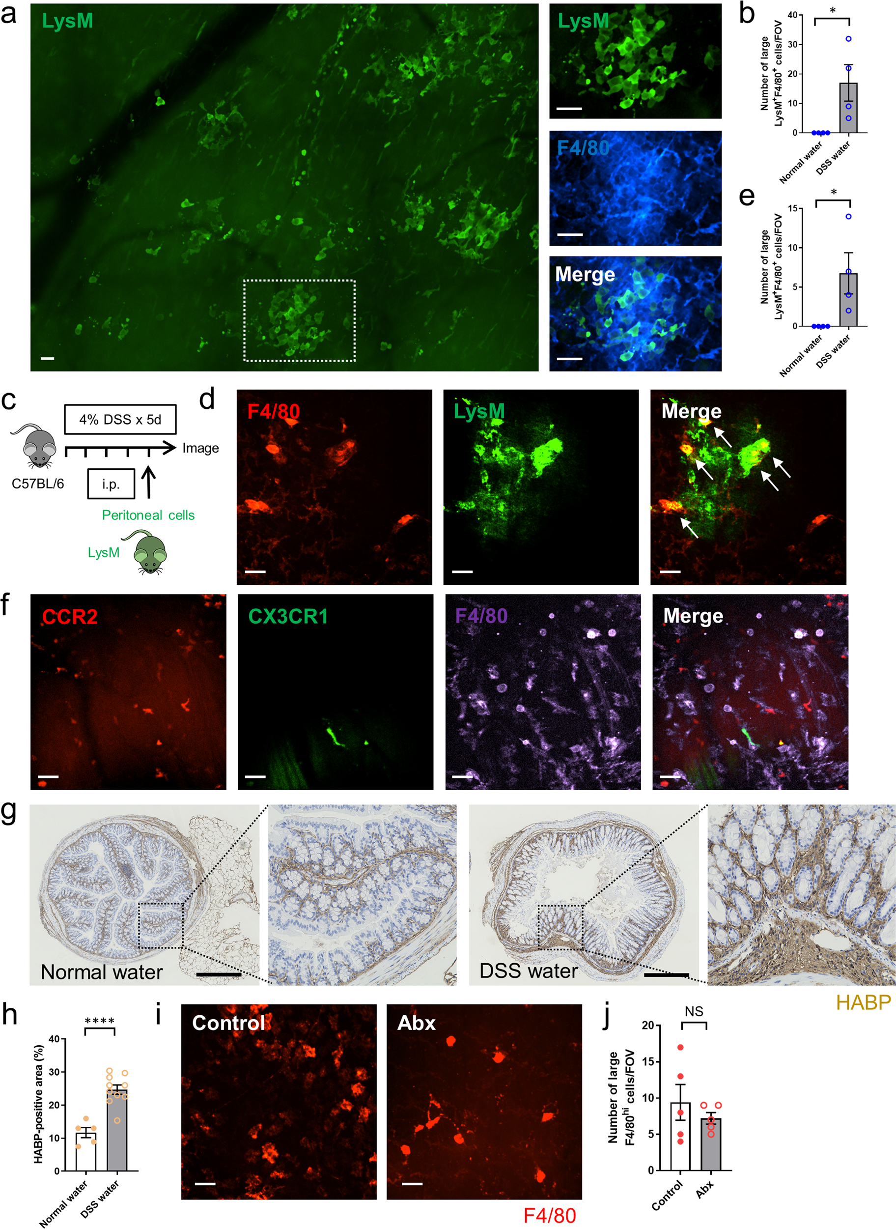
Fig. 6: Peritoneal macrophages accumulate to the colon in DSS-induced colitis.

a Representative stitch images of the colon in LysM-eGFP mice 5 days after the start of 4% DSS-containing water. Higher magnification of the indicated area was shown in right. Scale bars, 50 μm. b Quantification of the number of large LysM+F4/80hi cells per FOV in LysM-eGFP mice that were treated with normal water or DSS-containing water. n = 4/group. c Schematic protocol for peritoneal cell transfer experiments (from LysM-eGFP mice to C57BL/6 mice). d Representative images of the colon in C57BL/6 mice that was administered peritoneal cells obtained from LysM-eGFP mice intraperitoneally 24 h before the imaging. Images were taken 5 days after the start of 4% DSS-containing water. Anti-F4/80 antibody (red) was applied topically to the serosa. Arrows indicate LysM+F4/80hi cells. Scale bars, 50 μm. e Quantification of the number of large LysM+F4/80hi cells per FOV in WT mice that were treated with normal water or DSS-containing water. Mice were pretreated by intraperitoneal administration of peritoneal cells from LysM-eGFP mice 24 h before the imaging. n = 4/group. f Representative images of the colon in Cx3cr1GFP/+Ccr2RFP/+ mice 5 days after the start of 4% DSS-containing water. Anti-F4/80 antibody (purple) was applied topically. Scale bars, 50 μm. Data were representative of three independent experiments. g Immunofluorescence staining of the colon harvested from control or 5 days after the start of 4% DSS-containing water with hyaluronic acid binding protein (HABP). Scale bars, 500 μm. h Quantification of the HABP-positive area (%). n = 5 (normal water) and 10 (DSS water). i Representative images of the colonic muscularis in control and Abx mice 5 days after the start of 4% DSS-containing water. Anti-F4/80 antibody (red) was applied topically to the serosa. Scale bars, 50 μm. j Quantification of the number of large F4/80hi cells per FOV. n = 5/group. Data represent mean ± SEM. *p < 0.05, ****p < 0.0001. P values were calculated with a two-tailed unpaired Student t-test (b, e, h, j). Source data are provided as a Source Data file.