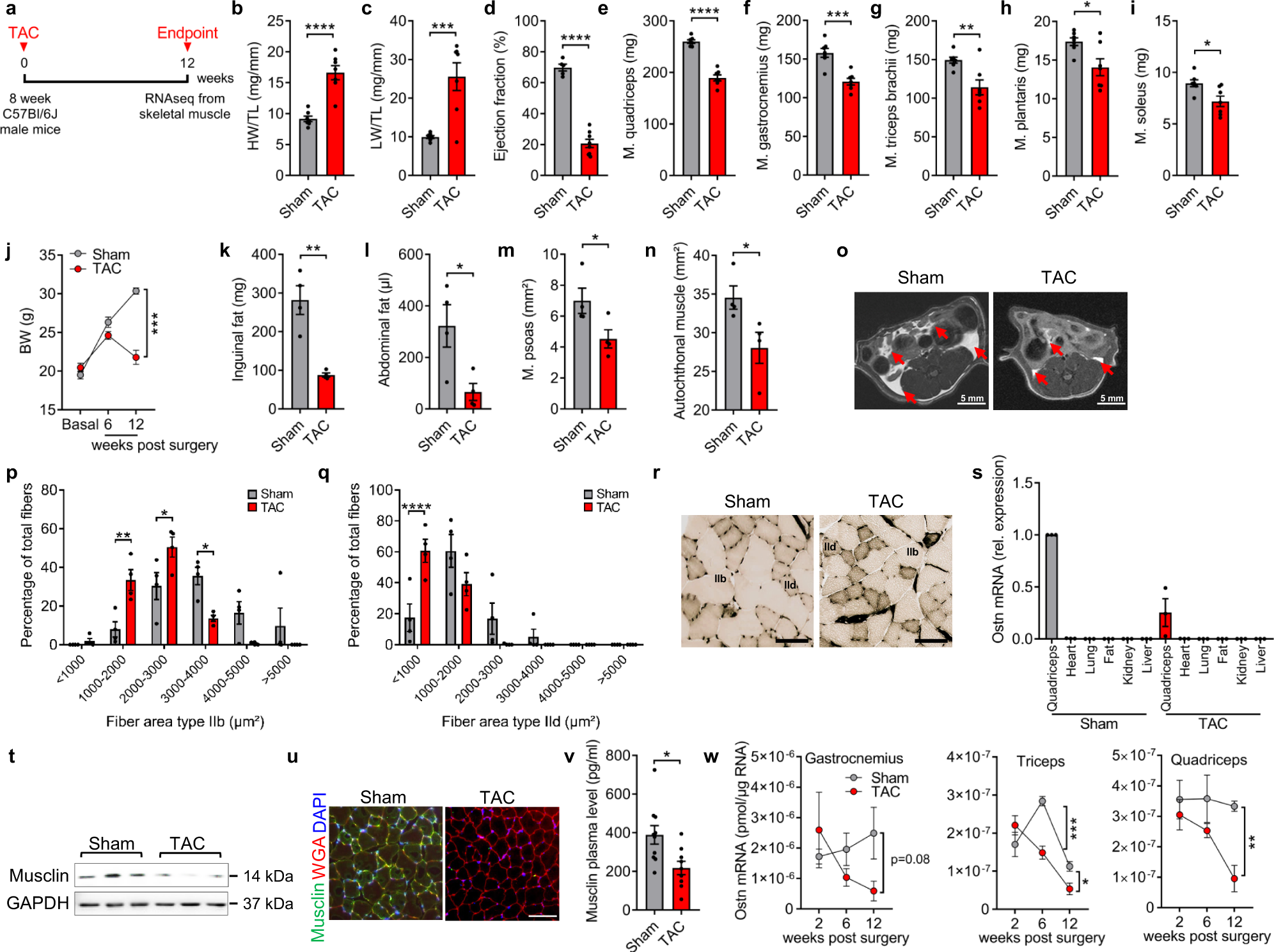
Fig. 1: Musclin expression decreases in wasting skeletal muscles during advanced heart failure.
From: Skeletal muscle derived Musclin protects the heart during pathological overload

a Scheme depicting the experimental time line. Quantification of heart weight/tibia length (HW/TL) ratio, n = 7/group, ****p < 0.0001 (b), lung weight/tibia length (LW/TL) ratio, n = 7/group, ***p = 0.001 (c), left ventricular ejection fraction, n = 5/sham group and n = 8/TAC group, ****p < 0.0001 (d), quadriceps muscle weight, n = 7/group, ****p < 0.0001 (e), gastrocnemius muscle weight n = 7/group, ***p = 0.0003 (f), triceps brachii muscle weight, n = 7/group, **p = 0.0051 (g), plantaris muscle weight, n = 7/group, *p = 0.0175 (h), soleus muscle weight, n = 7/group, *p = 0.0126 (i), and course of body weight (BW) during the experiment until 12 weeks after TAC or sham surgery, n = 4/sham group and n = 5/TAC group, ***p = 0.0001 (j). Inguinal fat weight, **p = 0.0021 (k) in the group of mice that was analyzed by MRI to determine the amount of abdominal fat, *p = 0.0273 (l), psoas muscle, *p = 0.0499 (m) and autochthonal muscle, *p = 0.0412 (n) 12 week after sham or TAC surgery, n = 4/group. Example MRI cross-sections are shown in (o). The red arrows indicate abdominal fat. Scale bar: 5 mm. Cross-sectional fiber area type IIb, **p = 0.0028 for 1000–2000 µm2; *p = 0.0254 for 2000–3000 µm2 and *p = 0.0125 for 3000–4000 µm2 of muscle fiber area from sham vs. TAC group (p), and type IId, ****p < 0.0001 of fiber area <1000 µm2 (q) of quadriceps muscles 12 weeks after sham or TAC surgery, n = 4/group, analyzed from microscopic pictures with ATPase staining (pH 4.2) as shown in (r). Scale bar: 300 μm. s Ostn (Musclin) mRNA levels in different organs 12 weeks after sham or TAC surgery, n = 3/group. t Immunoblot (the size of the proteins is indicated in kDa) and immunofluorescence staining (u) showing Musclin protein levels in the quadriceps muscle of sham and TAC mice. Scale bar: 100 μm. v Musclin plasma levels in mice 12 weeks after sham or TAC surgery, n = 10 for sham and n = 9 for TAC, *p = 0.0115. w Time course (2, 6 and 12 weeks after TAC or sham surgery), n = 4/group, showing the decline of Ostn mRNA levels in the gastrocnemius, triceps, ***p = 0.0007 6 weeks and *p = 0.0241 12 weeks, in quadriceps muscles, **p = 0.002 by 12 weeks after TAC compared to sham mice. Data are shown as mean ± standard error of the mean (SEM). *p < 0.05, **p < 0.01, ***p < 0.001, ****p < 0.0001 as determined by Kruskal–Wallis test with Dunn’s multiple comparisons test (for s) or two-tailed Student’s t test (all other numerical data containing panels) or p value determined by one-way ANOVA followed by the Holms–Sidak’s multiple comparisons test (p, q). Source data are provided as a source data file.