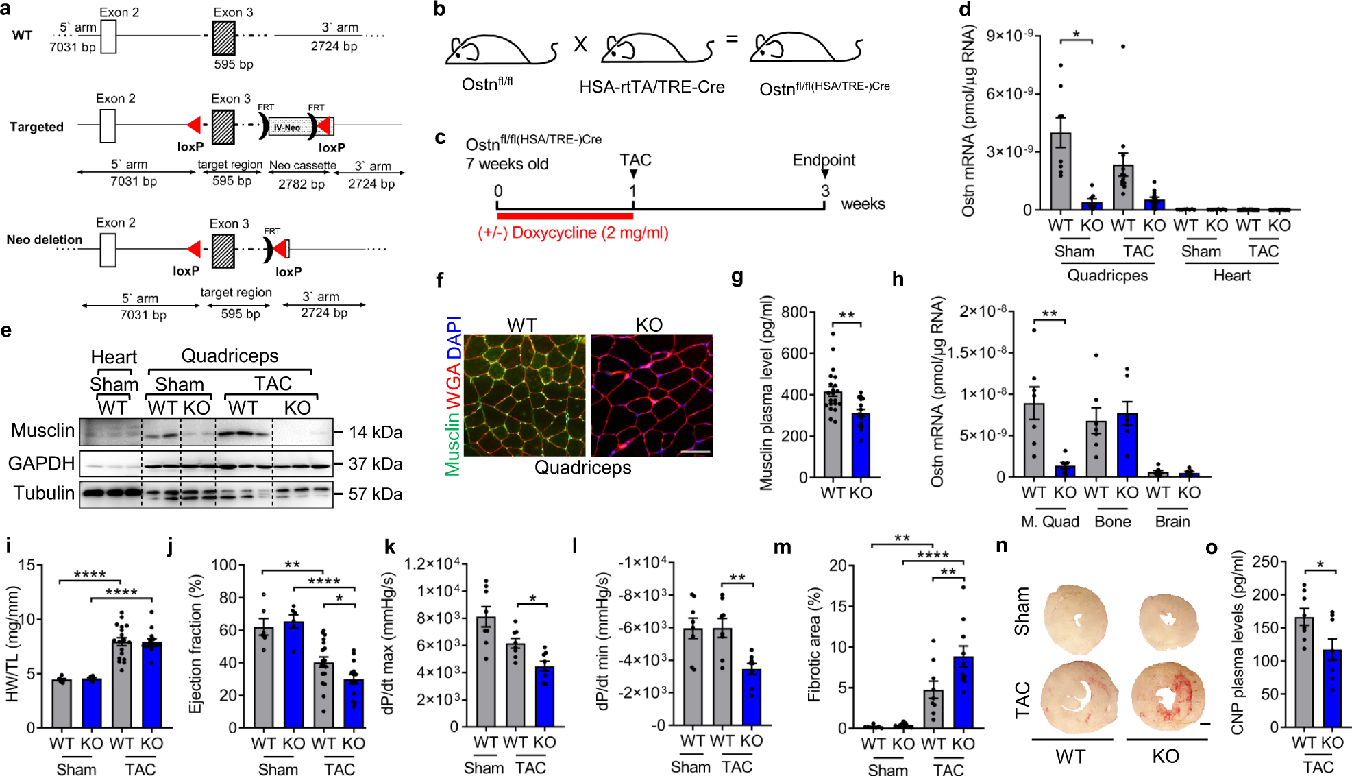
Fig. 4: Adult induced skeletal muscle-specific Musclin deficient mice show exaggerated LV-dysfunction and myocardial fibrosis after short-term TAC.
From: Skeletal muscle derived Musclin protects the heart during pathological overload

a Scheme depicting the Musclin (Ostn) knockout (KO) targeting strategy. The exon 3 of the Ostn gene is floxed and b deleted through the crossing with double transgenic mice that express Cre recombinase selectively in skeletal muscle and only following doxycycline treatment. c Scheme depicting the experimental time line. d qPCR analysis of Ostn mRNA in the quadriceps muscle and the heart 2 weeks after TAC or sham surgery in KO vs. littermate control (WT) mice (all sham n = 8/group, all TAC n = 12/group), *p = 0.0359. e Immunoblot for Musclin in the quadriceps muscle and the heart 2 weeks after TAC or sham surgery in WT vs. KO mice. GAPDH and Tubulin are loading controls. The size of the proteins is indicated in kDa. f Immunofluorescence staining for Musclin in the quadriceps muscle of WT and KO mice. Scale bar: 100 μm. g Musclin plasma levels of WT (n = 21) and KO mice (n = 16), **p = 0.0014. h Ostn mRNA levels in the indicated organs of the mice as shown (n = 7/group), **p = 0.0027. Quantification of the heart weight/tibia length ratio (HW/TL, ****p < 0.0001) (i), echocardiographic ejection fraction, **p = 0.0018 and ****p < 0.0001, *p = 0.0445 (j), systolic contractility (k, by LV-catheter, *p = 0.0334) and diastolic relaxation (l, by LV-catheter, **p = 0.0094) in mice treated as indicated in (c), (for HW/TL ratio and for echocardiography: all sham n = 6/group, TAC WT n = 18, TAC KO n = 14; for LV-catheter: n = 8/group). m, n Myocardial fibrotic area with representative Sirius red-stained myocardial sections of WT and KO mice treated as indicated (all sham n = 8/group, TAC WT n = 9, TAC KO n = 10, **p = 0.0033 in WT and ****p < 0.0001 in KO mice after sham vs. TAC surgery, **p = 0.0033 in WT vs. KO mice after TAC). Scale bar: 500 µm. o Mature CNP peptide plasma levels in the indicated mice (n = 8/group, *p = 0.0312). Data are shown as mean ± standard error of the mean (SEM). *p < 0.05, **p < 0.01, ****p < 0.0001 determined by two-tailed Student’s t test (g, h, o) or one-way ANOVA followed by the Holms–Sidak’s multiple comparisons test (other bar graphs). Source data are provided as a source data file.