Fig. 5: Musclin augments cardiomyocyte contractility by enhancement of CNP/NPR-B signaling.
From: Skeletal muscle derived Musclin protects the heart during pathological overload

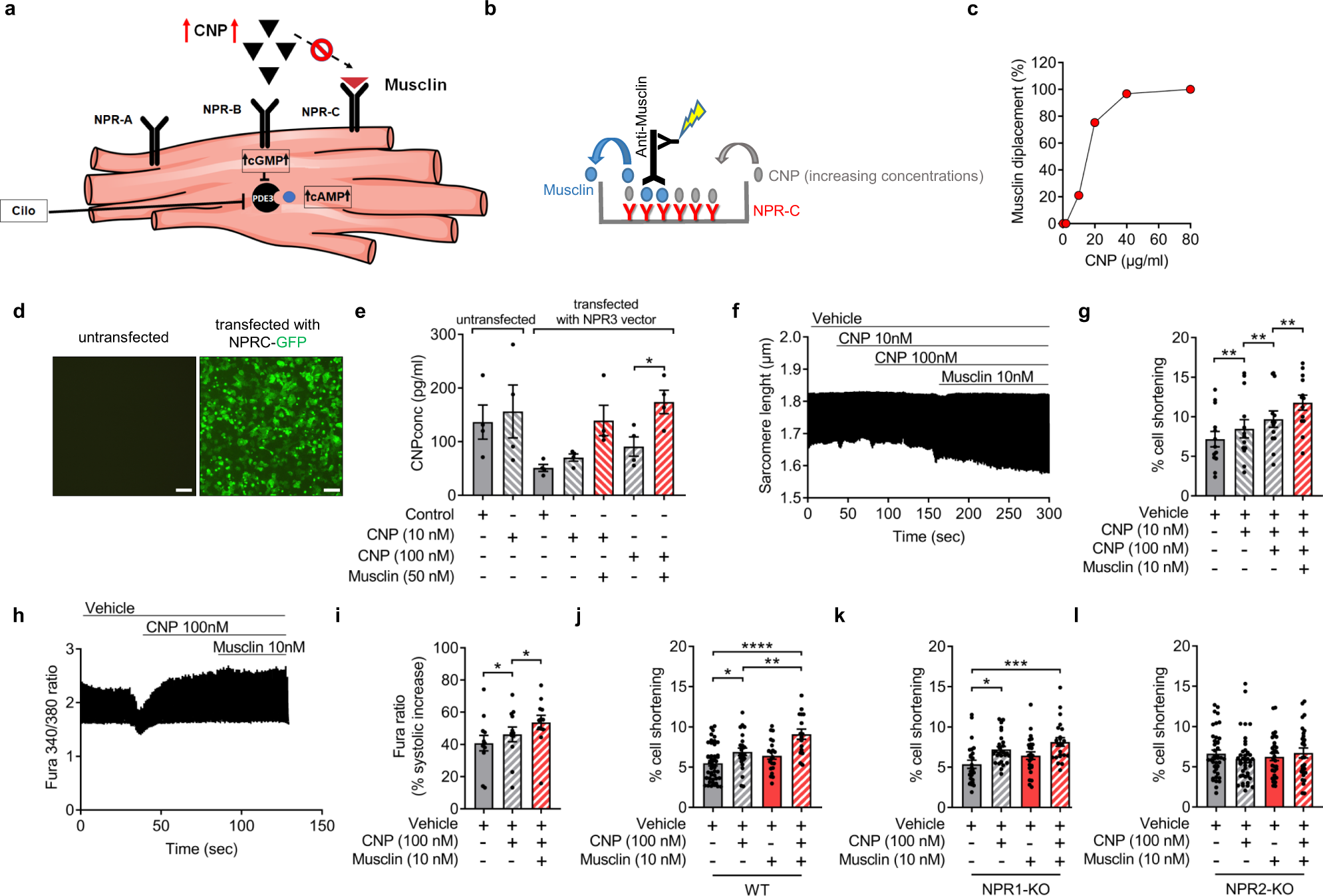
a Scheme depicting the proposed mechanism of augmented cardiomyocyte contractility by Musclin. Scheme (b) and results (c) of the NPR-C/Musclin/CNP competition assay. Increasing levels of recombinant CNP led to Musclin displacement from NPR-C (n = 2 per CNP concentration, mean values are shown). d Representative fluorescence images from Hek293 cells with and without transfection of the NPR-C-GFP construct. Scale bar 100 µm. e CNP concentrations (determined by ELISA) in the supernatant of transfected and untransfected Hek293 cells (as shown in d) 1 h after treatment as indicated (n = 4/condition, *p = 0.0104). f Representatives traces of sarcomere length and g quantification of cell shortening (from traces as shown in f) in isolated wild-type mouse cardiomyocytes treated with recombinant CNP or Musclin as indicated (n = 13 cardiomyocytes/group, **p = 0.0016 for Vehicle vs. CNP (10 nM), **p = 0.0012 for CNP (10 nM) vs. CNP (100 nM) and **p = 0.0026 for CNP (100 nM) vs. CNP (100 nM) plus Musclin (10 nM)). h Representative Fura-2 Ca2+ traces and quantitative analysis (i) in cardiomyocytes treated as described for (f) (n = 12 cells/group, *p = 0.0168 for Vehicle vs. CNP and *p = 0.0169 for cells stimulated with CNP vs. Musclin). j–l Cell shortening in cardiomyocytes treated as indicated from wild-typ (WT) (vehicle cardiomyocytes n = 46, after CNP stimulation n = 24, treated with Musclin n = 21, cardiomyocytes treated with CNP and Musclin n = 16 cells), ****p < 0.0001, *p = 0.0278 and **p = 0.0091 (j), cardiomyocyte-specific Npr1 knockout (vehicle-treated cardiomyocytes n = 25, after CNP stimulation n = 27, cardiomyocytes treated with Musclin n = 25, cardiomyocytes treated with CNP and Musclin n = 22, *p = 0.01 and ***p = 0.0003 (k), and global Npr2 knockout mice (vehicle-treated cardiomyocytes n = 40, after CNP stimulation n = 39, treated with Musclin n = 31, cardiomyocytes treated with CNP and Musclin n = 28 cells) (l). Data in bar graphs are shown as mean ± standard error of the mean (SEM). *p < 0.05, **p < 0.01, ***p < 0.001, ****p < 0.0001 determined by Kruskal–Wallis with Dunn’s multiple comparisons test (e) or by one-way ANOVA followed by the Holms–Sidak’s multiple comparisons test (all other panels). Source data are provided as a source data file.