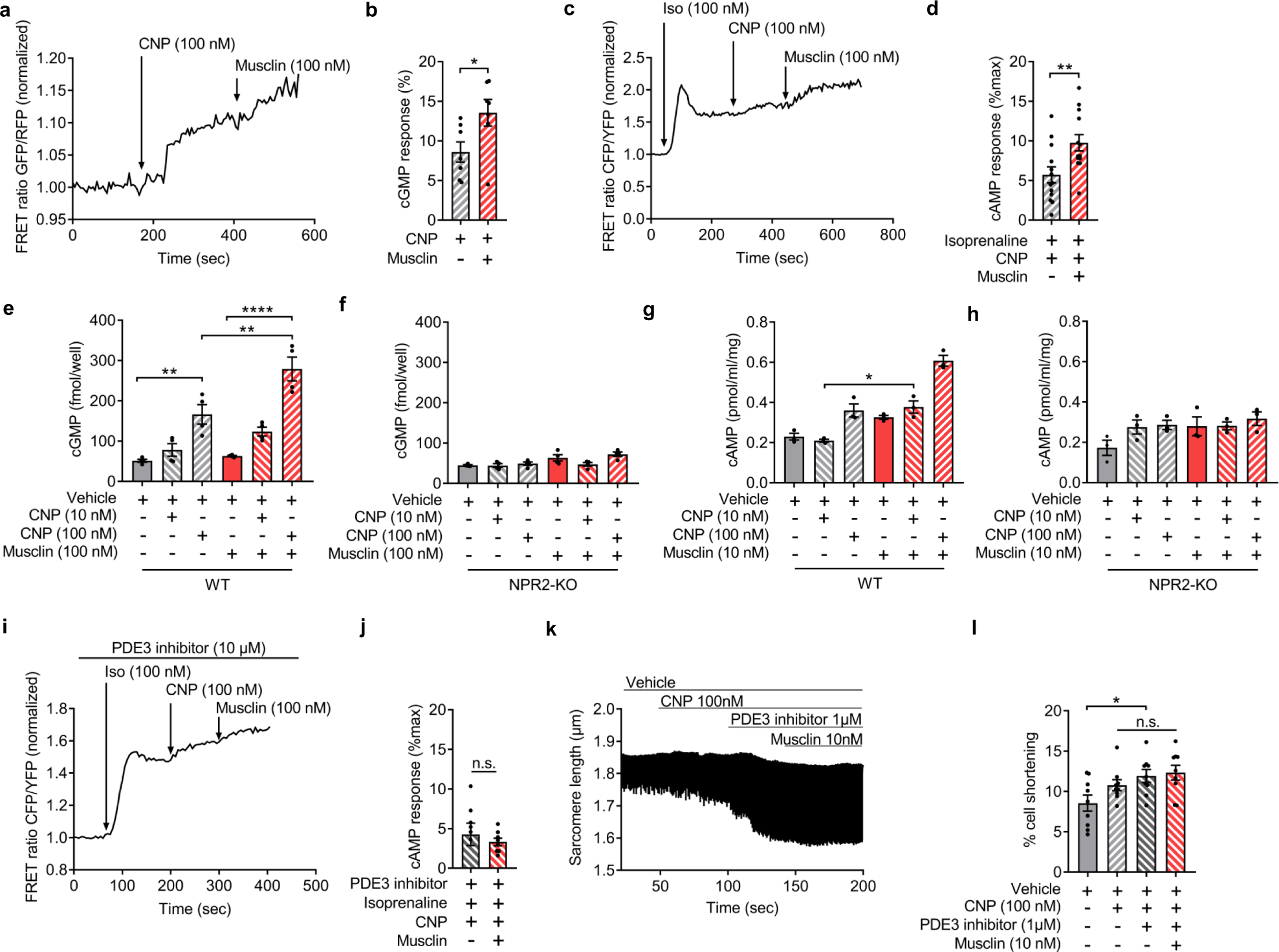
Fig. 6: Musclin increases cGMP and cAMP levels and cardiomyocyte contractility through NPR-B-dependent inhibition of PDE3.
From: Skeletal muscle derived Musclin protects the heart during pathological overload

Cardiomyocytes were isolated from either cGES-DE5 transgenic (for cGMP measurements) or from Epac2-camps (for cAMP measurements) transgenic mice. a, b Fluorescence resonance energy transfer (FRET)-based measurements of cGMP in single cultured cardiomyocytes (n = 7 cells). The stimulation with CNP and Musclin was conducted as indicated. Representative traces (a) and a quantitative analysis (b) are shown, *p = 0.0342. c, d FRET-based measurements of cAMP in single cardiomyocytes treated as indicated (n = 13 cells). The cells were stimulated with Isoproterenol (Iso), CNP and subsequently Musclin as indicated. The graph illustrates the FRET-responses to CNP in % of the maximal Iso effect. Representative traces (c) and a quantitative analysis (d) are shown, **p = 0.0019. e–h ELISA-based measurements of cGMP and cAMP in cultured cardiomyocytes under the indicated conditions from wild-typ (WT) (e, g), **p = 0.0012 for vehicle-treated cells vs. stimulated with CNP (100 nM), ****p < 0.0001 for cells stimulated with Musclin vs. with CNP (100 nM) and Musclin, **p = 0.0013 for cells treated with CNP (100 nM) vs. cells stimulated with Musclin and CNP (100 nM) (e), *p = 0.034 (g) and global Npr2 knockout mice (f, h) (for cGMP measurement n = 4/condition and for cAMP n = 3/condition). i, j FRET-based measurements of cAMP in single WT cardiomyocytes treated as indicated. Representative traces (i) and a quantitative analysis (j) are shown (n = 6 cells without Musclin treatment and n = 8 cells with Musclin). k Representatives traces of sarcomere length and l quantification of cell shortening (from traces as shown in k) in isolated wild-type mouse cardiomyocytes treated as indicated (n = 9 cardiomyocytes per group, *p = 0.017). Cilostamide was used as PDE3 inhibitor. Data in bar graphs are shown as mean ± standard error of the mean (SEM). *p < 0.05, **p < 0.01, ****p < 0.0001 determined by two-tailed Student’s t test (b, d, j), one-way ANOVA followed by the Holms–Sidak’s multiple comparisons test (e, f, l) or by Kruskal–Wallis with Dunn’s multiple comparisons test (g, h). n.s. denotes “not significant”. Source data are provided as a source data file.