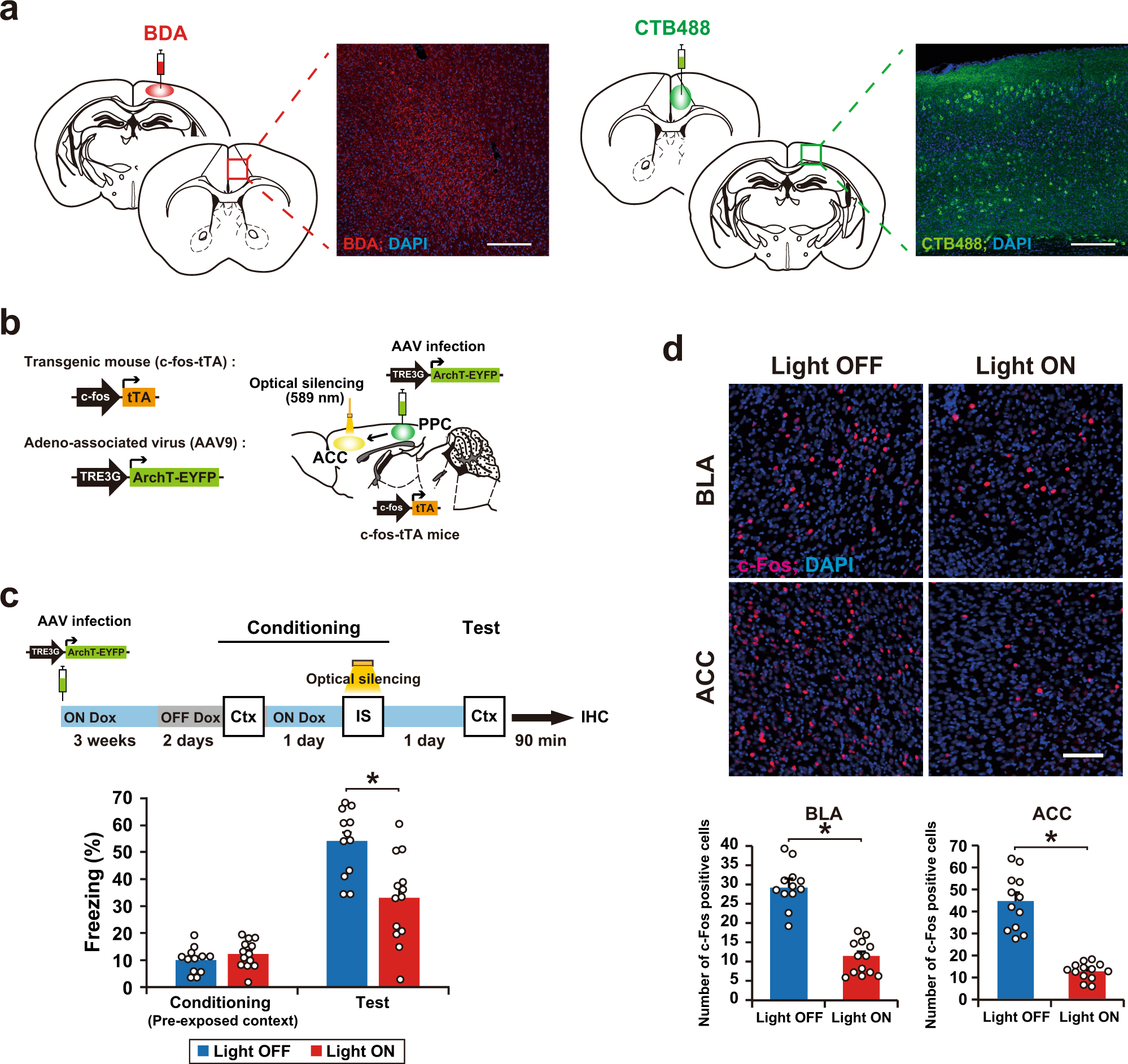
Fig. 7: A PPC–ACC circuit regulates memory association.

a Horizontal brain sections of the ACC from a mouse injected with BDA in the PPC, in which neurons were immunostained with streptavidin-Alexa Fluor 555 (red; left). PPC cell axons were detected in the ACC. Horizontal brain sections of the PPC from a mouse injected with CTB488 in the ACC (green; right). CTB488-labeled cells were detected in the PPC. Scale bar, 200 μm. These immunohistochemical analyses were repeated at least three times independently with similar results. b Schematics showing labeling and manipulation of the PPC–ACC circuit in c-fos-tTA transgenic mice with the AAV9 TRE3G-ArchT-EYFP. c Silencing of cell ensembles during an IS session of conditioning (top). Blue and gray bars indicate the presence or absence of Dox, respectively. Mice were sacrificed 90 min after the test for immunohistochemistry (panel d). The graph shows the freezing level at the conditioning and test session (bottom) (Light OFF, n = 12 mice, Light ON, n = 13 mice) (two-way ANOVA with RM followed by Sidak’s post hoc test, session: P < 0.0001, group: P = 0.0100, session × group: P = 0.0003). d Representative image of c-Fos expression 90 min after the test (top). Scale bar, 100 μm. The proportion of c-Fos-positive cells in the BLA (left) and ACC (right) (Light OFF, n = 12 mice, Light ON, n = 13 mice) (two-tailed unpaired t-test, BLA; P < 0.0001, ACC; P < 0.0001). Error bars represent the mean ± s.e.m. *P < 0.05. Ctx context, IS immediate shock, IHC immunohistochemistry. For details of statistical data, see Supplementary Table 1. Source data are provided as a Source Data file.