Fig. 4: Chronic deletion of METTL3 drives muscle atrophy.
From: The m6A methyltransferase METTL3 regulates muscle maintenance and growth in mice

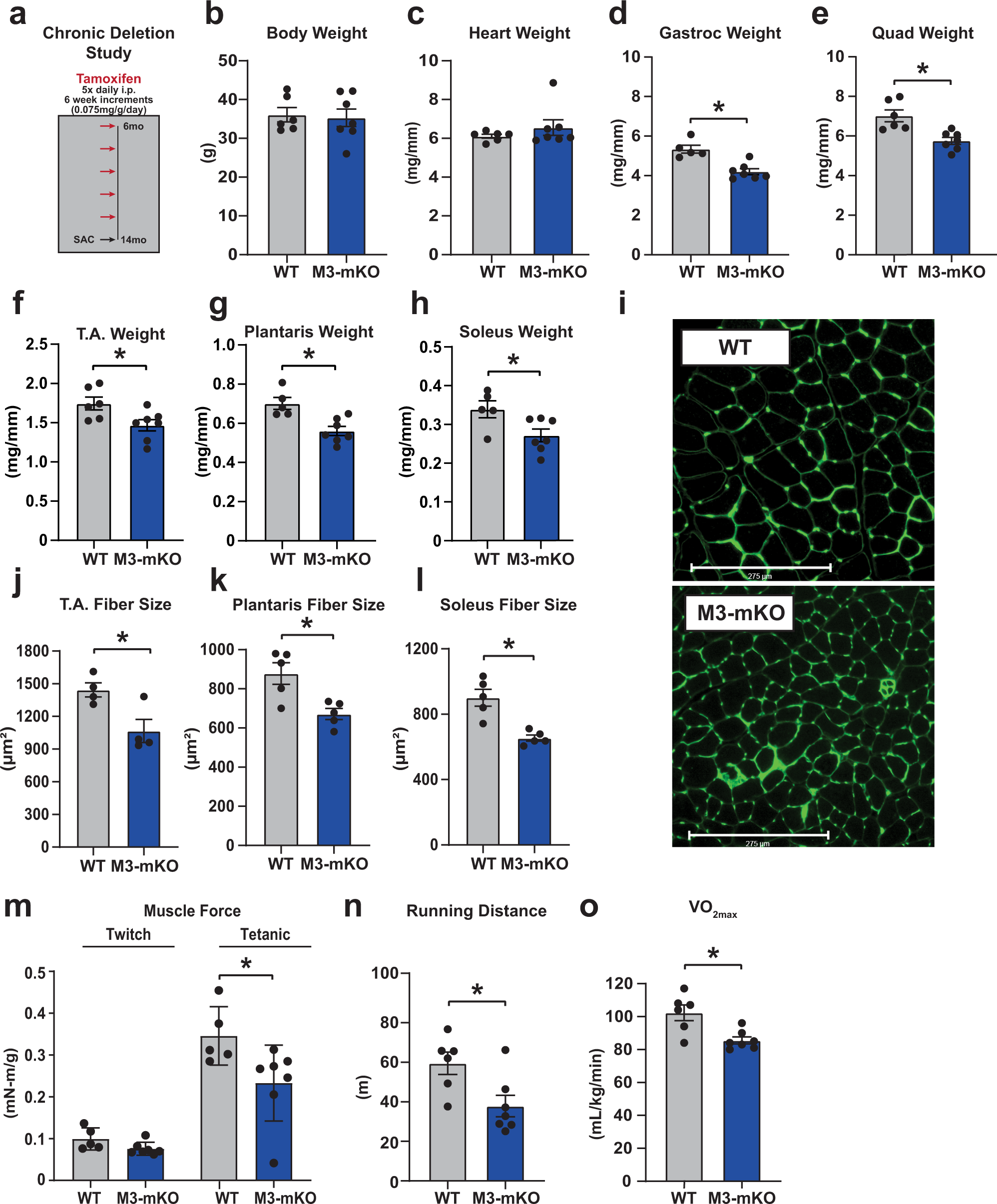
a Schematic of M3-mKO chronic deletion study. b Body weight, c heart weight, d gastrocnemius (gastroc) weight, e quadriceps (quad) weight, f tibialis anterioris (T.A.) weight, g plantaris weight, and h soleus weight of WT and M3-mKO mice. Tibia length (TL) was used to normalize cardiac and skeletal muscle weights. i Representative wheat germ agglutinin (WGA; green) stained images of WT and M3-mKO mice at 14 months of age. j T.A., k plantaris, and l soleus fiber size at in WT and M3-mKO mice following chronic deletion. m In vivo muscle twitch and tetanic torque measurements in 14 months old WT and M3-mKO mice. n Maximal running distance and o maximal running oxygen consumption following a graded maximal exercise test in WT and M3-mKO mice at 14 months. Biological animal replicates: n = 6 (WT) and 7 (mKO) in panel b, c, e, f, n, and o; n = 5 (WT) and 7 (mKO) in panel d, g, h, and m; n = 4 (WT) and 4 (mKO) in panel j; n = 5 (WT) and 5 (mKO) in panel k and l. Data are presented as the mean ± SEM. *P < 0.05, by two-sided Student’s t test for comparisons between WT and M3-mKO mice. Scale bar = 275 µm. Source data are provided as a Source Data file.