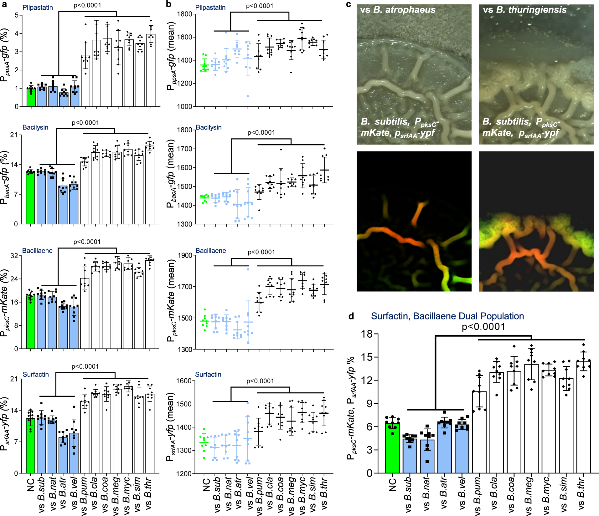
Fig. 5: Sensitive and resistant Bacillus competitors regulate the transcription from the promoters of NRPs/PKS biosynthetic clusters.

a, b A dual reporter of WT B. subtilis strain harboring PsrfAA-yfp (surfactin), PpksC-mKate (bacillaene), and single reporters of PbacA-gfp (bacilysin) and PppsA-gfp (plipastatin) were analyzed either alone (NC) or in competition against indicated Bacilli using flow cytometry. Colonies were grown on B4 medium and incubated at 30 °C. Data were collected from 24 h post inoculation, 100,000 cells were counted. Y-axis represents (a) the % of cells expressing the reporters, graphs represent mean ± SD from three independent experiments (n = 9). b Graphs showing intensity of the fluorescent population, data is presented as mean (solid line) ± SD from three independent experiments (n = 9). Statistical analysis was performed between resistant and sensitive members using a using unpaired two-tailed t-test with Welch’s correction. P < 0.05 was considered statistically significant. c A dual reporter pf WT B. subtilis strain harboring both PsrfAA-yfp (surfactin) and Ppks-mKate (bacillaene) was competed against indicated Bacilli and imaged using Zeiss stereomicroscope at 44-x magnification. Upper panel (Phase), Bottom panel (Fluorescence). An increase in the fluorescence of dual population was observed when competed against sensitive member– B. thuringiensis. d A dual reporter of WT B. subtilis strain harboring of PsrfAA-yfp (surfactin), PpksC-mKate (bacillaene), was analyzed either alone (NC) or in competition against indicated Bacilli using flow cytometry. Colonies were grown on B4 medium and incubated at 30 °C. Data were collected from 24 h post inoculation; Y-axis represents the % of cells expressing both surfactin and bacillaene reporters, 100,000 cells were counted. Graphs represent mean ± SD from three independent experiments (n = 9). Statistical analysis was performed between resistant and sensitive members using a using unpaired two-tailed t-test with Welch’s correction. P < 0.05 was considered statistically significant. P values comparing the effect on each fluorescent reporter when competing against different Bacilli in panels a, b and d are shown in the Supplementary Data 1. Source data are provided as a Source Data file.