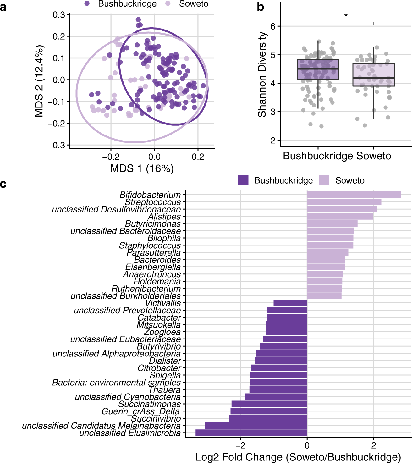
Fig. 2: Comparison of Bushbuckridge and Soweto microbiomes.

a Multidimensional scaling (MDS) of pairwise Bray–Curtis distance between samples (rarefied to 1.44 M counts per sample to control for read depth and cumulative sum scaling normalized). Soweto samples have greater dispersion than Bushbuckridge (PERMDISP2 p < 0.001). b Shannon diversity calculated on rarefied species-level taxonomic classifications for each sample (participant n = 118 Bushbuckridge, n = 51 Soweto). Samples from Bushbuckridge are higher in alpha diversity than samples from Soweto (two-sided Wilcoxon rank-sum test, p = 0.042). For box plots, lower and upper hinges correspond to the first and third quartiles, upper and lower box plot whiskers represent the highest and lowest values within 1.5 times the interquartile range, and the horizontal line represents the median. c DESeq2 identifies microbial genera that are differentially abundant in rural Bushbuckridge compared to the urban Soweto cohort. Features with log2 fold change greater than one are plotted (full results in Supplementary Data 5).