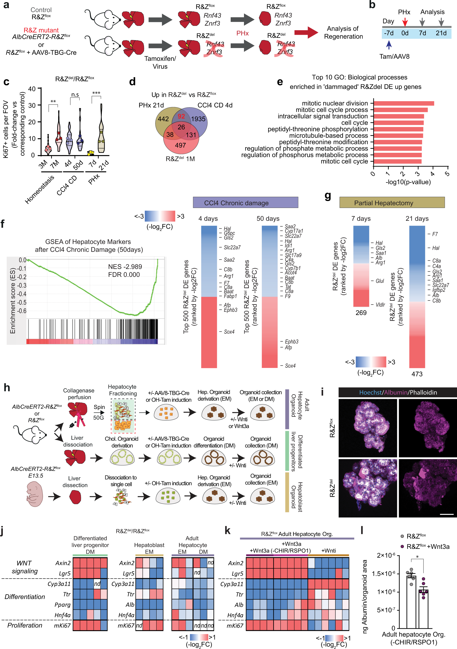
Fig. 5: Rnf43/Znrf3 loss impacts the regenerative capacity of hepatocytes by altering their proliferation/differentiation states.

a–g Adult R&Zflox mice were treated with tamoxifen or AAV8-TGB-Cre to generate R&Zdel. Controls were treated with vehicle or AAV8-null virus. Induced mice underwent partial hepatectomy (PHx) and samples were collected at the indicated time points. a, b Experimental design (a) and timeline (b). c Fold change of the number of proliferating (Ki67+) cells in R&Zdel livers with respect to corresponding controls in homoeostasis (3 or 7 months of deletion), after CCl4 (4 or 50 days recovery) or PHx (7 or 21 days recovery) damage. Violin plot showing median, IQR and full distribution of a minimum of 10 FOV per mouse (n = 3 or n = 4, CD 4d). Two-way ANOVA with Sidak multiple comparisons. Homeostasis, **p = 0.0023; PHx, ***p = 0.0003. d, e Common signature of 92 genes upregulated in the mutant upon PHx and CCl4 chronic damage. d Venn diagram. e Top 10 GO biological processes. Details in Supplementary Data 5. f, g Hepatocyte markers are significantly downregulated in the R&Zdel vs WT upon CCl4 (f) and PHx (g) damage. f Left, GSEA analysis between hepatocyte signature and CCl4-damaged. Details in Supplementary Data 1_S37. Right, DE genes in R&Zdel vs R&Zflox after chronic CCl4 treatment. Heatmaps present the Top500 (FDR < 10%) ranked by Log2FC and averaged between all mice. g Heatmaps of DE genes upon PHx ranked by Log2FC and p value <0.01 and averaged between all mice (Likelihood ratio test and Benjamini–Hochberg correction). Number, the number of genes. h–l Wild-type and R&Zdel adult liver ductal, hepatocyte or hepatoblasts organoids were generated as detailed in “Methods” and grown in expansion media (EM, devoid of WNT3a) or differentiation media (DM, devoid of WNT3a and RSPO1) or treated with Wnt inhibitors (Wnti) or WNT3a media before collection. Note that, for WNT3a, two conditions were used: WNT3a in expansion medium (Wnt3a) and Wnt3a in the absence of CHIR 99021 and RSPO (Wnt3a −CHIR/RSPO). h Experimental design. i Representative pictures of hepatoblast organoids stained for Albumin (magenta). j, k qPCR expression analysis on the indicated genes in R&Zdel vs R&Zflox in differentiated cholangiocyte (left) or hepatoblast (middle) or adult hepatocyte (right) organoids grown in the indicated media (j) or R&Zflox adult hepatocyte organoids treated or not with WNT3A or Wnti. Heatmap represents the fold change values of R&Zdel vs R&Zflox (j) or R&Zflox treated vs untreated (k). Each column is a biological replicate. nd not detected. l Albumin secretion in R&Zflox hepatocyte organoids in WNT3A in the absence of CHIR and RSPO. Data represents mean + /− SEM from n = 2 replicates from n = 3 independent experiments. Paired two-tail t test was used, *p = 0.0135. Source data in Source data file.