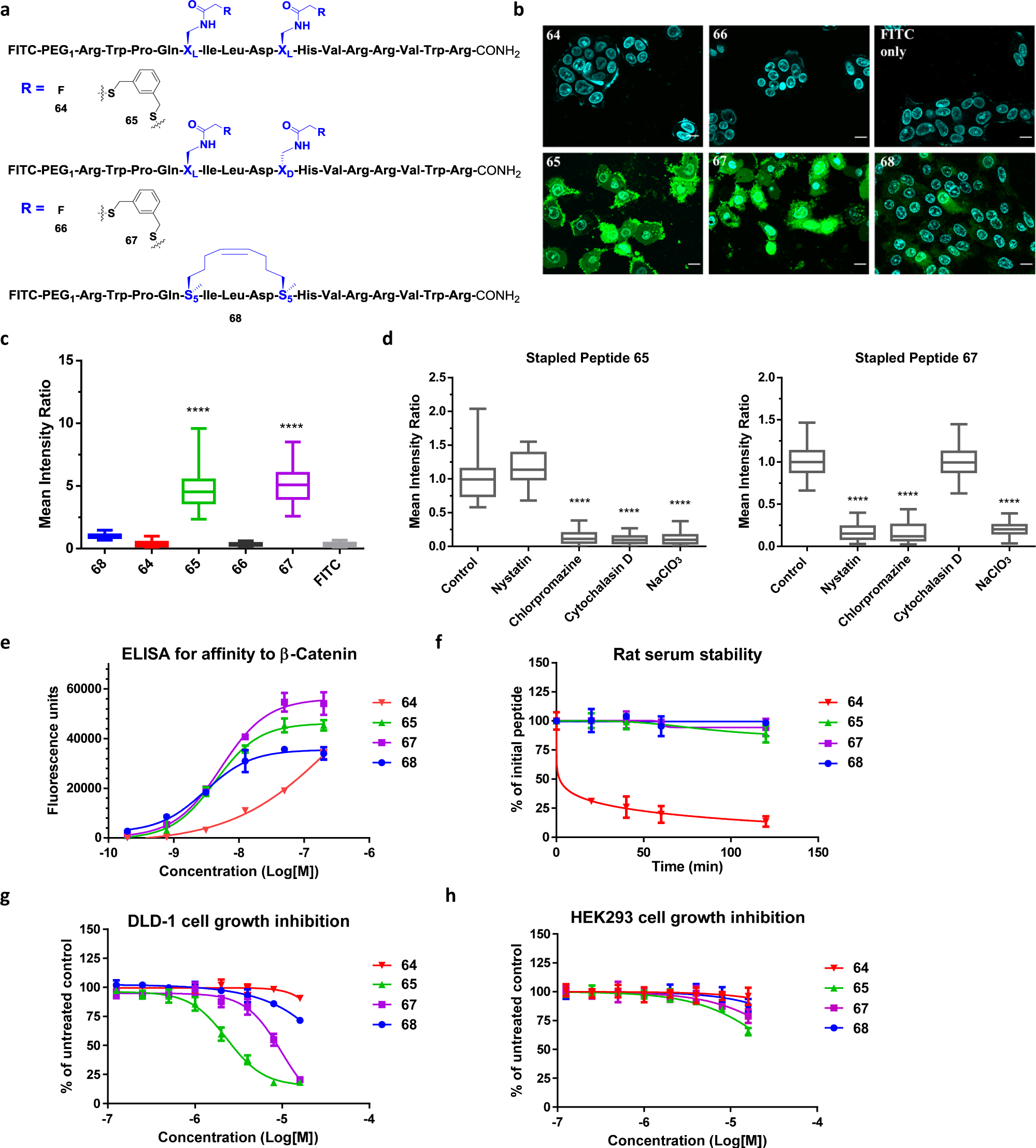
Fig. 7: FTDR-stapled functional Axin peptide analogues.
From: Unprotected peptide macrocyclization and stapling via a fluorine-thiol displacement reaction

a Chemical structures of peptides 64–67. The Axin peptide analogue 68 (stapled by RCM and reported for cell penetration studies) was prepared as well. Stapling residues XL/XD/S5 are highlighted in blue. b Fluorescent confocal microscopy images of the DLD-1 cells treated with peptides 64–68 and FITC only as a negative control. Blue: nucleus stained by Hoechst 33342; Green: FITC; Scale bar: 5 μm. c Quantification analysis of the cell penetration of peptides 64–68. The mean intracellular intensity of peptide 68 was normalized as 1. “****” Represents p < 0.0001. d Quantification analysis of the cell penetration of peptide 65 or 67 after the cells had been treated with blockers of endocytic pathways. The mean intracellular intensity of peptides in cells untreated with any blocker was normalized as 1. See SI for fluorescent microscopy images. “****” Represents p < 0.0001. For c and d, box plots show 25–75% quantiles, median values (bullseye), and minimal and maximal values (whiskers). Two-sided unpaired t test with Welch’s correction has been applied. Detailed sample sizes, mean ± SEM values are available at Supplementary Tables 8–10. e The binding affinity of unstapled (64) and stapled Axin peptide analogues (65–68) to the target β-catenin protein. f The stability of the aforementioned peptide analogues in 100% rat serum. g–h The inhibition of these peptide analogues on the 5-day growth of DLD-1 cancer cells (g) and HEK293 control cells (h). Data plots in panels e-h are mean values ± standard deviation (SD) measured from n = 3 biologically independent samples.