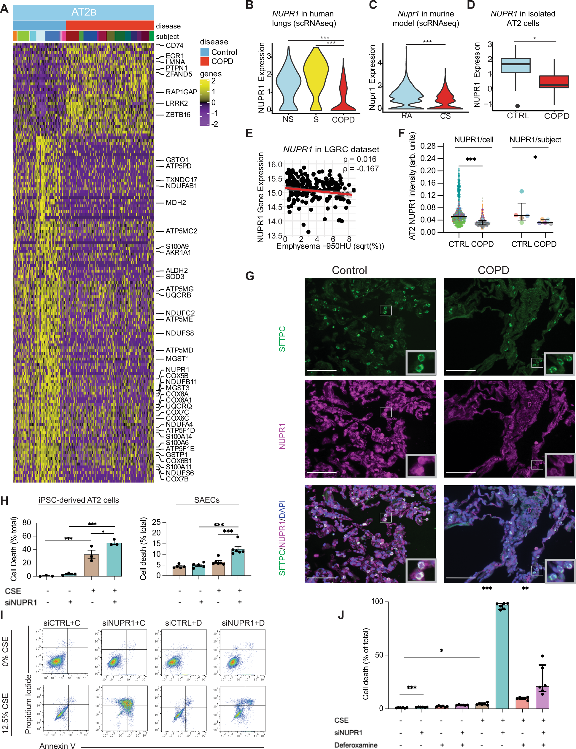
Fig. 3: Aberrant AT2B cellular stress response in COPD.
From: Characterization of the COPD alveolar niche using single-cell RNA sequencing

A Heatmap of z-scores for differentially expressed genes between control and COPD for AT2B cells (P < 0.05, two-sided Wilcoxon rank-sum test with Bonferroni correction). Each column represents expression values for an individual cell. Columns are hierarchically ordered by disease phenotype and subject, in which disease category and individual subject are represented by unique colors. z-scores were calculated across all epithelial cells. B NUPR1 expression in AT2B cells from human subjects as assessed by single-cell RNA sequencing (scRNAseq) from former smokers with COPD (n = 17), non-smokers without COPD (NS) (n = 11), and former/current smokers without COPD (S) (n = 4). P = 2.57 × 10−8 (COPD vs. S) and P = 3.33 × 10−14 (COPD vs. NS). C Nupr1 expression in AT2 cells from mice exposed to room air (RA) or cigarette smoke (CS) as assessed by scRNAseq (n = 4/group). P = 5.18 × 10−25. D NUPR1 expression in fluorescence-activated cell sorted (FACS) AT2 cells from control (CTRL) (n = 16) and COPD (n = 10) subjects. Boxes represent median and interquartile ranges (IQRs), whiskers are 1.5 × IQR, and dots represent subjects. P = 0.0356. E Two-sided unadjusted Spearman correlation of NUPR1 expression with the square root (sqrt) of radiographic emphysema in lung tissue samples from the LGRC cohort (n = 208). F Quantification of NUPR1 immunostaining in SFTPC+ AT2 cells in lung tissue from CTRL and COPD lung tissue samples (n = 5/group). Each color represents an individual subject. Shown is NUPR1 intensity per AT2 cell (P < 1.00 × 10−15) and mean AT2 NUPR1 intensity per subject (P = 0.0317) (n = 744 control cells and 662 COPD cells from 5 subjects per group). G Sample immunostaining for NUPR1 (purple), SFTPC (green), and DAPI (blue). Bar = 100 μm. Original magnification ×20. Images representative of 5 control and 5 COPD samples. H Percent cell death in induced pluripotent stem cell (iPSC)-derived AT2 cells grown at air-liquid interface and small airway epithelial cells (SAECs) treated with NUPR1 silencing RNA (siNUPR1) vs. silencing control RNA (siCTRL) and exposed to 0% or 12.5% cigarette smoke extract (CSE) (n = 3/group for iPSC-derived AT2 cells, 5/group for SAECs exposed to 0% CSE, and 6/group for SAECs exposed to 12.5% CSE). I, J Flow cytometric detection of propidium iodide (PI) and Annexin V and quantification of cell death (Annexin V+ and/or PI+) in A549 cells exposed to 0% or 12.5% CSE, treated with siNUPR1 vs. siCTRL and deferoxamine mesylate (D) vs. vehicle control (C) (n = 6/group). *P < 0.05, **P < 0.005, ***P < 0.0001 using a two-sided Wilcoxon rank-sum test with Bonferroni correction (B, C), unadjusted two-sided Wilcoxon rank-sum test (D, F), or two-way ANOVA with Tukey post-hoc test (H, J). Data are presented as median ± interquartile range (F, H, J).