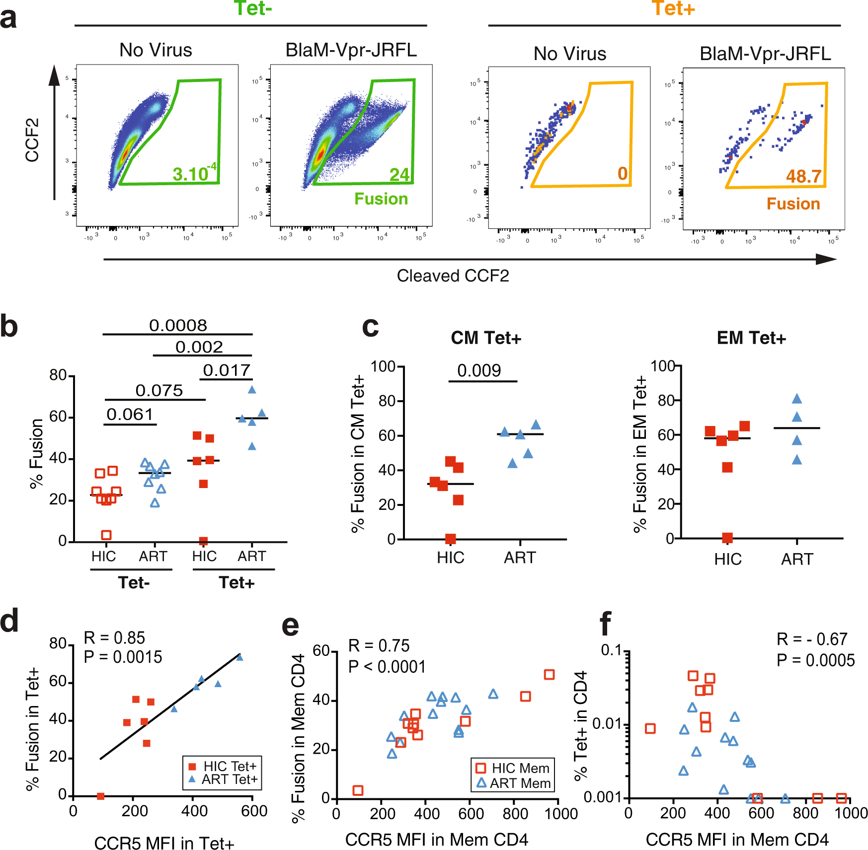
Fig. 5: Low susceptibility of controller Gag293-specific CD4 + T cells to R5 HIV entry.
From: Low CCR5 expression protects HIV-specific CD4+ T cells of elite controllers from viral entry

HIV-1 JR-FL fusion was analyzed in Gag293-specific (Tet+) and non-specific (Tet−) memory CD4 + T cells from controllers (HIC) and treated patients (ART). a Example showing increased HIV fusion in Tet+ compared with Tet− cells from one controller. b Comparison of HIV fusion in Tet+ and Tet− cells from the HIC and ART groups. c Comparison of HIV fusion in central memory (CM, left) and effector memory (EM, right) Tet+ populations between the HIC and ART groups. b, c Differences between medians were computed with the Mann-Whitney test. d Positive correlation between CCR5 expression and fusion in the Tet+ population. e Positive correlation between CCR5 expression and fusion in the Mem (CD45RA− CD4 +) population. f Inverse correlation between Tet+ cells in CD4 + T cells and CCR5 expression in Mem cells. d–f Spearman correlation coefficients and associated P values are reported in plots. HIC Tet+ Filled red squares, ART Tet+ Filled blue triangles, HIC Mem Open red squares, ART Mem Open blue triangles.