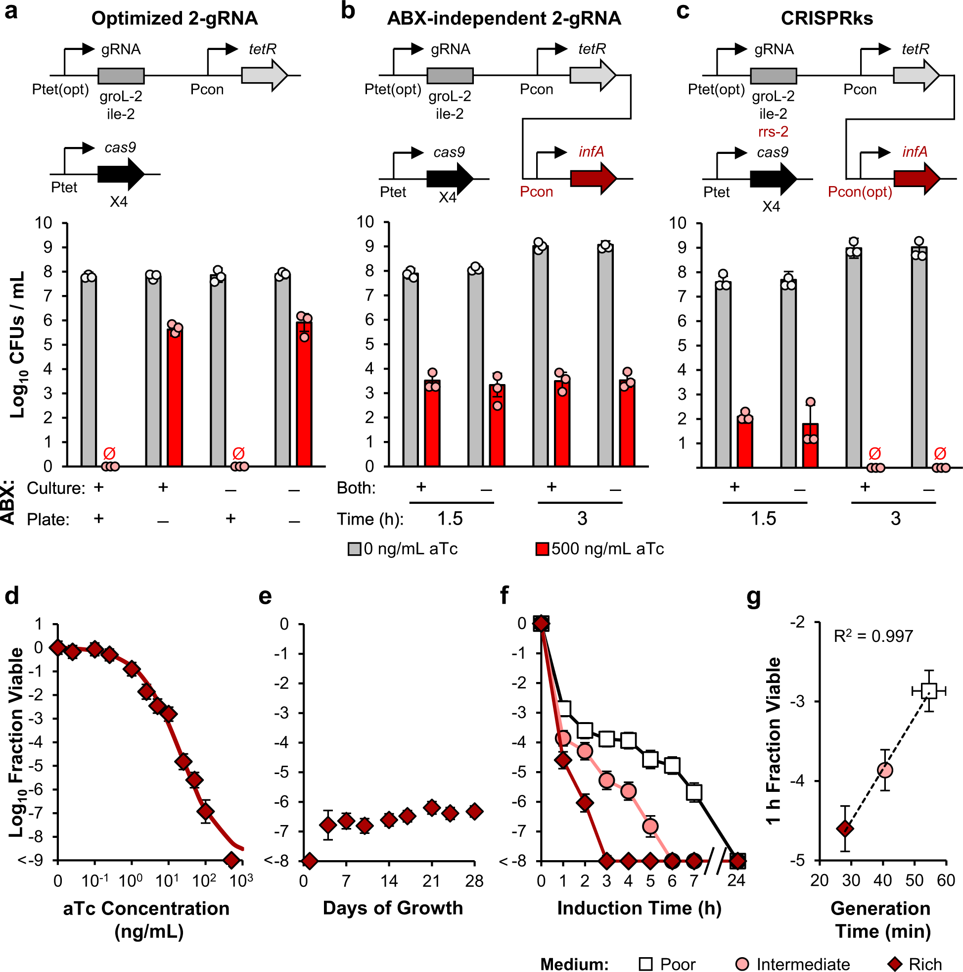
Fig. 2: Eliminating the reliance on antibiotics for efficient killing.
From: Genetically stable CRISPR-based kill switches for engineered microbes

a–c System schematics and log10 CFU values for the following kill switch strains: a optimized 2-gRNA circuit, which has four genome-integrated Ptet-cas9 expression cassettes (X4) and optimized groL-2 and ile-2 Ptet-gRNA expression cassettes, b ABX-independent 2-gRNA circuit, which has four genome-integrated Ptet-cas9 expression cassettes (X4), optimized groL-2 and ile-2 Ptet-gRNA expression cassettes, and an unoptimized constitutive infA expression cassette to complement a genomic infA knockout, and c CRISPRks, which has four genome-integrated Ptet-cas9 expression cassettes (X4), optimized groL-2, ile-2, and rrs-2 Ptet-gRNA expression cassettes, and an optimized constitutive infA expression cassette to complement a genomic infA knockout. Exponential phase cells for each strain were induced with 0 and 500 ng/mL aTc for 1.5 h (a), and 1.5 or 3 h (b and c) in LB with and without spectinomycin. CFUs were determined by plating onto LB agar with and/or without spectinomycin. Differences between the circuit in a and the circuits in b and c are highlighted in the construct schematics in red. gRNA, tetR, and infA cassettes are located on the same plasmid (connected lines), while cas9 is located exclusively in the genome. ‘Both’ denotes whether antibiotics were present in both the liquid and solid phase media. d aTc-inducible killing transfer curve for the CRISPRks strain after 3 h of induction in LB without antibiotics. Points represent experimental data while the line represents the fitted curve. e Long-term stability assessment of the CRISPRks strain. Each day for 28 days, three replicates of the strain were diluted 250X into fresh LB without antibiotics and grown for 24 h. Every 3–4 days, exponential phase cells were induced with 0 and 500 ng/mL aTc for 3 h and plated on LB agar without antibiotics for CFU quantification. f Log10 Fraction Viable of the CRISPRks strain in response to 500 ng/mL aTc in M9+0.4% glucose (poor), M9+0.4% glucose+0.2% casamino acids (intermediate), and LB (rich). g Correlation between generation time and fraction viable. Fraction viable values of <−8 or <−9 had no colonies obtained from cultures receiving aTc. Values and error bars are the average and standard deviation of biological triplicate, respectively. See also Supplementary Figs. 2, 3 and Supplementary Table 1. Source data are provided as a Source Data file.