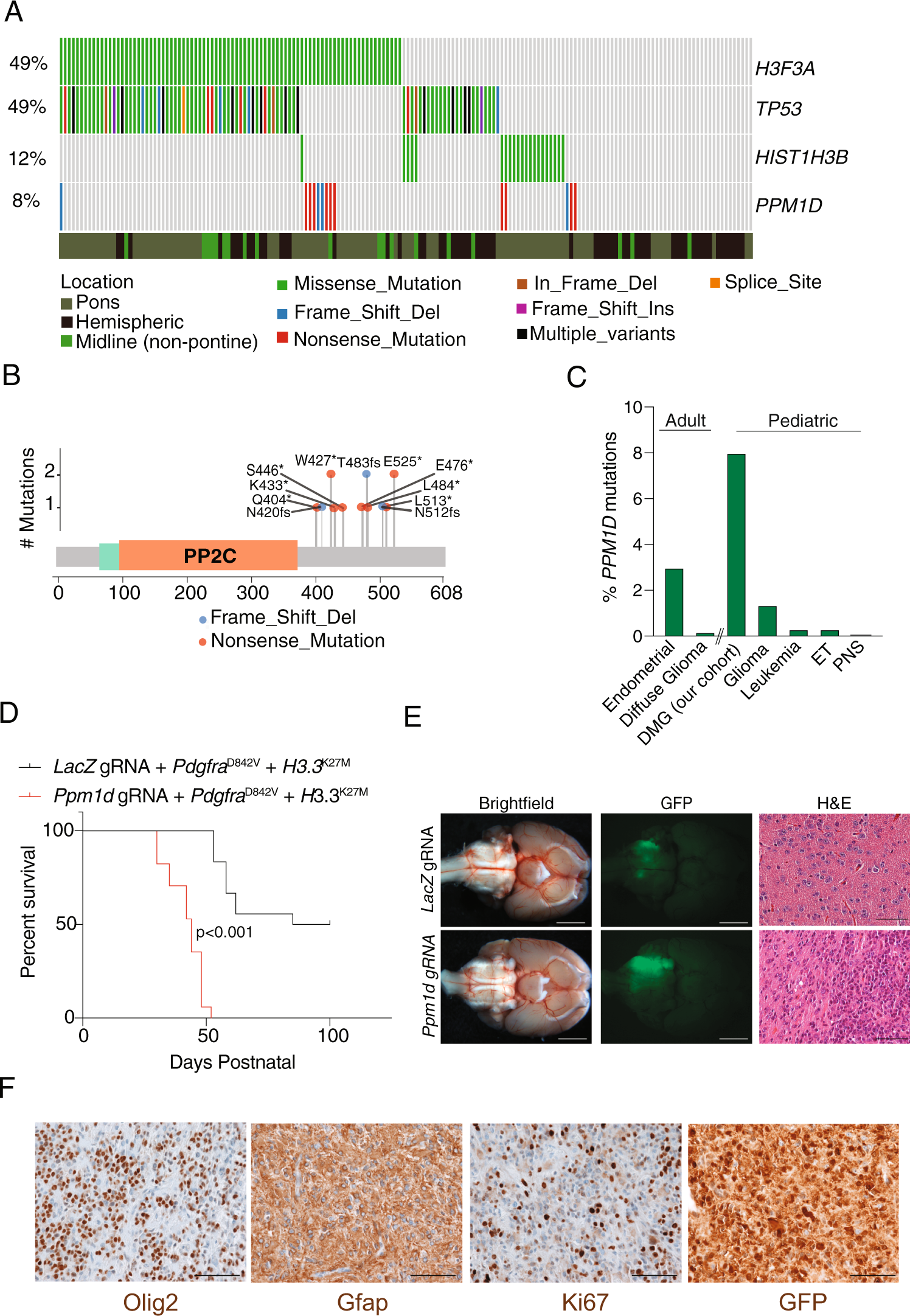
Fig. 1: PPM1D mutations are oncogenic drivers of DMGs.
From: PPM1D mutations are oncogenic drivers of de novo diffuse midline glioma formation

A Comutation plot showing alterations in histones (H3F3A and HIST1H3B), TP53, and PPM1D in 170 midline and non-midline gliomas. Variants observed are depicted below. B Lollipop plot of recurrent C-terminus PPM1D truncating mutations observed in DMGs. The position of nucleotide variants are shown. *Depicts nonsense or truncating alterations. C Percentage of samples with PPM1D truncating mutations across different adult and pediatric tumors including DMG dataset from our study. D Kaplan–Meier survival curves for H3.3K27M+PdgfraD842V IUE DMG mouse models with LacZ gRNA (n = 18) or Ppm1d gRNA (n = 17). P < 0.0001 between LacZ gRNA vs Ppm1d gRNA conditions calculated using log-rank Mantel–Cox test. E Brightfield and GFP images of LacZ and Ppm1d gRNA IUE DMGs showing GFP-positive tumor regions, and H&E-stained images depicting high-grade glioma histology. Scale bar denotes 2.5 mm (brightfield and GFP) and 50 μm (H&E). Similar staining was performed in a minimum of three independent samples. F Ppm1d gRNA IUE DMG sections stained with Olig2, Gfap, Ki67, or GFP. Scale bar denotes 50 μm. Similar staining was performed in a minimum of three independent samples. Source data are provided as a Source Data file.