Fig. 6: MDM2 inhibition is a dependency in PPM1D-mutant DMGs.
From: PPM1D mutations are oncogenic drivers of de novo diffuse midline glioma formation

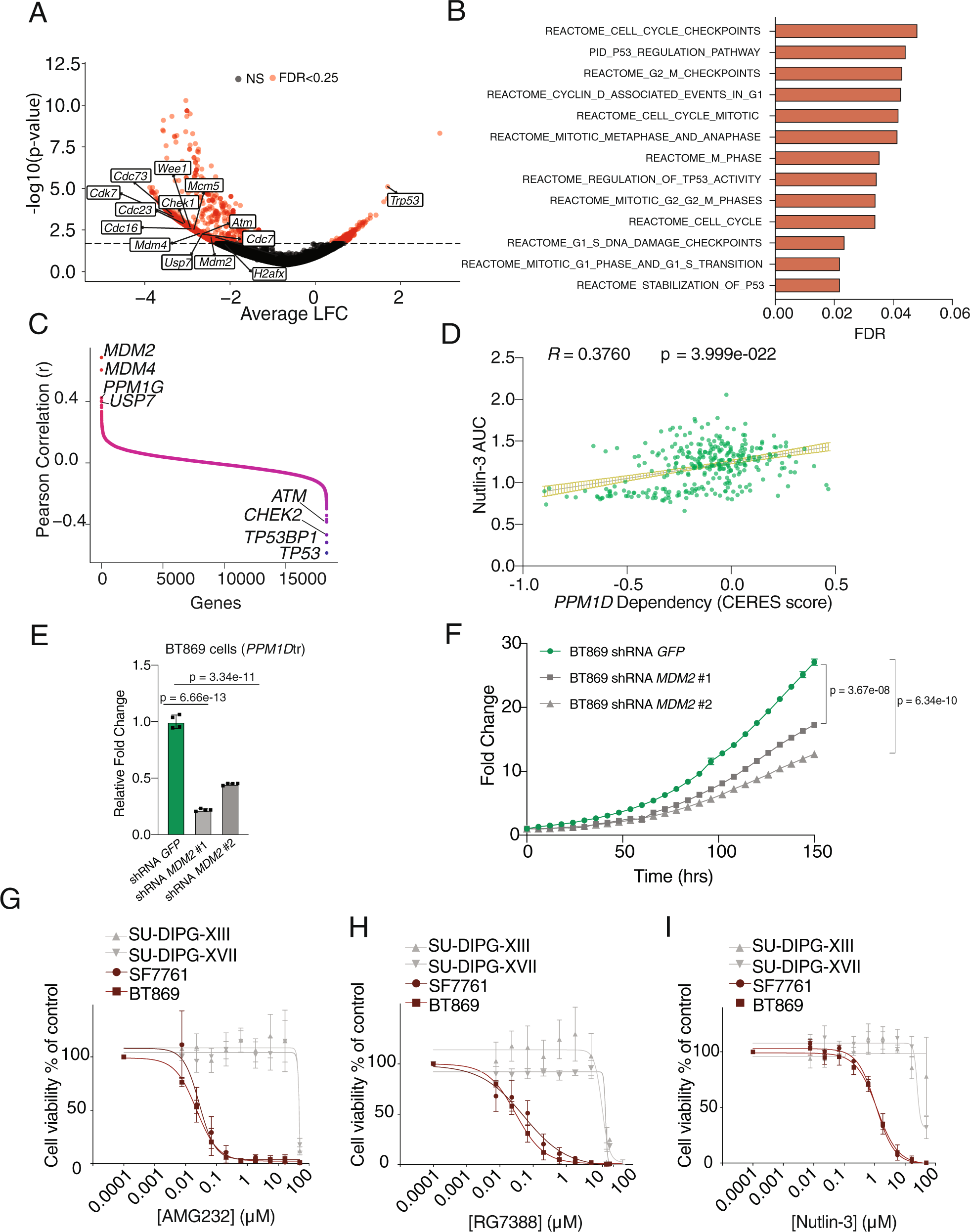
A Volcano plot of genetic dependencies associated with mNSC overexpressing PPM1Dtr as revealed by genome-wide loss of function CRISPR-cas9 screen. Average LFC of normalized reads for each gene across three replicate experiments, and associated p-values are shown. A negative LFC represents depletion of guides across the assay. Genes that reach the FDR cutoff of 0.25 are labeled in red. B Gene-sets significantly enriched (FDR < 0.05) within the dependencies associated with PPM1Dtr-expressing mNSCs following removal of pan-essential genes. C Genes ranked by Pearson correlation of PPM1D dependency (CERES score) against dependency of all other genes (CERES score) across 738 cancer cell lines. D Correlation between PPM1D dependency (CERES score) and response to Nutlin-3 treatment (AUC) across 309 cancer cell lines. Pearson correlation coefficient and associated two-tailed p-value of the coefficient are shown. Error bars represent 95% confidence interval. E RT-qPCR quantification of MDM2 expression in BT869 cell line infected with shRNA targeting GFP or MDM2 (two independent shRNA). Results show mean ± SEM for four replicates and are representative of three independent experiments. P = 6.66e−13 and 3.34e−11 for GFP vs shRNA MDM2#1 and GFP vs shRNA MDM2 #2 respectively using two-tailed t-test. F Growth of BT869 cells with MDM2 knockdown from (E). Growth curves are mean ± SEM for at least three replicates and are representative of three independent experiments. P = 3.67e−08 and 6.34e−10 for GFP vs shRNA MDM2#1 and GFP vs shRNA MDM2 #2 at 156 h respectively using two-tailed t-test. G–I Drug response curves for a panel of two PPM1D-mutant and two PPM1D-WT DMG cell lines treated with different concentrations of MDM2 inhibitors AMG232 (G), RG7388 (H), and Nutlin-3 (I) as indicated. Data presented as mean ± SEM from three independent experiments. Source data are provided as a Source Data file.