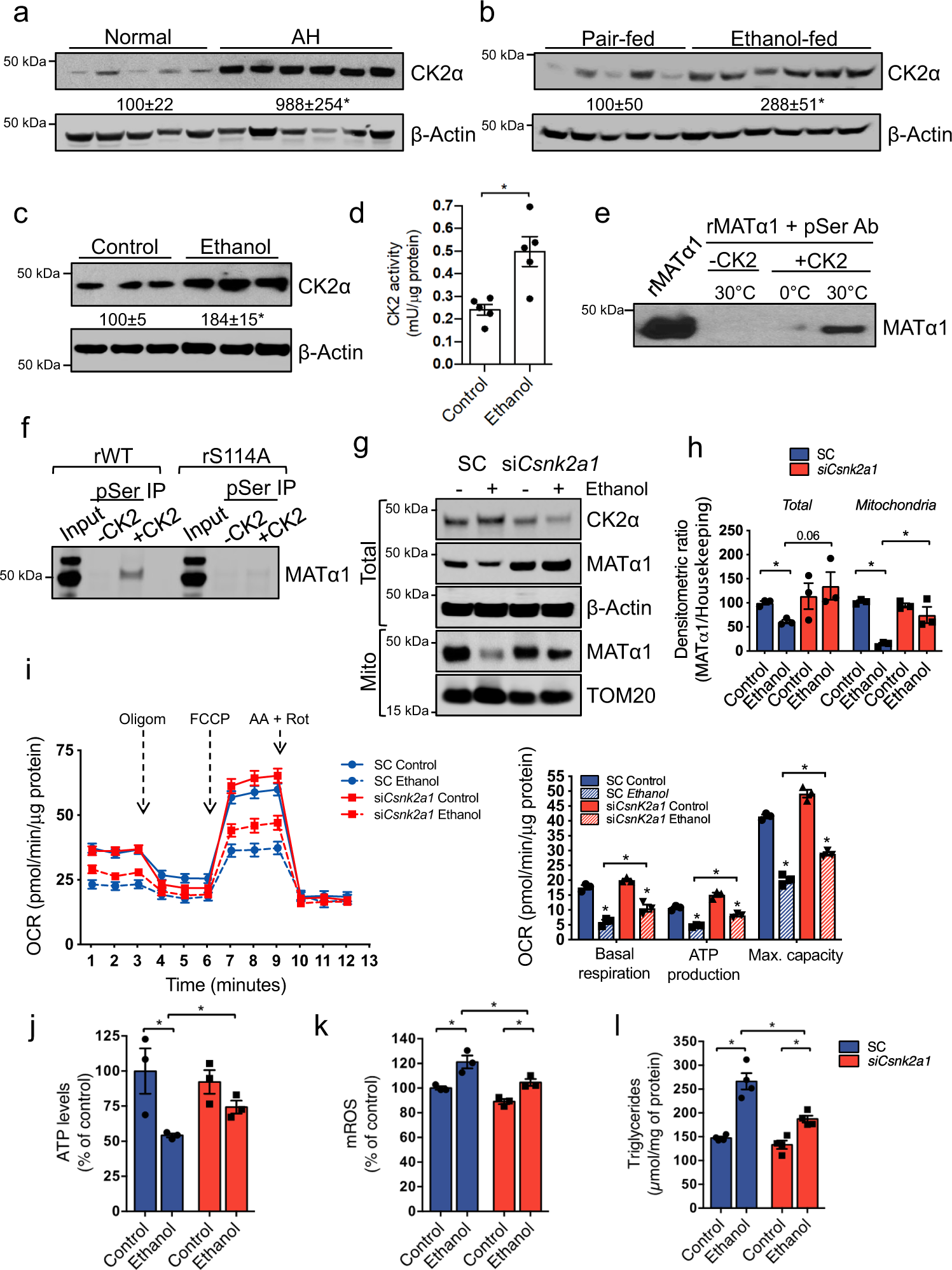
Fig. 7: CK2 phosphorylates MATα1 at Ser114 to inhibit its mitochondrial localization in ALD.

Western blots and densitometry analyses of CK2α in a human normal (n = 5) and AH livers (n = 6) (p = 0.017), b pair-fed (n = 5) and ethanol-fed (n = 6) mouse livers (p = 0.026), and c AML-12 cells treated with ethanol (p = 0.005). d CK2 activity in AML-12 cells treated with ethanol (n = 5 independent experiments, p = 0.014). In vitro kinase assay of CK2 on e recombinant human MATα1, and f recombinant MATα1 WT and S114A proteins. g Western blot and h densitometry analyses of total and mitochondrial MATα1 in AML-12 cells after Csnk2a1 silencing and ethanol treatment (n = 3 independent experiments. For mitochondrial MATα1 p = 0.00002 SC ethanol vs control; p = 0.007 SC ethanol vs siCsnk2a1 ethanol. For total MATα1 p = 0.002 SC ethanol vs control; p = 0.007 SC ethanol vs siCsnk2a1 ethanol). i Mitochondrial respiration and basal respiration (p = 0.004 for SC ethanol vs control; p = 0.002 siCsnk2a1 ethanol vs control; p = 0.03 SC ethanol vs siCsnk2a1 ethanol), ATP production (p = 0.0003 for SC ethanol vs control; p = 0.001 siCsnk2a1 ethanol vs control; p = 0.002 SC ethanol vs siCsnk2a1 ethanol) and maximal respiratory capacity (p = 0.0009 SC ethanol vs control; p = 0.0002 siCsnk2a1 ethanol vs control; p = 0.003 SC ethanol vs siCsnk2a1 ethanol), j ATP levels (p = 0.047 WT ethanol vs control; p = 0.013 SC ethanol vs control; p = 0.041 SC ethanol vs siCsnk2a1 ethanol), k mROS levels (p = 0.0017 WT ethanol vs control; p = 0.013 SC ethanol vs control; p = 0.047 SC ethanol vs siCsnk2a1 ethanol), and l triglycerides content (n = 4 independent experiments, p = 0.006 WT ethanol vs control; p = 0.005 SC ethanol vs control; p = 0.041 SC ethanol vs siCsnk2a1 ethanol) in AML-12 Csnk2a1 silenced cells after ethanol treatment. n = 3 independent experiments unless specified. *p < 0.05. Statistical significance was determined by using two-tailed, one-sample t-test for treatment comparisons and ANOVA test for group comparisons. Results are shown as mean ± SEM. Source data are provided as a Source data file. SC is shown in blue and siCsnk2a1 is shown in red. AA antimycin A, FCCP Carbonyl cyanide-p-trifluoromethoxyphenylhydrazone, IP immunoprecipitation, mROS mitochondrial reactive oxygen species, OCR oxygen consumption rate, Oligom oligomycin, pSer phosphoserine, r recombinant, Rot rotenone, SC scramble, si silencing, WT wild type.