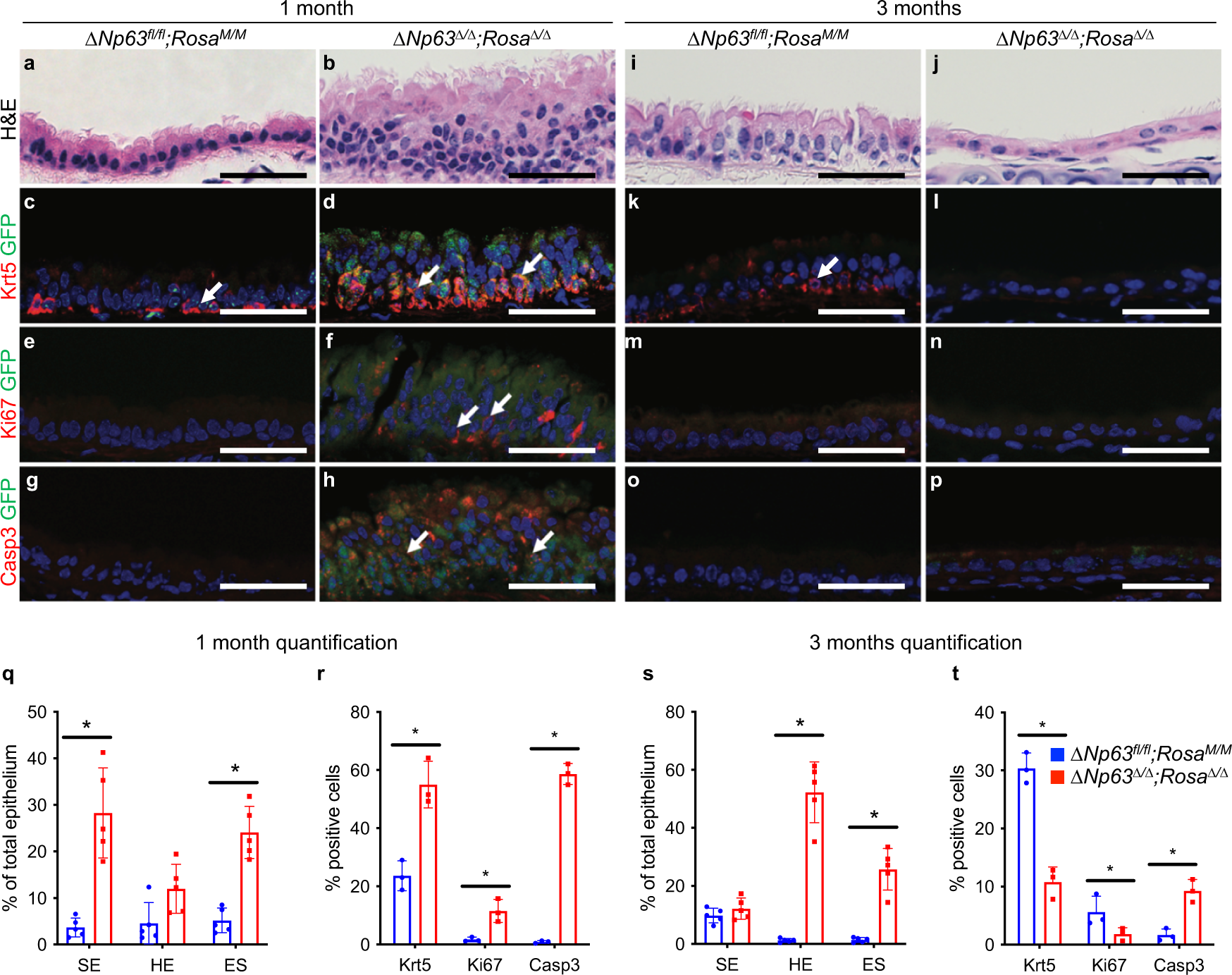
Fig. 2: In vivo ΔNp63 ablation in the tracheal epithelium results in acute increased proliferation leading to long-term depletion of Krt5+ basal cells.
From: ΔNp63 regulates a common landscape of enhancer associated genes in non-small cell lung cancer

a, b Representative H&E stained cross-sections of ΔNp63fl/fl;RosaM/M and ΔNp63Δ/Δ;RosaΔ/Δ tracheal epithelia at 1-month postinfection. c–h Representative staining for Krt5/GFP (c, d), Ki67/GFP (e, f), and Casp3/GFP (g, h), in the same tracheal epithelia shown in a, b. i, j Representative H&E stained cross-sections of ΔNp63fl/fl;RosaM/M and ΔNp63Δ/Δ;RosaΔ/Δ tracheal epithelia at 3 months postinfection. k–p Representative staining for Krt5/GFP (k, l), Ki67/GFP (m, n), and Casp3/GFP (o, p), in the same tracheal epithelia shown in (i, j). All scale bars equal 100 µm. q Quantification of the stratified epithelium (SE), the hypoplastic epithelium (HE), and epithelial separation (ES) in ΔNp63fl/fl;RosaM/M and ΔNp63Δ/Δ;RosaΔ/Δ tracheal epithelia at 1-month postinfection. Data were mean ± SD, n = 5, * vs. ΔNp63fl/fl;RosaM/M, P < 0.05, two-tailed Student’s t-test. r Quantification of the staining for Krt5, Ki67, and Casp3 for ΔNp63fl/fl;RosaM/M and ΔNp63Δ/Δ;RosaΔ/Δ tracheal epithelia at 1-month postinfection. Data were mean ± SD, n = 3, * vs. ΔNp63fl/fl;RosaM/M, P < 0.05, two-tailed Student’s t-test. s Quantification of the stratified epithelium (SE), the hypoplastic epithelium (HE), and epithelial separation (ES) in ΔNp63fl/fl;RosaM/M and ΔNp63Δ/Δ;RosaΔ/Δ tracheal epithelia at 3 months postinfection. Data were mean ± SD, n = 5, * vs. ΔNp63fl/fl;RosaM/M, P < 0.05, two-tailed Student’s t-test. t Quantification of the staining for Krt5, Ki67, and Casp3 for ΔNp63fl/fl;RosaM/M and ΔNp63Δ/Δ;RosaΔ/Δ tracheal epithelia at 3 months postinfection. Data were mean ± SD, n = 3, * vs. ΔNp63fl/fl;RosaM/M, P < 0.05, two-tailed Student’s t-test. Source data are provided as a Source Data file.