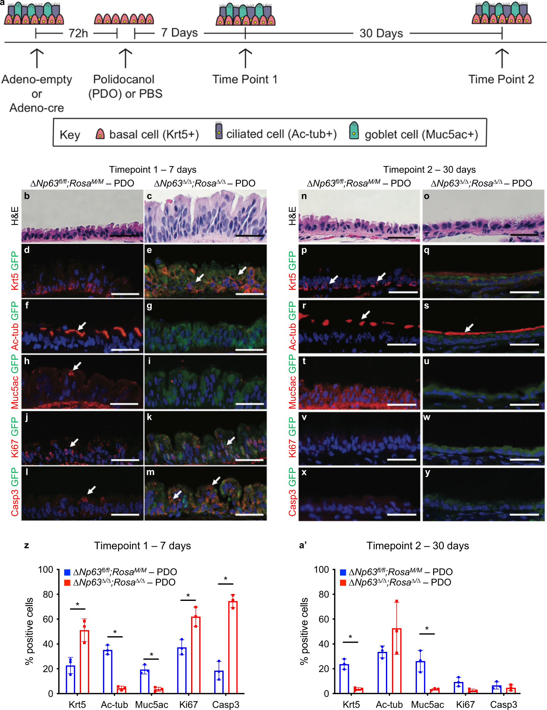
Fig. 3: ΔNp63 is required for the regeneration and terminal differentiation of the tracheal epithelium.
From: ΔNp63 regulates a common landscape of enhancer associated genes in non-small cell lung cancer

a Schematic of polidocanol tracheal injury experiment. b, c Representative H&E stained cross-sections of ΔNp63fl/fl;RosaM/M and ΔNp63Δ/Δ;RosaΔ/Δ tracheal epithelia at 7 days post-PDO treatment. d–m Representative staining for Krt5/GFP (d, e), Ac-tub/GFP (f, g), Muc5ac/GFP (h, i), Ki67/GFP (j, k) and Casp3/GFP (l, m) in the same tracheal epithelia shown in b, c. n, o Representative H&E stained cross-sections of ΔNp63fl/fl;RosaM/M and ΔNp63Δ/Δ;RosaΔ/Δ tracheal epithelia at 30 days post-PDO treatment. p–y Representative staining for Krt5/GFP (p, q), Ac-tub/GFP (r, s), Muc5ac/GFP (t, u), Ki67/GFP (v, w) and Casp3/GFP (x, y) in the same tracheal epithelia shown in (n, o). All scale bars equal 100 µm. z Quantification of the staining for Krt5, Ac-tub, Muc5ac, Ki67 and Casp3 for ΔNp63fl/fl; RosaM/M and ΔNp63Δ/Δ;RosaΔ/Δ tracheal epithelia at 7 days post-PDO treatment. Data were mean ± SD, n = 3, * vs. ΔNp63fl/fl;RosaM/M, P < 0.05, two-tailed Student’s t-test. a′ Quantification of the staining for Krt5, Ac-tub, Muc5ac, Ki67 and Casp3 for ΔNp63fl/fl;RosaM/M and ΔNp63Δ/Δ;RosaΔ/Δ tracheal epithelia at 30 days post-PDO treatment. Data were mean ± SD, n = 3, * vs. ΔNp63fl/fl;RosaM/M, P < 0.05, two-tailed Student’s t-test. Source data are provided as a Source Data file.