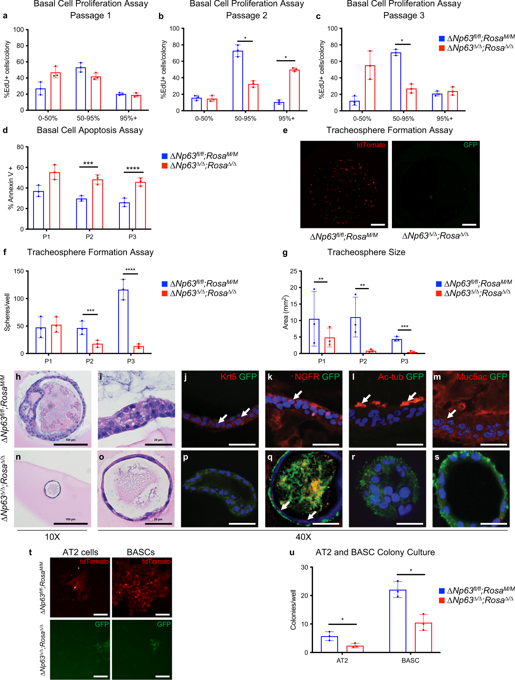
Fig. 4: ΔNp63 is required for self-renewal of basal and distal lung stem cells.
From: ΔNp63 regulates a common landscape of enhancer associated genes in non-small cell lung cancer

a–c Quantification of EdU incorporation in ΔNp63fl/fl;RosaM/M and ΔNp63Δ/Δ; RosaΔ/Δ colonies at the indicated passages. d Quantification of Annexin V positive cells the same ΔNp63fl/fl;RosaM/M and ΔNp63Δ/Δ;RosaΔ/Δ colonies shown in (a–d). Data were mean ± SD, n = 3, * vs. ΔNp63fl/fl;RosaM/M, P < 0.05, two-tailed Student’s t-test. e Representative wells of tracheosphere formation assay of ΔNp63fl/fl;RosaM/M and ΔNp63Δ/Δ;RosaΔ/Δ basal cells at passage 3. Scale bars equal 250 µm. f, g Quantification of number (f) and size (g) of tracheospheres formed by ΔNp63fl/fl;RosaM/M and ΔNp63Δ/Δ;RosaΔ/Δ basal cells at the indicated passages. Data were mean ± SD, n = 3, * vs. ΔNp63fl/fl;RosaM/M, P < 0.05, two-tailed Student’s t-test. h–s Representative images of tracheospheres in differentiation assay generated from ΔNp63fl/fl;RosaM/M and ΔNp63Δ/Δ;RosaΔ/Δ basal cells, showing H&E stained cross-sections (h, i and n, o), and staining for Krt5/GFP (j and p), NGFR/GFP (k and q), Ac-tub/GFP (l and r) and Muc5ac/GFP (m and s). t Representative images of colonies formed by ΔNp63fl/fl;RosaM/M and ΔNp63Δ/Δ;RosaΔ/Δ AT2 cells and BASCs. Scale bars equal 50 µm. u Quantification of the same colonies as in (t). Data were mean ± SD, n = 3, * vs. ΔNp63fl/fl;RosaM/M, P < 0.05, two-tailed Student’s t-test. Source data are provided as a Source Data file.