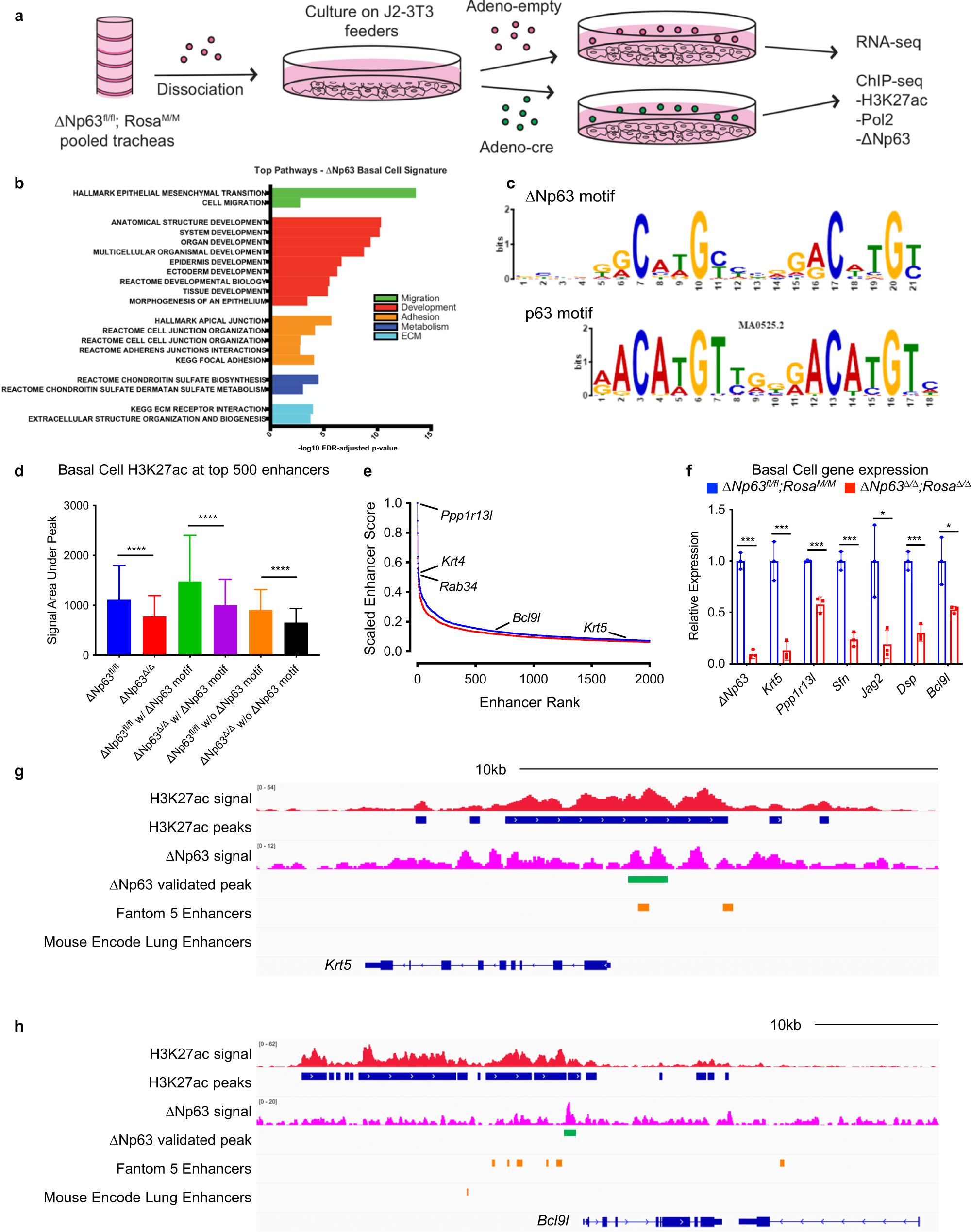
Fig. 5: ΔNp63 regulates the enhancer landscape of cell identity genes in basal cells of the trachea.
From: ΔNp63 regulates a common landscape of enhancer associated genes in non-small cell lung cancer

a Schematic of isolation of ΔNp63fl/fl;RosaM/M and ΔNp63Δ/Δ;RosaΔ/Δ basal cells for RNA-seq and ChIP-seq. b Pathway analysis of differentially expressed genes between ΔNp63fl/fl;RosaM/M and ΔNp63Δ/Δ; RosaΔ/Δ basal cells. c ΔNp63 motif derived from basal cell ΔNp63 ChIP-seq compared to published p63 motif. d H3K27ac ChIP-seq signal area under peak for top 500 enhancers in the indicated samples. Data were mean ± SD, n = 3, **** vs. respective ΔNp63fl/fl;RosaM/M, P < 10−6, two-tailed Student’s t-test. e Ranking of top 2000 enhancers based on H3K27ac ChIP-seq in ΔNp63fl/fl;RosaM/M (blue) and ΔNp63Δ/Δ;RosaΔ/Δ (red) basal cells. f qRT-PCR of the indicated genes in ΔNp63fl/fl;RosaM/M and ΔNp63Δ/Δ;RosaΔ/Δ basal cells. Data were mean ± SD, n = 3, * vs. ΔNp63fl/fl;RosaM/M, P < 0.05, *** vs. ΔNp63fl/fl;RosaM/M, P < 0.0001, two-tailed Student’s t-test. g, h ChIP-seq profiles of ΔNp63fl/fl;RosaM/M basal cells for the indicated tracks in the Krt5 (g) and Bcl9l (h) loci. Source data are provided as a Source Data file.