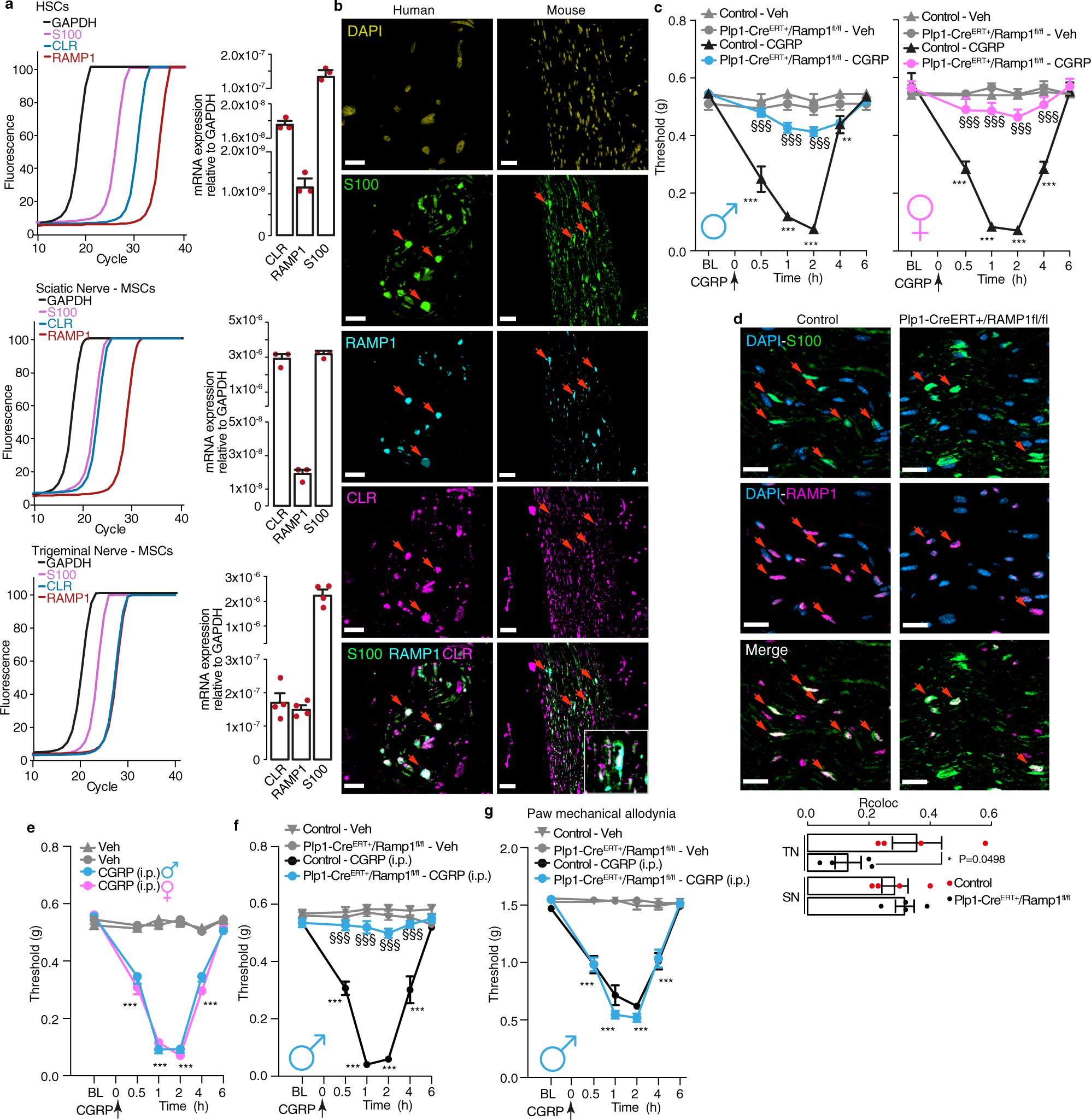
Fig. 1: Schwann cell RAMP1 mediates PMA evoked by CGRP.
From: Schwann cell endosome CGRP signals elicit periorbital mechanical allodynia in mice

a Representative real-time PCR plot and cumulative data for GAPDH, S100, CLR and RAMP1 mRNA in HSCs (n = 3 independent experiments) and MSCs from trigeminal or sciatic nerve (MSCs from sciatic nerve n = 3 independent experiments; MSCs from trigeminal nerve, n = 4 independent experiments). b Representative images of DAPI and immunoreactive S100, RAMP1 and CLR in human and mouse cutaneous nerve bundles (scale, 10 µm human, 50 μm mouse) (n = 3 subjects). c PMA induced by CGRP (1.5 nmol) or vehicle in male and female Plp1-CreERT+/Ramp1fl/fl and Control mice treated with periorbital 4-OHT (n = 8 mice per group). d Representative images and colocalization value (Rcoloc) of S100 and RAMP1 in periorbital nerve and sciatic nerve trunks from Plp1-CreERT+;Ramp1fl/fl and Control mice (scale, 20 μm) (n = 4 replicates). TN (trigeminal nerve), SN (sciatic nerve). e PMA induced by intraperitoneal (i.p.) CGRP (0.1 mg/kg) or vehicle in male and female C57BL/6 J mice (n = 8 mice per group). f PMA and (g) paw mechanical allodynia induced by intraperitoneal (i.p.) CGRP (0.1 mg/kg) or vehicle in male Plp1-CreERT+/Ramp1fl/fl and Control mice (n = 8 mice per group) treated with periorbital 4-OHT. Mean±SEM. *P < 0.05, **P < 0.01, ***P < 0.001 vs. Veh, Control-Veh, and TN-Control, §§§P < 0.001. vs. Control-CGRP. 2-way (c, e, f, g) or 1-way (d) ANOVA, Bonferroni correction. Source data are provided as a Source Data file.