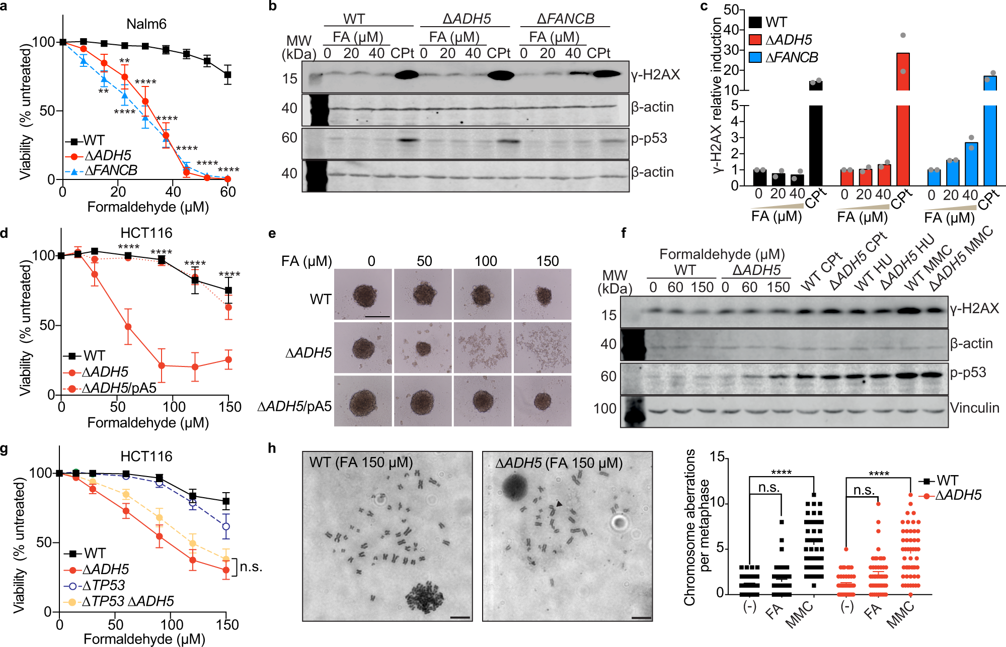
Fig. 1: ADH5 prevents formaldehyde toxicity in human cancer cells.

a Viability assay for Nalm6 cells exposed to formaldehyde (FA) (mean ± SEM, n = 6, one-way ANOVA for multiple comparison using a Tukey-corrected test between ∆ADH5 or ∆FANCB and Wild type (WT) cell lines, **P = 0.0011 (WT vs ∆FANCB 15 μmol L−1 FA), **P = 0.004 (WT vs ∆ADH5 22.5 μmol L−1 FA), ****P < 0.0001). b Western blots depicting γ-H2AX and p-p53 signals after 48 h of exposure to the indicated concentrations of FA, or after 24 h to 8 μmol L−1 cisplatin (CPt) in Nalm6 cells. c Quantification of γ-H2AX western blots (n = 2, mean relative to same cell line untreated). d Viability assay for HCT116 cells. Data are presented as mean (% of untreated) ± SEM, n = 6, two-way ANOVA for multiple comparison using a Tukey-corrected test between WT and ∆ADH5 HCT116 cells, ****P < 0.0001. e Representative images of 3D-sphere formation for WT, ∆ADH5 and ∆ADH5/pADH5 (pA5) HCT116 cells (scale bar 0.5 mm). µM refers to µmol L−1 and mM refers to mmol L−1. f Western blots showing the induction of p-p53 and γ-H2AX in HCT116 cell lines (48 h for FA, 24 h for Cpt (4 μmol L−1), hydroxyurea (HU, 1 mmol L−1) and mitomycin C (MMC, 1.5 μmol L−1). g Viability assay in the indicated HCT116 cell lines in the presence of FA (% of untreated, n = 8, mean ± SEM, n.s. not significant between ∆ADH5 and ∆TP53 ∆ADH5, two-way ANOVA using a Tukey-corrected for multiple comparisons). h Representative images of metaphases obtained from WT and ∆ADH5 HCT116 cells exposed to 150 μmol L−1 FA (scale bar 1 µm) and the quantification (MMC (1.5 μmol L−1) or FA (150 μmol L−1). Data are presented as mean ± SEM, n = 49, one-way ANOVA, Tukey´s multiple comparison test, ****P < 0.0001, n.s.: not significant).