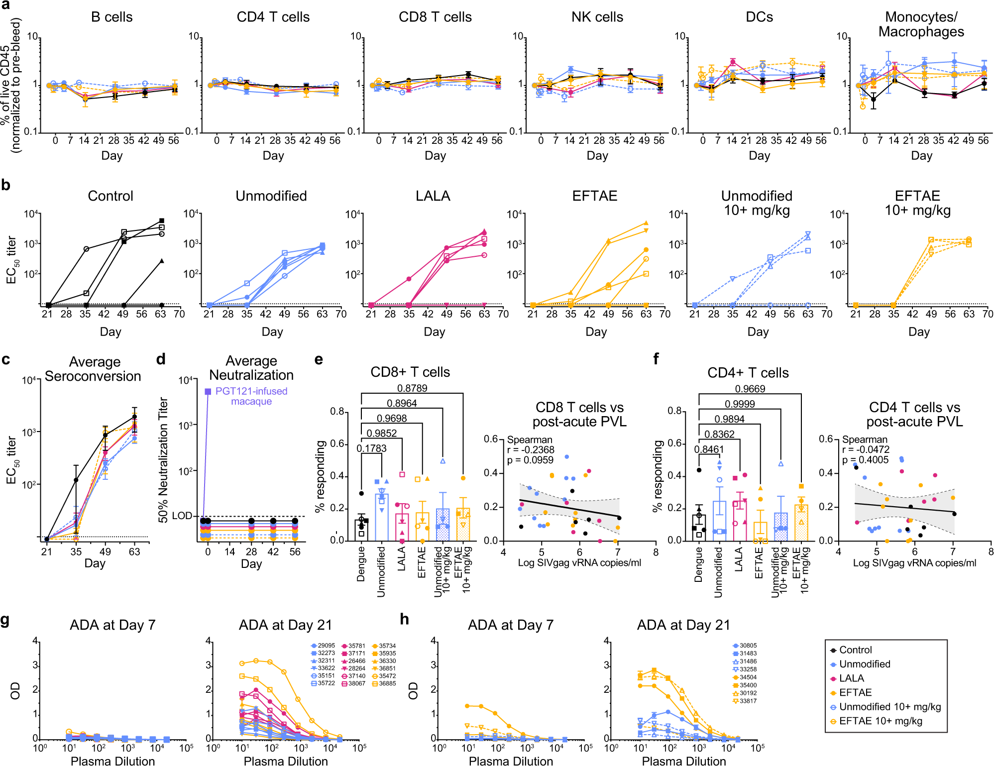
Fig. 7: Endogenous immune responses and ADA in macaques.

a Mean ± se of cell subsets as the percent of live CD45+ in each treatment group normalized to the percentage composition prior to bNAb treatment. b Individual or c mean ± se longitudinal plasma binding titers to HIVSF162 gp140 measured by ELISA. d Average longitudinal neutralization IC50 values from each group against the replication-competent SHIVSF162P3 challenge stock measured in the TZM-bl assay. Plasma from a macaque infused with bNAb PGT121 was used as an assay control. e, f Intracellular cytokine staining on PBMCs collected from study day 56 and incubated with SIVmac239 gag pooled peptides. Data are reported as the percent CD8+ or CD4+ of the CD3+ CD45RA- IFNγ+ population in peptide-stimulated minus that in mock-stimulated cultures. Individual values are plotted by treatment group, with bars showing mean ± se, and on correlation matrices with post-acute viral load, where r and p are derived from one-tailed Spearman tests and visualized with a simple linear regression line. g Plasma from each macaque treated with 5 mg/kg and h 10 or 20 mg/kg 10E8v4 was tested for the development of ADA 10 days (study day 7) and 24 days (study day 21) after injection via ELISA. Statistical comparisons were performed using repeated-measures one-way ANOVA (a, e, f) with multiple comparisons followed by Dunnett’s post-hoc test, and no statistically significant differences were found between treatment and control groups. Data and analysis are derived from n = 6 animals per group (5 mg/kg); n = 4 animals per group (10+ mg/kg). Statistical significance was determined at the significant alpha level of 0.05 and performed in GraphPad Prism 9. Symbols denoting individual macaques in e–g are shown in Figs. 4 and 5. Animal symbols and group colors are consistent throughout the manuscript. Data are representative of at least two independent experiments. Source data are provided in the Source Data file associated with this manuscript. ADA anti-drug antibodies.