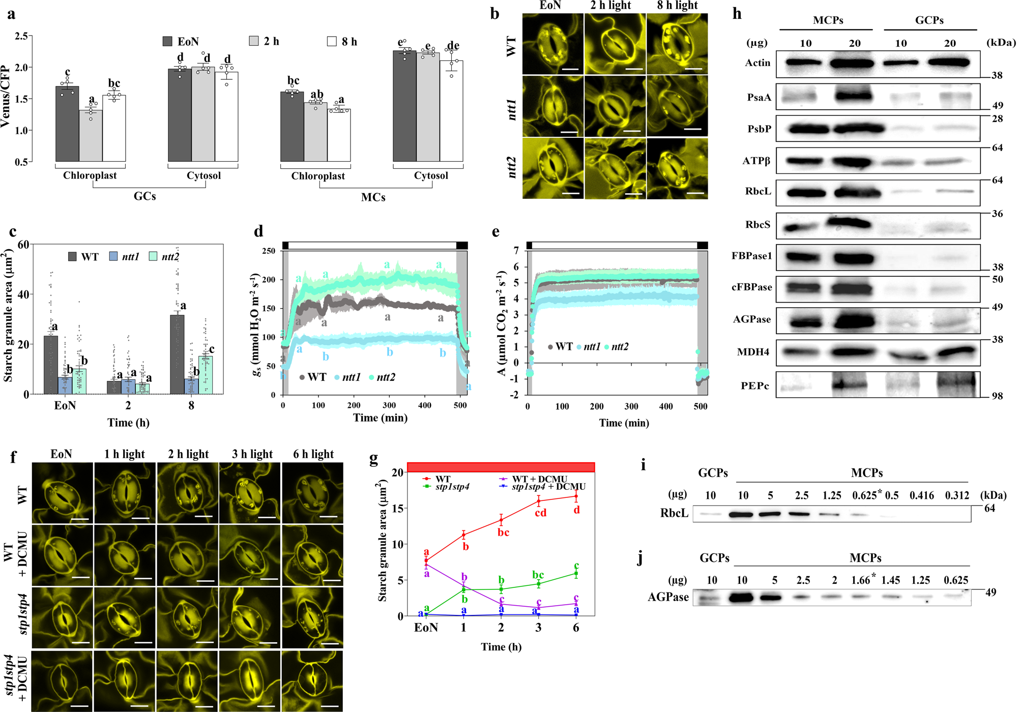
Fig. 5: NTT is important for GC starch synthesis and stomatal opening.
From: Arabidopsis guard cell chloroplasts import cytosolic ATP for starch turnover and stomatal opening

a Basal MgATP2– Venus/CFP ratio in cytosolic and plastid stroma of guard cells (GCs) and mesophyll cells (MCs) of leaves of 20- to 22-day-old plants collected at the end of night (EoN; 0 h) or after 2 h or 8 h of white light illumination. Different letters indicate significant statistical differences analysed by one-way ANOVA and Tukey’s HSD test (P < 0.05; n = 5; mean ± SEM). Exact p-values for panel a experiments are provided in the source data file. b, c GC starch content of wild-type, ntt1, and ntt2 plants. Representative confocal laser microscopy images of propidium iodide-stained GC starch granules. Scale bars, 10 µm. Starch granule area is given in µm2. Each GC starch value represents the mean ± SEM of five biological replicates of more than 30 individual GC pairs for each group. Different letters indicate statistically significant differences among time points for the given genotype for P < 0.05 determined by one-way ANOVA with post hoc Tukey’s test; p-values of panel c at EoN: WT vs. ntt1 = 5.1 × 10−9, and WT vs. ntt2 = 5.1 × 10−9; at 8 h: WT vs. ntt1 = 5.1 × 10−9, WT vs. ntt2 = 5.1 × 10−9, and ntt1 vs. ntt2 = 8.0 × 10−7. d Whole-plant recordings of changes in stomatal conductance (gs) of wild-type, ntt1 and ntt2 plants in response to a shift from dark to light and from light to dark after 8 h of illumination at 150 µmol m−2 s−1 (one-way ANOVA with Tukey’s HSD test at P < 0.05; n = 3 per genotype; mean ± SEM; p-values of panel d at 5 min: WT vs. ntt1 = 0.046, ntt1 vs. ntt2 = 0.023; at 120 min: WT vs. ntt1 = 0.018, and ntt1 vs. ntt2 = 0.003; at 300 min: WT vs. ntt1 = 0.023, and ntt1 vs. ntt2 = 0.002; at 450 min: WT vs. ntt1 = 0.041, and ntt1 vs. ntt2 = 0.004). Letters indicate significant statistical differences between genotypes for the given time points. e Whole-plant recordings of changes in CO2 assimilation (A) of wild-type, ntt1, and ntt2 plants in response to a shift from dark to light and from light to dark after 8 h of illumination at 150 µmol m−2 s−1. f, g Starch contents of isolated GCs of wild-type and stp1stp4 plants illuminated for 1 h, 2 h, 3 h and 6 h with 300 µmol m−2 s−1 red light (RL) in the presence or absence of 10 µM 3-(3,4-dichlorophenyl)-1,1-dimethylurea (DCMU) starting at the end of the night (EoN). The isolated GCs were dark-adapted for 1 h before illumination and inhibitor treatment. Each value represents mean ± SEM of four biological replicates of more than 110 individual GCs obtained from three (control) and two (DCMU treatment) independent experiments. Different letters indicate statistically significant differences among time points for the given genotype for P < 0.05 determined by one-way ANOVA with post hoc Tukey’s test. Scale bars, 10 µm. Exact p-values for panel g experiments are provided in the source data file. h Immunoblot analysis of proteins extracted from guard cell protoplasts (GCPs) and mesophyll cell protoplasts (MCPs) using antibodies specific for actin, PSI-A core protein of photosystem I (PsaA), 23 kDa protein of the oxygen-evolving complex of PSII (PsbP), beta subunit of ATP synthase (ATPβ), RubisCO large subunit (RbcL), RubisCO small subunit (RbcS), chloroplastic fructose-1,6-bisphosphatase 1 (FBPase1), cytosolic fructose-1,6-bisphosphatase (cFBPase), ADP-glucose pyrophosphorylase (AGPase), malate dehydrogenase 4 (MDH4) and phosphoenolpyruvate carboxylase (PEPc). i, j Titration of the relative amounts of RbcL and AGPase in GCPs by serial dilution of MCP total proteins, using anti-RBcL and anti-AGPase antibodies. This experiment was repeated two times independently. Relative quantification of the bands was performed with the UVITEC Alliance software. Asterisks (*) indicate equivalent protein band intensities between MCPs and GCPs. Source data are provided as a source data file.