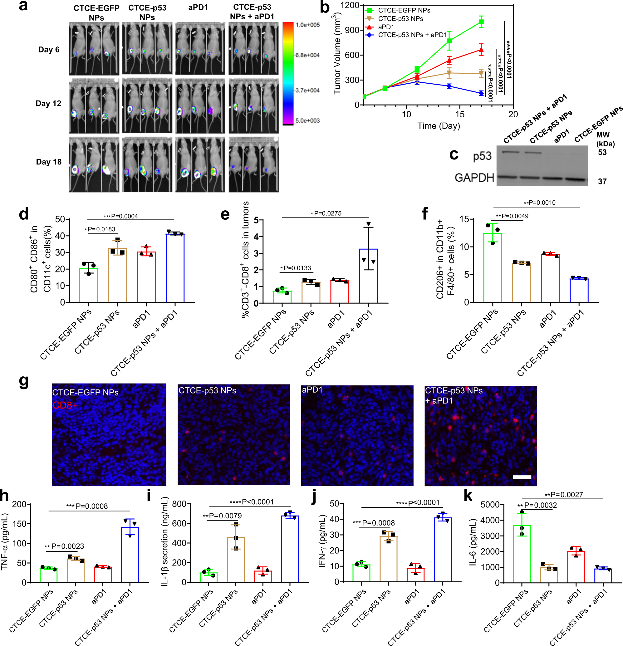
Fig. 4: Combining CXCR4-targeted p53 mRNA NPs with PD-1 blockade reprograms the immune TME and promotes antitumor immunity in ectopic HCC.

a Bioluminescence images of the luciferase-expressing RIL-175 tumors grafted subcutaneously in C57Bl/6 mice after 6, 12, and 18 days of treatment (n = 3 mice/group). b Tumor growth rate in each treatment group (n = 7 mice/group; ***P < 0.001). c Western blotting analysis on the expression levels of p53 protein in the s.c. RIL-175 tumors after treatment. GAPDH was used as the loading control. d–f Flow cytometry analysis (n = 3 tumor samples from each group) of lymph node CD80+CD86+ dendritic cells gating on CD11c+ cells (d), and tumor-infiltrating CD8+CD3+ T cells (e) and M2-like CD206+F4/80+CD11b+ macrophages (f). g Representative immunofluorescence for CD8 (in red) to confirm intratumoral T cell infiltration after treatment with CTCE-EGFP NPs, anti-PD-1 (aPD1), CTCE-p53 NPs, or the combination. Scale bar: 200 µm. h–k Protein array analysis of differential expression of cytokines in s.c. HCC tissues after treatment (n = 3 samples per group): TNF-α (h), IL-1β (i), IFN-γ (j), and IL-6 (k). Statistical significance was calculated using one-way ANOVA with a Tukey post-hoc test. All data are presented as mean ± S.D. For c and g: this experiment was repeated thrice independently with similar results. *P < 0.05; **P < 0.01; ***P < 0.001; ****P < 0.0001. Source data are provided as a Source Data file.