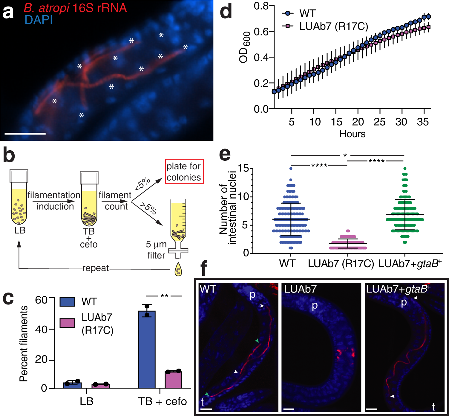
Fig. 4: B. atropi filaments invade multiple intestinal cells.
From: Bacterial filamentation as a mechanism for cell-to-cell spread within an animal host

a Filaments of B. atropi in a larval O. tipulae animal with host nuclei indicated by asterisks. b Schematic for selection of filamentation mutants. Filamentation was induced with TB + cefotaxime and counted for percent population with filaments, with >5% resulting in filtration followed by a repeat of induction and <5% resulting in plating to isolate single colonies. c Growth of B. atropi in LB or TB + cefotaxime, with percent filaments counted after 48 h at 32 °C. Bar graphs are presented with means and error bars represent SD. Each point represents an independent experiment, p = 0.0054 (**) by two-tailed t-test. d B. atropi strains grown in LB at 32 °C for 36 h with OD600 taken every hour. e Quantification of B. atropi infection in vivo by the number of intestinal nuclei that a single filament or contiguous infection passes along on the anterior-posterior axis. Results are from n = 161 (WT), 129 (LUAb7), and 144 (LUAb7 + gtaB+) infectious events from a total of 30 animals per group examined over 2 independent experiments, p < 0.0001 (****) or p = 0.014 (*) by Mann–Whitney two-tailed t-test. f Representative images from e, with filament ends (color-matched arrowheads), the pharynx (p) and tail (t) indicated. Scale bars are 10 μm.