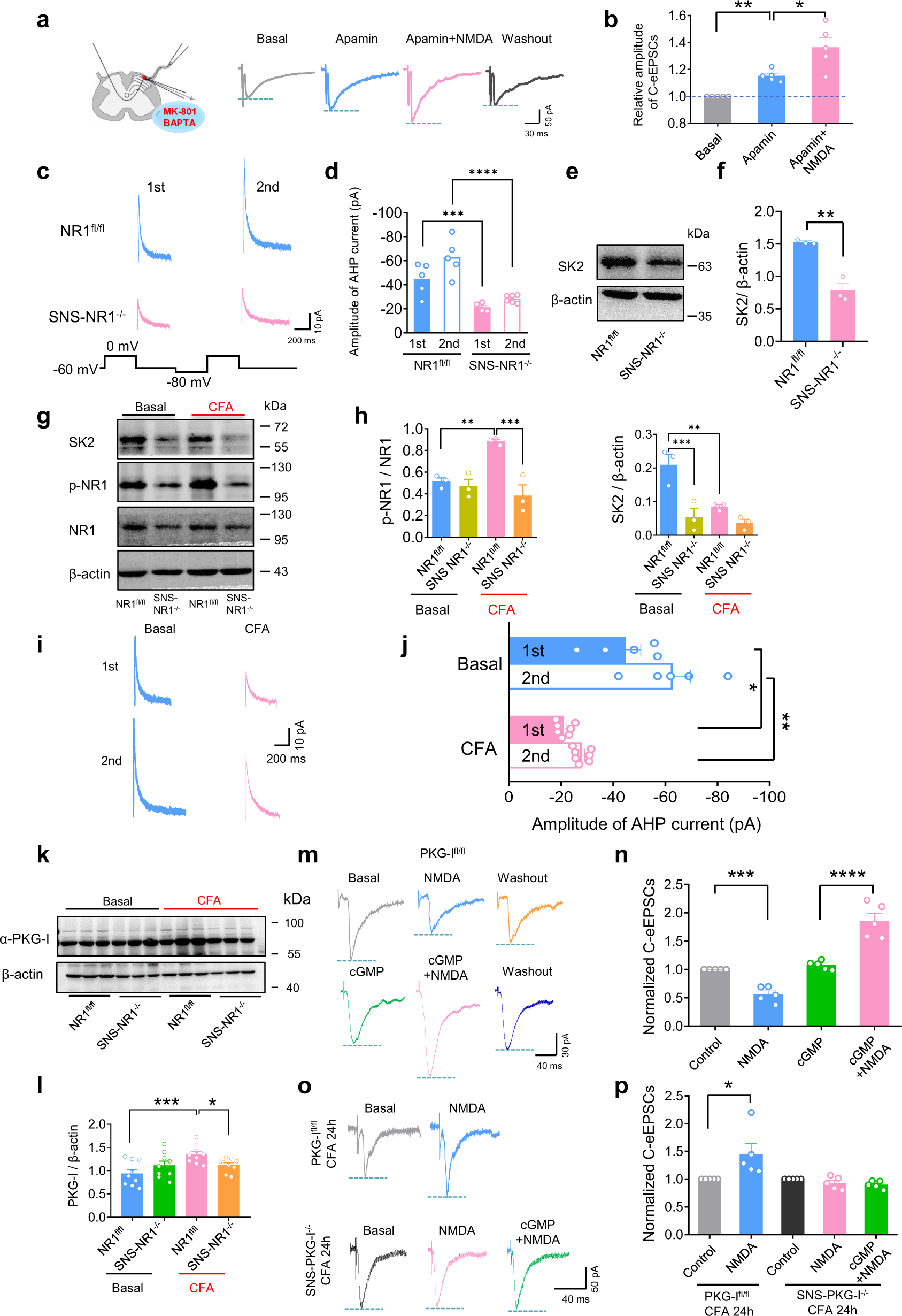
Fig. 5: Molecular mechanisms underlying state-dependent modulation of spinal synaptic transmission by PreNMDARs in spinal terminals of nociceptors.

a, b Representative traces of recording (a) and quantitative summary (b) showing bath application of NMDA (50 μM) potentiated C-eEPSCs in the presence of apamin (100 nM), an SK channel antagonist (n = 5). *P < 0.05, **P < 0.01 by Brown–Forsythe ANOVA test. c, d AHP currents (typical traces in (c), amplitude of AHP currents in (d) were reduced in SNS-NR1−/− mice, as compared to NR1fl/fl mice (n = 5–6). ***P < 0.001, ****P < 0.0001 by uncorrected Fisher’s LSD one-way ANOVA. e, f Expression of SK2 subunit were downregulated in nociceptor-specific NR1−/− mice as compared with NR1fl/fl mice (n = 3). **P < 0.01 by unpaired t test. g, h A typical example (g) and quantitative summary (h) of levels of phosphorylated NR1 and SK2 in L4/L5 DRGs of SNS-NR1−/− mice and NR1fl/fl littermates in the naive state or following CFA injection in the hindpaws (n = 3). **P < 0.01, ***P < 0.001 by Uncorrected Fisher’s LSD one-way ANOVA. i, j Typical recording traces (i) and magnitude quantification (j) of AHP currents in small nociceptive DRG neurons derived from naive or CFA-inflamed mice (n = 5–7). *P < 0.05, **P < 0.01 by Brown–Forsythe ANOVA test. k, l A typical example (k) and quantitative summary (l) of levels of PKG-I in DRGs of SNS-NR1−/− mice and NR1fl/fl littermates in the naive state or following CFA injection in the hindpaws (n = 9). *P < 0.05, ***P < 0.01 by Uncorrected Fisher’s LSD one-way ANOVA test. m, n Following activation of PKG-I via bath application of cGMP analog, 8-pCPT-cGMP (100 μM), NMDA tended to potentiate the C-eEPSCs in naive mice (n = 5). Typical traces of recordings are shown in (m), and quantitative summary shown in (n). ***P < 0.001, ****P < 0.0001 by Brown–Forsythe ANOVA test. o, p Typical traces (o) and quantitative summary (p) showing NMDA-induced synaptic potentiation in CFA-inflamed state were abolished in SNS-PKG-I−/− mice (n = 5). *P < 0.05 by Kruskal–Wallis H test. Data are represented as mean ± S.E.M. See Supplemental Table 2 for detailed statistical information.