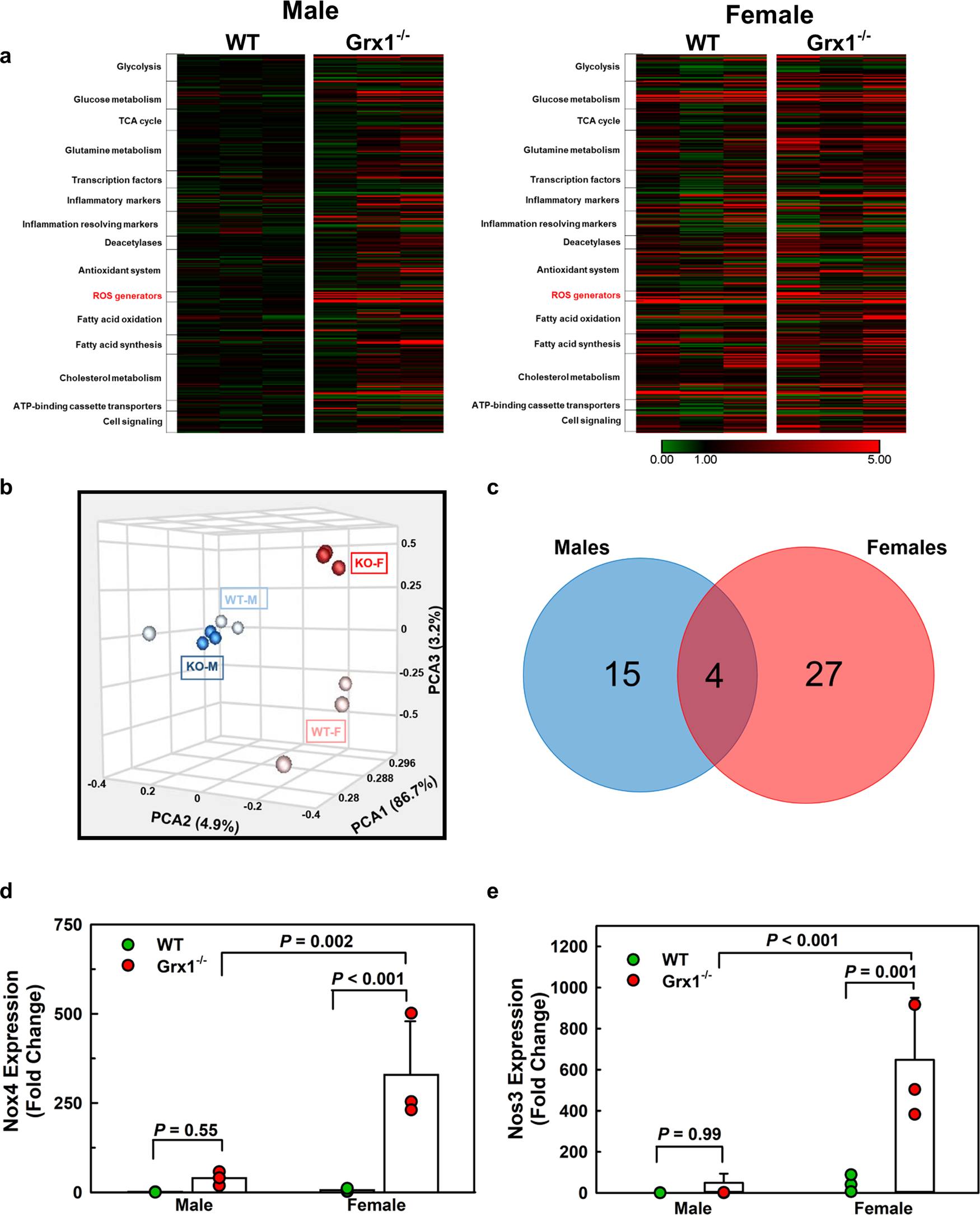
Fig. 5: Macrophage Reprogramming in Aged Grx1-Deficient Mice.

a Heatmap representing normalized gene expression in peritoneal macrophages isolated from male and female Grx1-/- mice and age-matched male and female C57BL/6 J mice (WT) maintained on a normal chow diet for 18 months. b Principal component analysis (PCA) of variances in the mRNA expression in peritoneal macrophages of male (blue) and female (red) WT and Grx1-/- mice (KO). c Venn diagram displaying differentially expressed genes between peritoneal macrophages from male (blue) and female mice (red). d Derepession of NOX4 expression by Grx1 deficiency in peritoneal macrophages from 18-month-old female but not male mice. e Derepession of NOS3 expression by Grx1 deficiency in peritoneal macrophages from 18-month-old female but not male mice. All data are expressed as mean ± S.D, n = 3. One-way ANOVA followed by Fisher’s Least Significance Difference test was used to compare the mean values between experimental groups. Source data are provided as a Source Data file.