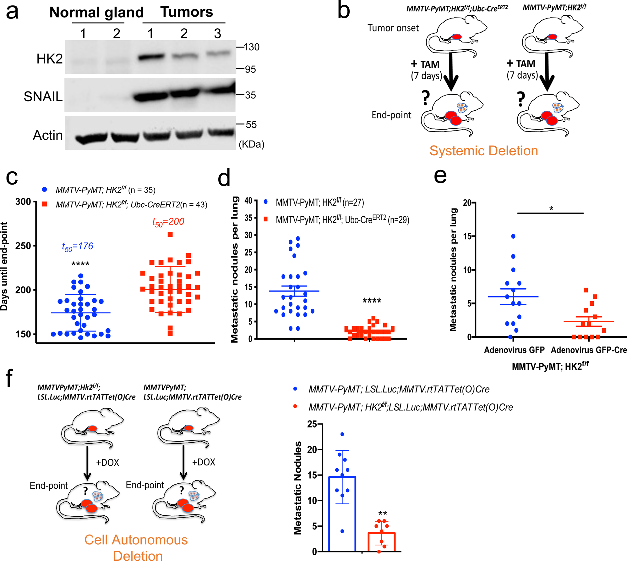
Fig. 6: Systemic and cell autonomous deletion of HK2 inhibits metastasis to the lung in MMTV-PyMT mice.
From: A non-catalytic scaffolding activity of hexokinase 2 contributes to EMT and metastasis

a Immunoblot image of HK2 and SNAIL protein levels in tissue samples collected from normal mammary glands from two different female mice and primary mammary gland tumors from three different female mice. b Schematic illustration depicting the experimental approach for systemic deletion of HK2 in MMTV-PyMT mouse model. Once a primary tumor was palpable, tamoxifen (TAM) was injected for 7 consecutive days in MMTV-PyMT; HK2f/f; UBC-CreERT2 and MMTV-PyMT; HK2f/f mice. At endpoint, mice were euthanized and lung metastasis was quantified. c Tumor endpoint analysis in MMTV-PyMT; HK2f/f; UBC-CreERT2 and MMTV-PyMT; HK2f/f mice with TAM injection at tumor onset. Results are the mean ± SEM; ****p < 0.0001 or (or p = 5.48E-06) using unpaired two-tailed t-test. d Incidence of metastatic lesions in the lungs. When tumors reached endpoint, the mice were euthanized, and metastatic lesions in the lungs were quantified. Results are the mean ± SEM; ****p < 0.0001 (or p = 7.2186E-11) using unpaired two-tailed t-test. e Cell-autonomous deletion of HK2 impairs lung metastasis. Isolated MMTV-PyMT;HK2f/f mammary tumor cells were treated with GFP-Cre adenovirus to delete HK2 or GFP adenovirus as a control. After 72 h, the cells were transplanted into the mammary fat pads of recipient immunodeficient NOG mice. At the endpoint, mice were euthanized, and lung metastatic lesions were quantified. The results are the mean ± SEM; *p = 0.013 using unpaired two-tailed t-test with (n = 13 biologically independent animals with MMTV-PyMT;HK2f/f GFP-Cre adenovirus cells and n = 14 biologically independent animals with MMTV-PyMT;HK2f/f GFP adenovirus). f Upper panel: schematic showing experimental design. MMTV-PyMT;HK2f/f;LSL.Luc;MMTV.rtTATet(O)Cre and control MMTV-PyMT;LSL.Luc;MMTV.rtTATet(O)Cre mice were subjected to DOX diet after tumor onset and metastasis was quantified at endpoint. Bottom panel: quantification of metastasis to the lung. The results are the mean ± SEM; **p = 0.0038 using one-way. ANOVA. (n = 10 for MMTV-PyMT;LSL.Luc;MMTV.rtTA;Tet(O)Cre mice and n = 8 for MMTV-PyMT;HK2f/f;LSL.Luc;MMTV.rtTA;Tet(O)Cre mice). Uncropped blots are provided as a Supplementary Fig. 16. Source data are provided as a Source Data file.