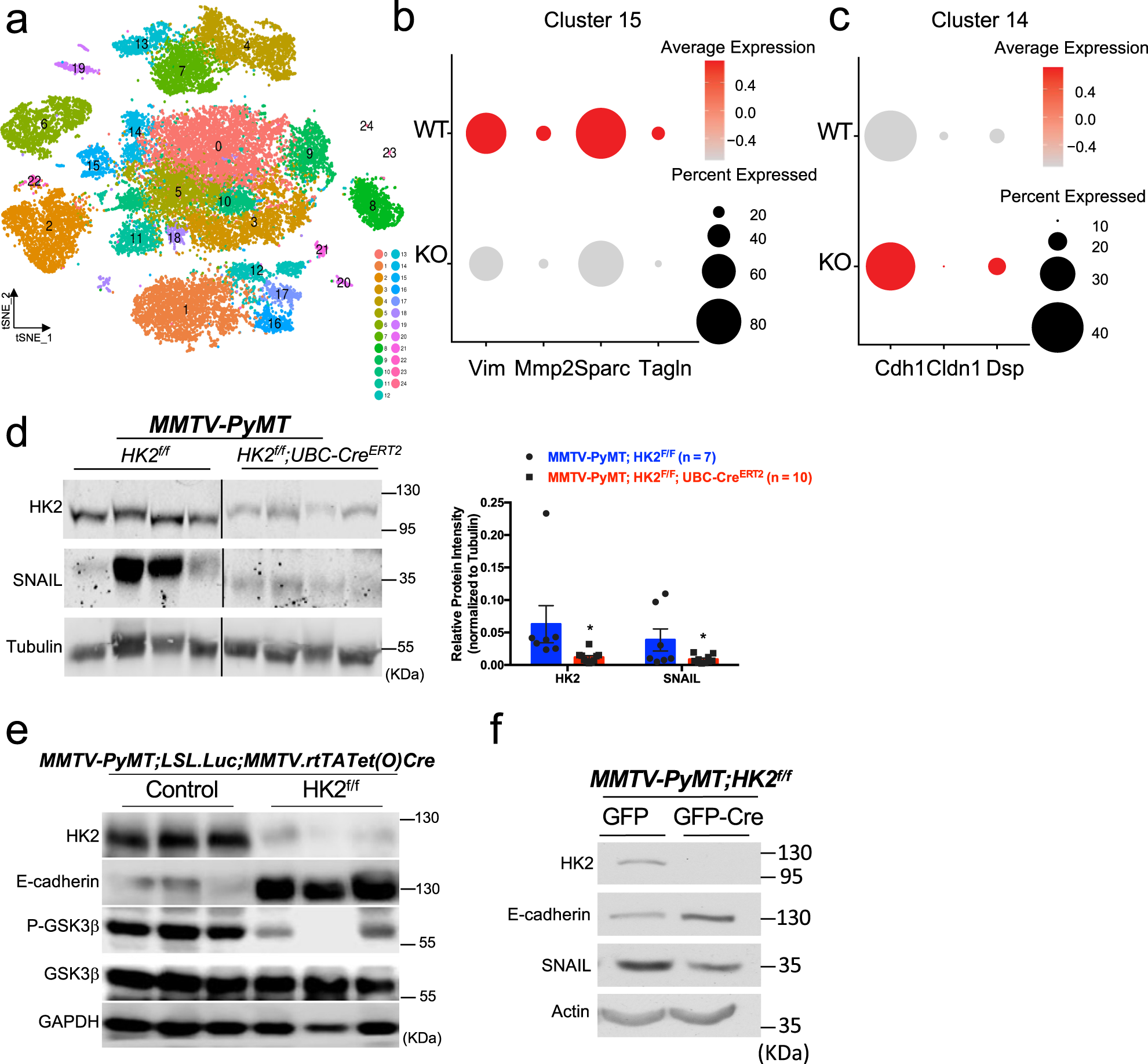
Fig. 7: The effect of HK2 deletion on specific SNAIL target gene expression in epithelial and mesenchymal cell clusters and SNAIL protein levels in the primary tumors.
From: A non-catalytic scaffolding activity of hexokinase 2 contributes to EMT and metastasis

a Single-cell RNA sequencing and clustering of primary tumor cells derived from tumors at end-point of MMTV-PyMT;HK2f/f (n = 7) and MMTV-PyMT;HK2f/f;UBC-CreERT2 (n = 8) mice after TAM exposure. t-Distributed Stochastic Neighbor Embedding (tSNE) is shown. The color-coded clusters are grouped together by similar gene expression. Twenty-five clusters including nine primary tumor PyMT-expressing clusters were identified. b Dot plot showing the expression of SNAIL targets important for EMT and metastasis (Vim, Mmp2, Sparc, Tagln) in Cluster 15 from WT and KO (MMTV-PyMT;HK2f/f and MMTV-PyMT;HK2f/f;UBC-CreERT2) tumors after TAM exposure at tumor onset. High RNA expression is indicated by a dark red color. c Dot plot showing the expression epithelial markers such as E-cadherin (Cdh1), Claudin-1 (Cldn1), and Desmoplakin (DSP) in Cluster 14 from WT and KO (MMTV-PyMT;HK2f/f and MMTV-PyMT;HK2f/f;UBC-CreERT2 tumors after TAM exposure at tumor onset). A high RNA expression is indicated by a dark red color. d Left: immunoblot image of HK2 and SNAIL protein levels in tissue samples collected from primary mammary gland tumors at end-point after exposure to TAM at tumor onset, in MMTV-PyMT;HK2f/f and MMTV-PyMT;HK2f/f;UBC-CreERT2 mice. Right: quantification of HK2 and SNAIL protein levels, MMTV-PyMT;HK2f/f (n = 7 tumors from four different mice), MMTV-PyMT;HK2f/f;UBC-CreERT2 (n = 10 tumors from six different mice). Results are the mean ± SEM. *p = 0.048 versus MMTV-PyMT;HK2f/f; unpaired two-tailed t-test. e Immunoblot image of HK2, pGSK3b, GSK3β, E-cadherin, and SNAIL protein levels in primary mammary tumors at end-point derived from MMTV-PyMT;LSL.Luc;MMTV.rtTATet(O)Cre control mice (n = 3) or MMTV-PyMT;HK2f/f;LSL.Luc;MMTV.rtTATet(O)Cre mice (n = 3) subjected to DOX diet after tumor onset. f Representative immunoblot image of HK2, E-cadherin, and SNAIL protein levels in protein extracts from cells isolated from tumors in MMTV-PyMT;HK2f/f mice after infection with adenovirus expressing either GFP or GFP-Cre. Similar results obtained in three independent experiments. Uncropped blots are provided as a Supplementary Fig. 16. Source data are provided as a Source Data file.