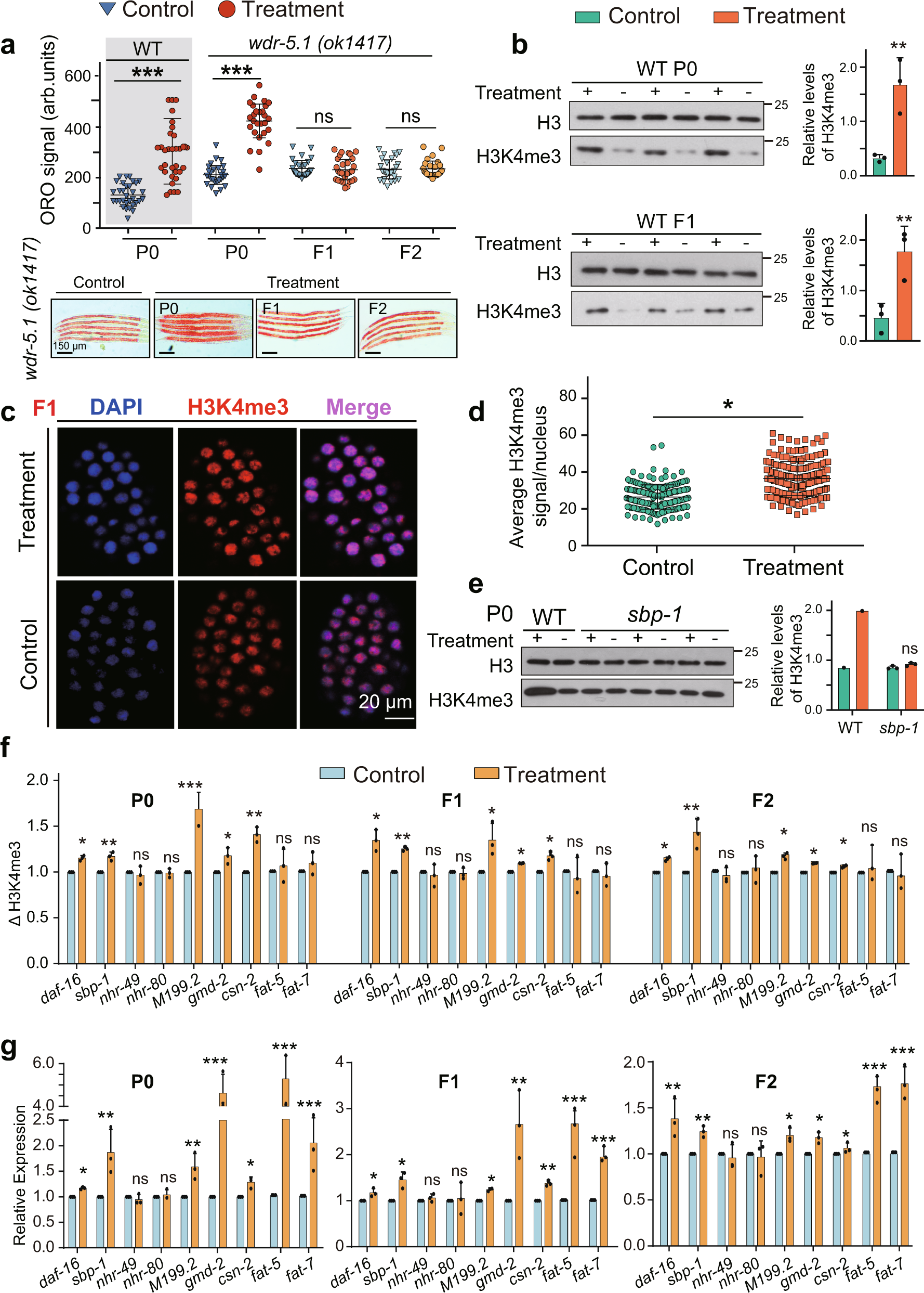
Fig. 4: Histone H3K4me3 modification mediates the transgenerational inheritance of lipid accumulation.

a Transgenerational inheritance test in wdr-5.1 mutant (mean ± SD; n ≥ 28 per condition; scale bar = 150 μm; unpaired two-tailed Student’s t-test; ***p < 0.001, and ns: not significant). b Western blots (left panels) and quantification (right panels) of histone H3K4me3 modification in P0 animals fed with or without HFD, and their recovered F1 progeny (mean ± SD, n = 3 biologically independent samples, unpaired two-tailed Student’s t-test, **p < 0.01). Immunostaining image (representative of three experiments) (c) and quantification (d) analyzed the level of histone H3K4me3 modification in F1 embryos from parents fed with or without HFD. Nuclei in blue, H3K4me3 in red. Mean ± SD from three independent experiments, each with n = 10–20 nuclei per worms, n ≥ 20 worms per condition (mean ± SD, unpaired two-tailed Student’s t-test, *p < 0.05). e The level of histone H3K4me3 modification in sbp-1 mutant fed with or without HFD (mean ± SD; n = 3 biologically independent samples, unpaired two-tailed Student’s t-test; ns, not significant). f H3K4me3 ChIP-qPCR of lipid accumulation response genes of wild-type animals fed with or without HFD and their recovery F1 and F2 progeny. g The mRNA levels of genes detected in (f). Mean ± SD; n = 3 biologically independent samples; unpaired two-tailed Student’s t-test; ***p < 0.001, **p < 0.01 and *p < 0.05, ns: no significance. Source data are provided as a Source Data file.