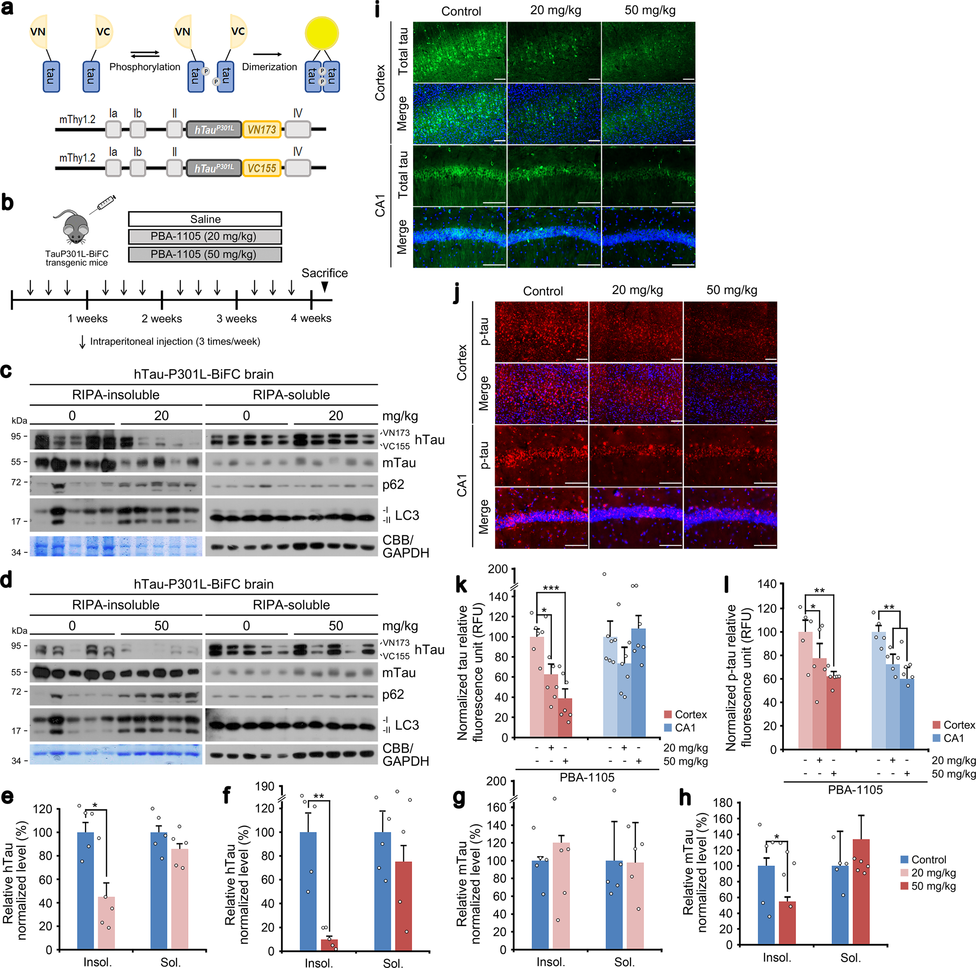
Fig. 6: Chaperone-based AUTOTAC ameliorates mutant tau pathology in brain-specific murine model.

a Schematic of hTauP301L-BiFC murine model construction. b Injection timeline and details of PBA-1105 in hTauP301L-BiFC murine model. c, d RIPA-insoluble fractionation assay in brain tissues of hTauP301L-BiFC mice intraperitoneally injected with PBA-1105 (20 or 50 mg/kg). e, f Normalized densitometry of (c) and (d) for hTau levels, respectively (n = 5 mice). g, h Same as (e) and (f) but for mTau levels, respectively (n = 5 mice). i, j Immunohistochemistry of BiFC fluorescence for total hTau levels or AT8 fluorescence for total phosphorylated levels in hTauP301L-BiFC mice injected with PBA-1105 as outlined in (b). Scale bar, 100 μm. k, l Quantification of BiFC or AT8 punctate fluorescence signals in i and j, respectively (n = 7 mice). Data are presented as mean values ± SEM where relevant. P-values (from a two-sided unpaired t test): *P < 0.0111 (for insoluble hTau, 20 mg/kg), **P < 0.00105 (for insoluble hTau, 50 mg/kg), *P < 0.0442 (for insoluble mTau, 50 mg/kg). Source data are provided with this paper.